Suppr超能文献

姜黄素通过抑制 NF-B 和 NLRP3 炎性小体抑制小胶质细胞/巨噬细胞焦亡改善缺血性脑卒中后白质损伤。

Curcumin Ameliorates White Matter Injury after Ischemic Stroke by Inhibiting Microglia/Macrophage Pyroptosis through NF-B Suppression and NLRP3 Inflammasome Inhibition.

机构信息

Department of Rehabilitation, Beijing Rehabilitation Hospital, Capital Medical University, Xixiazhuang, Badachu Road, Shijingshan District, Beijing 100144, China.

Department of Neurosurgery, Beijing Tsinghua Chang Gung Hospital, School of Clinical Medicine, Tsinghua University, Beijing 102218, China.

出版信息

Oxid Med Cell Longev. 2021 Sep 30;2021:1552127. doi: 10.1155/2021/1552127. eCollection 2021.

Abstract

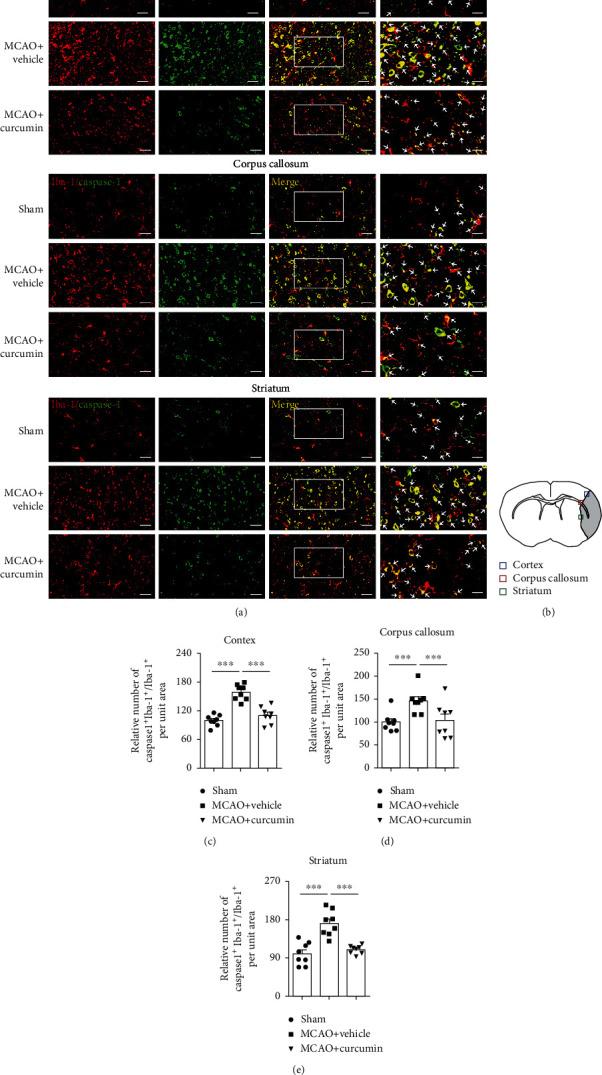
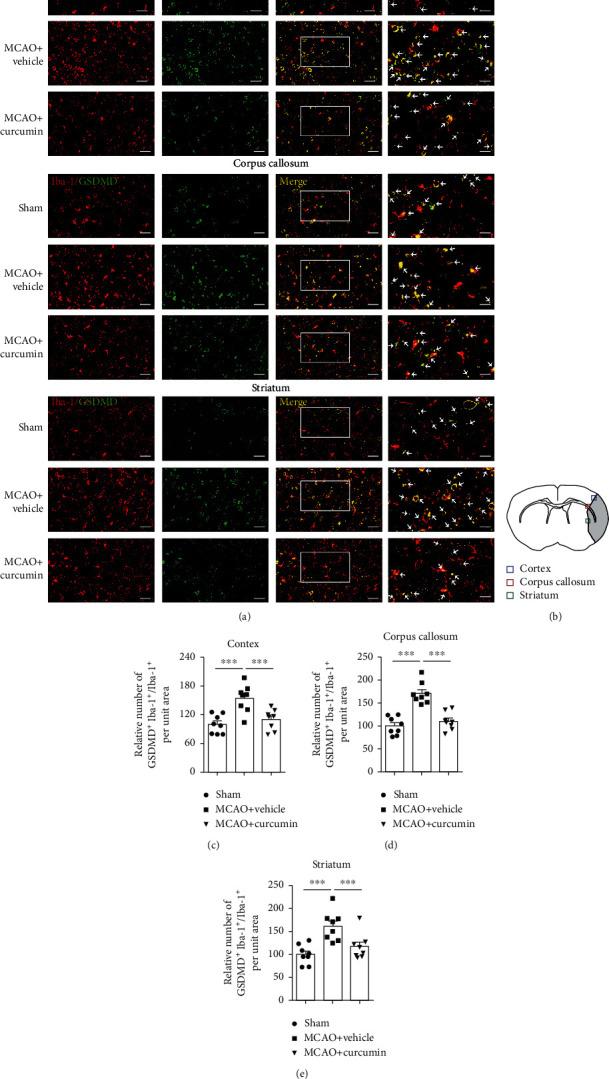
NLRP3 inflammasome-mediated pyroptosis is a proinflammatory programmed cell death pathway, which plays a vital role in functional outcomes after stroke. We previously described the beneficial effects of curcumin against stroke-induced neuronal damage through modulating microglial polarization. However, the impact of curcumin on microglial pyroptosis remains unknown. Here, stroke was modeled in mice by middle cerebral artery occlusion (MCAO) for 60 minutes and treated with curcumin (150 mg/kg) intraperitoneally immediately after reperfusion, followed by daily administrations for 7 days. Curcumin ameliorated white matter (WM) lesions and brain tissue loss 21 days poststroke and improved sensorimotor function 3, 10, and 21 days after stroke. Furthermore, curcumin significantly reduced the number of gasdermin D (GSDMD) Iba1 and caspase-1Iba1 microglia/macrophage 21 days after stroke. , lipopolysaccharide (LPS) with ATP treatment was used to induce pyroptosis in primary microglia. Western blot revealed a decrease in pyroptosis-related proteins, e.g., GSDMD-N, cleaved caspase-1, NLRP3, IL-1, and IL-18, following or curcumin treatment. Mechanistically, both and studies confirmed that curcumin inhibited the activation of the NF-B pathway. NLRP3 knocked down by siRNA transfection markedly increased the inhibitory effects of curcumin on microglial pyroptosis and proinflammatory responses, both and . Furthermore, stereotaxic microinjection of AAV-based NLRP3 shRNA significantly improved sensorimotor function and reduced WM lesion following curcumin treatment in MCAO mice. Our study suggested that curcumin reduced stroke-induced WM damage, improved functional outcomes, and attenuated microglial pyroptosis, at least partially, through suppression of the NF-B/NLRP3 signaling pathway, further supporting curcumin as a potential therapeutic drug for stroke.

摘要

NLRP3 炎性体介导的细胞焦亡是一种促炎的程序性细胞死亡途径,在中风后的功能结果中起着至关重要的作用。我们之前描述了姜黄素通过调节小胶质细胞极化对中风引起的神经元损伤的有益作用。然而,姜黄素对小胶质细胞细胞焦亡的影响尚不清楚。在这里,通过大脑中动脉闭塞(MCAO)在小鼠中建立中风模型,在再灌注后立即通过腹腔内给予姜黄素(150mg/kg)进行治疗,随后每天给药 7 天。姜黄素改善了中风后 21 天的白质(WM)病变和脑组织丢失,并改善了中风后 3、10 和 21 天的感觉运动功能。此外,姜黄素显著减少了中风后 21 天 GSDMD Iba1 和 caspase-1Iba1 小胶质细胞/巨噬细胞的数量。用脂多糖(LPS)和三磷酸腺苷(ATP)处理来诱导原代小胶质细胞发生细胞焦亡。Western blot 显示,用姜黄素处理后,与细胞焦亡相关的蛋白(如 GSDMD-N、裂解的 caspase-1、NLRP3、IL-1 和 IL-18)减少。在机制上,通过和研究均证实姜黄素抑制了 NF-B 通路的激活。用 siRNA 转染敲低 NLRP3 后,明显增加了姜黄素对小胶质细胞细胞焦亡和促炎反应的抑制作用,和。此外,在 MCAO 小鼠中立体定向微注射基于 AAV 的 NLRP3 shRNA 显著改善了姜黄素治疗后的感觉运动功能和 WM 病变减轻。我们的研究表明,姜黄素通过抑制 NF-B/NLRP3 信号通路,减轻中风引起的 WM 损伤,改善功能结果,并减轻小胶质细胞细胞焦亡,至少部分支持姜黄素作为中风的潜在治疗药物。

https://cdn.ncbi.nlm.nih.gov/pmc/blobs/6a2c/8497115/165d60b65b39/OMCL2021-1552127.001.jpg

文献AI研究员

20分钟写一篇综述,助力文献阅读效率提升50倍。

立即体验

用中文搜PubMed

大模型驱动的PubMed中文搜索引擎

马上搜索

文档翻译

学术文献翻译模型,支持多种主流文档格式。

立即体验