Suppr超能文献

姜黄素对胰腺癌抗炎作用的机制洞察:涉及IL1B干扰、IL10RA上调以及NLRP3/TLR3下调的实验和计算证据

Mechanistic insights curcumin's anti-inflammatory in pancreatic cancer: experimental and computational evidence implicating IL1B interference IL10RA upregulation and NLRP3/TLR3 downregulation.

作者信息

Cao Jun-Feng, Hang Kuan, Zhang Hao, Xia Qingjie, Zhang Xiao, Men Jie, Tian Jin, Xia Zengliang, Liao Dunshui, Li Kezhou

机构信息

Division of Pancreatic Surgery, Department of General Surgery, West China Hospital, Sichuan University, Chengdu, Sichuan, China.

College of Medicine, Southwest Jiaotong University, Chengdu, Sichuan, China.

出版信息

Front Cell Dev Biol. 2025 Jun 4;13:1601908. doi: 10.3389/fcell.2025.1601908. eCollection 2025.

Abstract

PURPOSE

Pancreatic cancer is a highly aggressive malignancy characterised by a complex tumour microenvironment and chronic inflammation. Studies found curcumin inhibited with inflammatory responses and tumour proliferation by interfering with production and activation of pro-inflammatory factors. This study investigated curcumin treated pancreatic cancer by modulating key targets in the inflammatory response and their signalling pathways.

METHODS

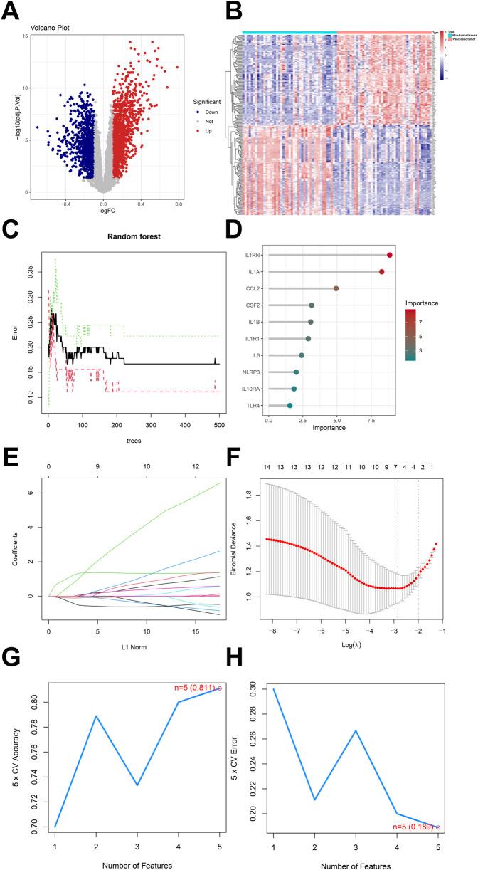
The human pancreatic cancer PL45 cells and SUIT-2 cells were utilized to establish cellular experiments, and the effects of curcumin on proliferation, apoptosis and cell migration of PL45 cells and SUIT-2 cells were detected by CCK-8, Annexin V-FITC/PI and cell scratching experiment. PL45 cells RNA from experimental and control groups was also analyzed by transcriptome sequencing. Bioinformatics screening of differential gene targets in transcriptome sequencing was performed. Gene Ontology, KEGG and Protein-protein interaction were used to analyze the differentially expressed targets at the gene level and protein level, respectively. We validated the differential gene targets by machine learning analysis of GSE28735 data, and performed survival analysis, pan-tumor analysis, immune infiltration analysis and single-cell transcriptional analysis on the differentially expressed targets. Computer simulations were utilized to verify the stability of curcumin binding to key proteins.

RESULTS

Results of cellular experiments suggested 30 μg/mL curcumin and 50 μg/mL curcumin significantly inhibited the proliferation and growth of PL45 and SUIT-2, respectively. The transcriptome results indicated that 2,676 genes showed differential expression in curcumin-treated group compared to control group. Bioinformatics and machine learning analyses screened 14 key targets that are closely related to the inflammatory response in pancreatic cancer. Molecular dynamics showed binding free energies for IL1B/Curcumin, IL10RA/Curcumin, NLRP3/Curcumin and TLR3/Curcumin were -12.76 ± 1.41 kcal/mol, -11.42 ± 2.57 kcal/mol, -28.16 ± 3.11 kcal/mol and -12.54 ± 4.80 kcal/mol, respectively.

CONCLUSION

This research findings indicated that curcumin not only directly interfered with the activation of IL1B through blocking activation of NLRP3 by TLR3, but also upregulated expression of IL10RA to activate IL-10, thereby interfering with IL1B and its downstream signalling pathway.

摘要

目的

胰腺癌是一种具有高度侵袭性的恶性肿瘤,其特征为复杂的肿瘤微环境和慢性炎症。研究发现姜黄素通过干扰促炎因子的产生和激活来抑制炎症反应和肿瘤增殖。本研究通过调节炎症反应中的关键靶点及其信号通路来探究姜黄素对胰腺癌的治疗作用。

方法

利用人胰腺癌PL45细胞和SUIT-2细胞建立细胞实验,通过CCK-8、Annexin V-FITC/PI和细胞划痕实验检测姜黄素对PL45细胞和SUIT-2细胞增殖、凋亡和细胞迁移的影响。还对实验组和对照组的PL45细胞RNA进行转录组测序分析。对转录组测序中的差异基因靶点进行生物信息学筛选。分别使用基因本体论、KEGG和蛋白质-蛋白质相互作用在基因水平和蛋白质水平分析差异表达的靶点。通过对GSE28735数据的机器学习分析验证差异基因靶点,并对差异表达的靶点进行生存分析、泛肿瘤分析、免疫浸润分析和单细胞转录分析。利用计算机模拟验证姜黄素与关键蛋白结合的稳定性。

结果

细胞实验结果表明,30μg/mL姜黄素和50μg/mL姜黄素分别显著抑制PL45和SUIT-2的增殖和生长。转录组结果表明,与对照组相比,姜黄素处理组有2676个基因表现出差异表达。生物信息学和机器学习分析筛选出14个与胰腺癌炎症反应密切相关的关键靶点。分子动力学显示,IL1B/姜黄素、IL10RA/姜黄素、NLRP3/姜黄素和TLR3/姜黄素的结合自由能分别为-12.76±1.41kcal/mol、-11.42±2.57kcal/mol、-28.16±3.11kcal/mol和-12.54±4.80kcal/mol。

结论

本研究结果表明,姜黄素不仅通过TLR3阻断NLRP3的激活直接干扰IL1B的激活,还上调IL10RA的表达以激活IL-10,从而干扰IL1B及其下游信号通路。

https://cdn.ncbi.nlm.nih.gov/pmc/blobs/e3ab/12174075/84d5dd4554ef/FCELL_fcell-2025-1601908_wc_abs.jpg

文献AI研究员

20分钟写一篇综述,助力文献阅读效率提升50倍。

立即体验

用中文搜PubMed

大模型驱动的PubMed中文搜索引擎

马上搜索

文档翻译

学术文献翻译模型,支持多种主流文档格式。

立即体验