Suppr超能文献

经颅磁刺激通过 TLR4/NFκB/NLRP3 信号通路抑制神经元焦亡和调节小胶质细胞极化改善脑缺血小鼠运动功能。

Intermittent theta-burst stimulation improves motor function by inhibiting neuronal pyroptosis and regulating microglial polarization via TLR4/NFκB/NLRP3 signaling pathway in cerebral ischemic mice.

机构信息

Department of Rehabilitation Medicine, Huashan Hospital, Fudan University, Shanghai, 200040, China.

National Center for Neurological Disorders, Shanghai, 200040, China.

出版信息

J Neuroinflammation. 2022 Jun 11;19(1):141. doi: 10.1186/s12974-022-02501-2.

Abstract

BACKGROUND

Neuronal pyroptosis and neuroinflammation with excess microglial activation are widely involved in the early pathological process of ischemic stroke. Repetitive transcranial magnetic stimulation (rTMS), as a non-invasive neuromodulatory technique, has recently been reported to be anti-inflammatory and regulate microglial function. However, few studies have elucidated the role and mechanism of rTMS underlying regulating neuronal pyroptosis and microglial polarization.

METHODS

We evaluated the motor function in middle cerebral artery occlusion/reperfusion (MCAO/r) injury mice after 1-week intermittent theta-burst rTMS (iTBS) treatment in the early phase with or without depletion of microglia by colony-stimulating factor 1 receptor (CSF1R) inhibitor treatment, respectively. We further explored the morphological and molecular biological alterations associated with neuronal pyroptosis and microglial polarization via Nissl, EdU, TTC, TUNEL staining, electron microscopy, multiplex cytokine bioassays, western blot assays, immunofluorescence staining and RNA sequencing.

RESULTS

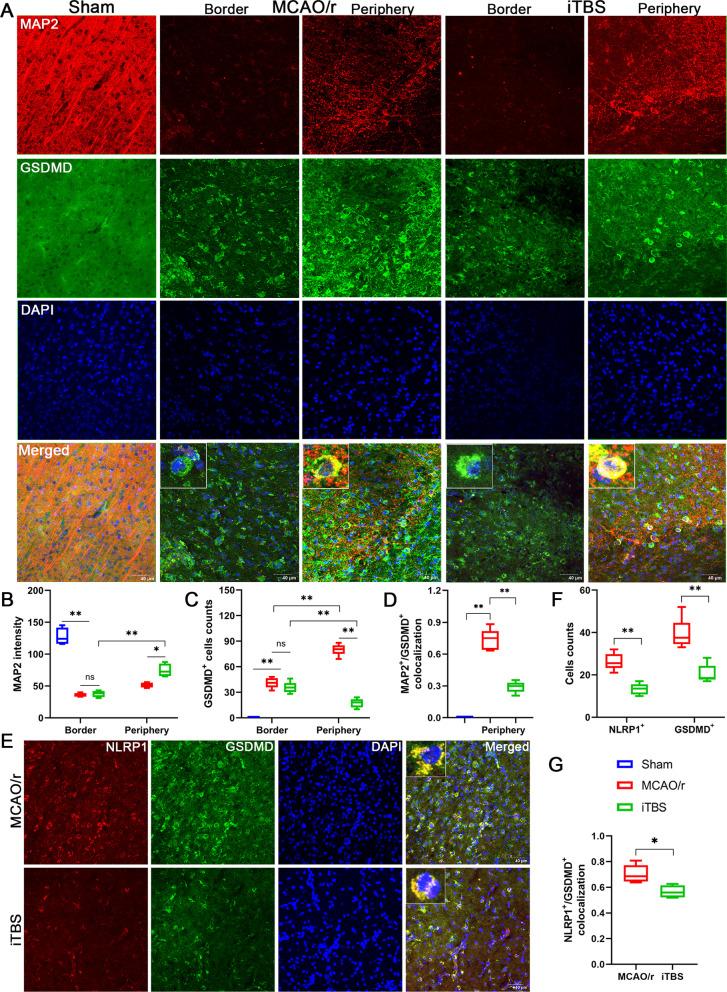
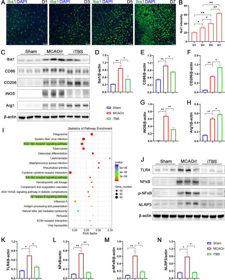
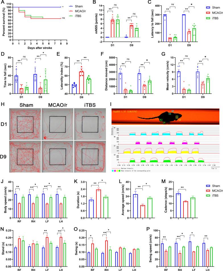
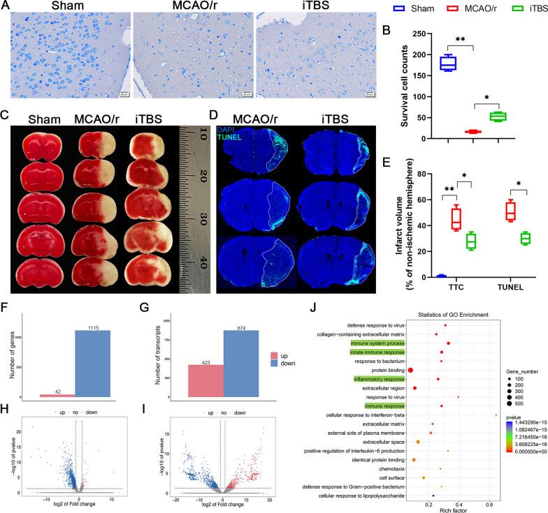
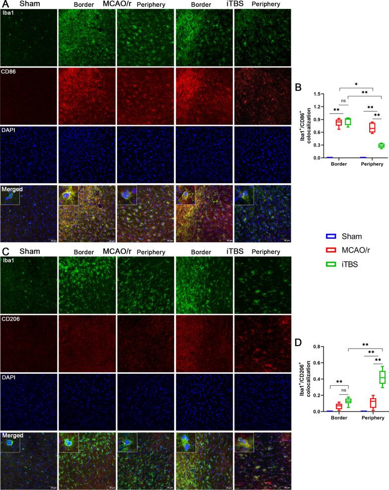
ITBS significantly protected against cerebral ischemia/reperfusion (I/R) injury-induced locomotor deficits and neuronal damage, which probably relied on the regulation of innate immune and inflammatory responses, as evidenced by RNA sequencing analysis. The peak of pyroptosis was confirmed to be later than that of apoptosis during the early phase of stroke, and pyroptosis was mainly located and more severe in the peri-infarcted area compared with apoptosis. Multiplex cytokine bioassays showed that iTBS significantly ameliorated the high levels of IL-1β, IL-17A, TNF-α, IFN-γ in MCAO/r group and elevated the level of IL-10. ITBS inhibited the expression of neuronal pyroptosis-associated proteins (i.e., Caspase1, IL-1β, IL-18, ASC, GSDMD, NLRP1) in the peri-infarcted area rather than at the border of infarcted core. KEGG enrichment analysis and further studies demonstrated that iTBS significantly shifted the microglial M1/M2 phenotype balance by curbing proinflammatory M1 activation (Iba1/CD86) and enhancing the anti-inflammatory M2 activation (Iba1/CD206) in peri-infarcted area via inhibiting TLR4/NFκB/NLRP3 signaling pathway. Depletion of microglia using CSF1R inhibitor (PLX3397) eliminated the motor functional improvements after iTBS treatment.

CONCLUSIONS

rTMS could alleviate cerebral I/R injury induced locomotor deficits and neuronal pyroptosis by modulating the microglial polarization. It is expected that these data will provide novel insights into the mechanisms of rTMS protecting against cerebral I/R injury and potential targets underlying neuronal pyroptosis in the early phase of stroke.

摘要

背景

神经元细胞焦亡和小胶质细胞过度激活的神经炎症广泛参与了缺血性中风的早期病理过程。重复经颅磁刺激(rTMS)作为一种非侵入性神经调节技术,最近被报道具有抗炎作用,并可调节小胶质细胞功能。然而,很少有研究阐明 rTMS 调节神经元细胞焦亡和小胶质细胞极化的作用和机制。

方法

我们在 MCAO/r 损伤后第 1 周,通过间歇性 theta 爆发 rTMS(iTBS)处理,评估了小胶质细胞耗竭或不耗竭的情况下,小胶质细胞耗竭对中风早期阶段 MCAO/r 损伤小鼠运动功能的影响。通过尼氏染色、EdU、TTC、TUNEL 染色、电镜、多重细胞因子生物测定、western blot 分析、免疫荧光染色和 RNA 测序,进一步探讨了与神经元细胞焦亡和小胶质细胞极化相关的形态和分子生物学变化。

结果

iTBS 显著改善了脑缺血再灌注(I/R)损伤诱导的运动功能障碍和神经元损伤,这可能依赖于对固有免疫和炎症反应的调节,RNA 测序分析证实了这一点。在中风早期阶段,细胞焦亡的高峰期晚于细胞凋亡,细胞焦亡主要发生在梗死周边区,且比细胞凋亡更严重。多重细胞因子生物测定显示,iTBS 显著改善了 MCAO/r 组中升高的 IL-1β、IL-17A、TNF-α、IFN-γ水平,并提高了 IL-10 水平。iTBS 抑制了梗死周边区神经元细胞焦亡相关蛋白(即 Caspase1、IL-1β、IL-18、ASC、GSDMD、NLRP1)的表达,而非梗死核心边界区。KEGG 富集分析和进一步的研究表明,iTBS 通过抑制 TLR4/NFκB/NLRP3 信号通路,显著抑制了促炎 M1 型激活(Iba1/CD86)和增强抗炎 M2 型激活(Iba1/CD206),从而显著改变了小胶质细胞 M1/M2 表型平衡。使用 CSF1R 抑制剂(PLX3397)耗竭小胶质细胞消除了 iTBS 治疗后的运动功能改善。

结论

rTMS 通过调节小胶质细胞极化,减轻脑 I/R 损伤引起的运动功能障碍和神经元细胞焦亡。这些数据有望为 rTMS 防治脑 I/R 损伤和中风早期神经元细胞焦亡的潜在靶点提供新的见解。

https://cdn.ncbi.nlm.nih.gov/pmc/blobs/0ccd/9188077/27414f9768e2/12974_2022_2501_Fig1_HTML.jpg

文献AI研究员

20分钟写一篇综述,助力文献阅读效率提升50倍。

立即体验

用中文搜PubMed

大模型驱动的PubMed中文搜索引擎

马上搜索

文档翻译

学术文献翻译模型,支持多种主流文档格式。

立即体验