Suppr超能文献

血浆细胞外囊泡中的 mRNA 含量为脑型疟疾期间大脑分子过程提供了一个窗口。

The mRNA content of plasma extracellular vesicles provides a window into molecular processes in the brain during cerebral malaria.

机构信息

Bioscience Department, KEMRI-Wellcome Trust Research Programme, Kilifi, Kenya.

Open University, Milton Keynes, UK.

出版信息

Sci Adv. 2024 Aug 16;10(33):eadl2256. doi: 10.1126/sciadv.adl2256.

Abstract

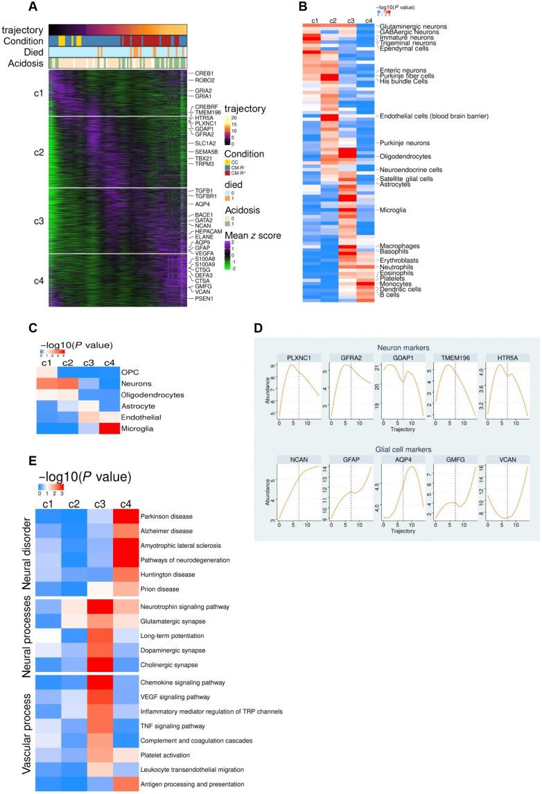
The impact of cerebral malaria on the transcriptional profiles of cerebral tissues is difficult to study using noninvasive approaches. We isolated plasma extracellular vesicles (EVs) from patients with cerebral malaria and community controls and sequenced their mRNA content. Deconvolution analysis revealed that EVs from cerebral malaria are enriched in transcripts of brain origin. We ordered the patients with cerebral malaria based on their EV-transcriptional profiles from cross-sectionally collected samples and inferred disease trajectory while using healthy community controls as a starting point. We found that neuronal transcripts in plasma EVs decreased with disease trajectory, whereas transcripts from glial, endothelial, and immune cells increased. Disease trajectory correlated positively with severity indicators like death and was associated with increased VEGFA-VEGFR and glutamatergic signaling, as well as platelet and neutrophil activation. These data suggest that brain tissue responses in cerebral malaria can be studied noninvasively using EVs circulating in peripheral blood.

摘要

使用非侵入性方法研究脑型疟疾对脑组织转录谱的影响具有一定难度。我们从脑型疟疾患者和社区对照者中分离出了血浆细胞外囊泡(EVs),并对其 mRNA 内容进行了测序。去卷积分析显示,来自脑型疟疾的 EVs 富含脑源转录本。我们根据从横截面采集的样本中患者 EV 转录谱对脑型疟疾患者进行排序,并以健康社区对照者作为起点推断疾病轨迹。我们发现,血浆 EV 中的神经元转录本随着疾病轨迹的发展而减少,而来自胶质细胞、内皮细胞和免疫细胞的转录本则增加。疾病轨迹与死亡等严重程度指标呈正相关,并且与 VEGFA-VEGFR 和谷氨酸能信号传导的增加以及血小板和中性粒细胞的激活有关。这些数据表明,使用外周血中循环的 EV 可以非侵入性地研究脑型疟疾中的脑组织反应。

https://cdn.ncbi.nlm.nih.gov/pmc/blobs/e3b5/11328904/792d2d07939b/sciadv.adl2256-f1.jpg

文献AI研究员

20分钟写一篇综述,助力文献阅读效率提升50倍。

立即体验

用中文搜PubMed

大模型驱动的PubMed中文搜索引擎

马上搜索

文档翻译

学术文献翻译模型,支持多种主流文档格式。

立即体验