Suppr超能文献

神经元的弓形虫感染会改变细胞外囊泡的产生和含量,这些囊泡引导星形胶质细胞表型,并导致受感染大脑中谷氨酸转运体-1(GLT-1)的丧失。

Toxoplasma gondii infection of neurons alters the production and content of extracellular vesicles directing astrocyte phenotype and contributing to the loss of GLT-1 in the infected brain.

作者信息

Tabaie Emily Z, Gao Ziting, Kachour Nala, Ulu Arzu, Gomez Stacey, Figueroa Zoe A, Bergersen Kristina V, Zhong Wenwan, Wilson Emma H

机构信息

Division of Biomedical Sciences, School of Medicine, University of California, Riverside, California, United States of America.

Department of Chemistry, University of California, Riverside, California, United States of America.

出版信息

PLoS Pathog. 2025 Jun 16;21(6):e1012733. doi: 10.1371/journal.ppat.1012733. eCollection 2025 Jun.

Abstract

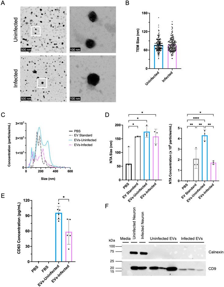
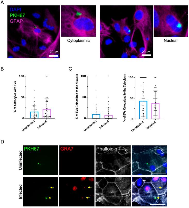
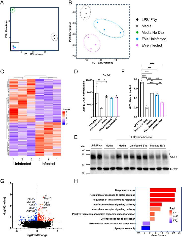
Toxoplasma gondii (T. gondii), a prolific protozoan parasite, forms cysts within neurons of the central nervous system that maintain infection for the lifetime of the host. Astrocytes are fundamental to neuronal health by providing nutrients and structural support and help regulate neurotransmitters by continuous communication with neurons. It is not yet known how infection and the presence of intracellular cysts, disrupts the crucial relationship between these cells. Extracellular vesicles (EVs) function in intracellular communication and can contain proteins, lipids, DNA, miRNA, and other RNA subtypes. EVs are produced by all cells and play an important role in neuronal-astrocyte interactions, including the regulation of glutamate receptors on astrocytes. Previous work has demonstrated that Toxoplasma infection reduces astrocytic expression of the primary glutamate transporter, GLT-1. Here we tested if cyst infection of neurons alters the production and content of EVs. EVs were isolated from uninfected and infected primary murine cortical neurons and their size, concentration, and characterization were confirmed with nanoparticle tracking analysis (NTA), transmission electron microscopy (TEM), ELISA, western blot, liquid chromatography (LC)-mass spectrometry (MS)/MS, and microRNA sequencing. Analysis reveals that infection of neurons reduced neuronal production of EVs and altered their protein and miRNA content. In addition to changes in host protein content, EVs from infected neurons contained the Toxoplasma proteins GRA1, GRA2, GRA7, MAG1 and MAG2. Following incubation of neuronal EVs with primary astrocytes, GRA7 protein could be observed within intracellular EVs and the nuclei of GRA7 + EV-containing cells. EVs from infected neurons altered gene expression of astrocytes resulting in an increase in pro-inflammatory transcriptional signatures, along with a downregulation of GLT-1 protein expression with similar transcriptional changes found in astrocytes in vivo. These results demonstrate the ability of a parasitic infection in the brain to alter EV production and the fundamental communication between neurons and astrocytes.

摘要

刚地弓形虫是一种繁殖力很强的原生动物寄生虫,可在中枢神经系统的神经元内形成囊肿,使宿主终身受感染。星形胶质细胞通过提供营养和结构支持对神经元健康至关重要,并通过与神经元的持续通讯帮助调节神经递质。目前尚不清楚感染以及细胞内囊肿的存在如何破坏这些细胞之间的关键关系。细胞外囊泡(EVs)在细胞内通讯中发挥作用,可包含蛋白质、脂质、DNA、微小RNA(miRNA)和其他RNA亚型。所有细胞都会产生EVs,其在神经元-星形胶质细胞相互作用中发挥重要作用,包括对星形胶质细胞上谷氨酸受体的调节。先前的研究表明,弓形虫感染会降低星形胶质细胞中主要谷氨酸转运体GLT-1的表达。在此,我们测试了神经元的囊肿感染是否会改变EVs的产生和内容物。从未感染和感染的原代小鼠皮质神经元中分离出EVs,并通过纳米颗粒跟踪分析(NTA)、透射电子显微镜(TEM)、酶联免疫吸附测定(ELISA)、蛋白质免疫印迹法、液相色谱(LC)-质谱(MS)/MS和微小RNA测序对其大小、浓度和特性进行了确认。分析表明,神经元感染会减少神经元产生的EVs,并改变其蛋白质和miRNA含量。除了宿主蛋白质含量的变化外,来自感染神经元的EVs还含有弓形虫蛋白GRA1、GRA2、GRA7、MAG1和MAG2。在用神经元EVs与原代星形胶质细胞孵育后,可在细胞内EVs和含有GRA7 + EV的细胞核内观察到GRA7蛋白。来自感染神经元的EVs改变了星形胶质细胞的基因表达,导致促炎转录特征增加,同时GLT-1蛋白表达下调,在体内星形胶质细胞中也发现了类似的转录变化。这些结果证明了脑部寄生虫感染改变EVs产生以及神经元与星形胶质细胞之间基本通讯的能力。

https://cdn.ncbi.nlm.nih.gov/pmc/blobs/396b/12193631/d952feda8804/ppat.1012733.g001.jpg

文献AI研究员

20分钟写一篇综述,助力文献阅读效率提升50倍。

立即体验

用中文搜PubMed

大模型驱动的PubMed中文搜索引擎

马上搜索

文档翻译

学术文献翻译模型,支持多种主流文档格式。

立即体验