Suppr超能文献

通过短纤维调节星形胶质细胞促进脊髓修复。

Regulating Astrocytes via Short Fibers for Spinal Cord Repair.

机构信息

Department of Orthopaedics, Shanghai Key Laboratory for Prevention and Treatment of Bone and Joint Diseases, Shanghai Institute of Traumatology and Orthopaedics, Ruijin Hospital, Shanghai Jiao Tong University School of Medicine, Shanghai, 200025, P. R. China.

Department of Emergency, Ruijin Hospital, Shanghai Jiaotong University School of Medicine, Shanghai, 200025, P. R. China.

出版信息

Adv Sci (Weinh). 2024 Nov;11(41):e2406742. doi: 10.1002/advs.202406742. Epub 2024 Aug 9.

Abstract

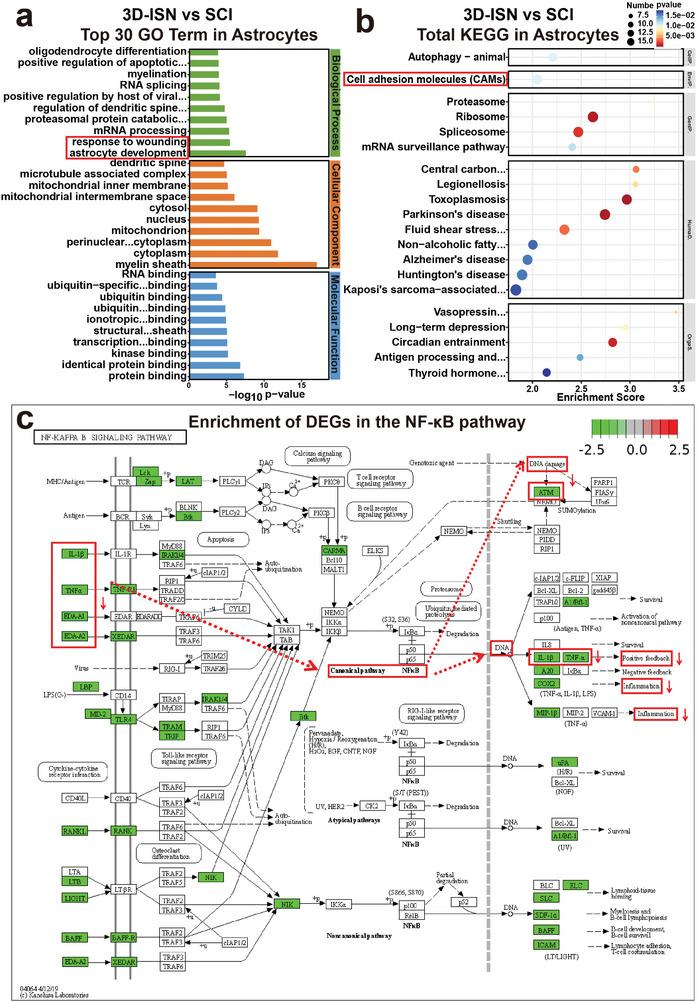
Reactive astrogliosis is the main cause of secondary injury to the central nerves. Biomaterials can effectively suppress astrocyte activation, but the mechanism remains unclear. Herein, Differentially Expressed Genes (DEGs) are identified through whole transcriptome sequencing in a mouse model of spinal cord injury, revealing the VIM gene as a pivotal regulator in the reactive astrocytes. Moreover, DEGs are predominantly concentrated in the extracellular matrix (ECM). Based on these, 3D injectable electrospun short fibers are constructed to inhibit reactive astrogliosis. Histological staining and functional analysis indicated that fibers with unique 3D network spatial structures can effectively constrain the reactive astrocytes. RNA sequencing and single-cell sequencing results reveal that short fibers downregulate the expression of the VIM gene in astrocytes by modulating the "ECM receptor interaction" pathway, inhibiting the transcription of downstream Vimentin protein, and thereby effectively suppressing reactive astrogliosis. Additionally, fibers block the binding of Vimentin protein with inflammation-related proteins, downregulate the NF-κB signaling pathway, inhibit neuron apoptosis, and consequently promote the recovery of spinal cord neural function. Through mechanism elucidation-material design-feedback regulation, this study provides a detailed analysis of the mechanism chain by which short fibers constrain the abnormal spatial expansion of astrocytes and promote spinal cord neural function.

摘要

反应性星形胶质细胞增生是中枢神经系统继发性损伤的主要原因。生物材料可以有效抑制星形胶质细胞的激活,但具体机制尚不清楚。本研究通过全转录组测序鉴定了脊髓损伤小鼠模型中的差异表达基因(DEGs),发现 VIM 基因为反应性星形胶质细胞中的关键调控因子。此外,DEGs 主要集中在细胞外基质(ECM)中。基于这些发现,构建了 3D 可注射电纺短纤维以抑制反应性星形胶质细胞增生。组织学染色和功能分析表明,具有独特 3D 网络空间结构的纤维可以有效限制反应性星形胶质细胞的过度增生。RNA 测序和单细胞测序结果表明,短纤维通过调节“细胞外基质受体相互作用”途径下调星形胶质细胞中 VIM 基因的表达,抑制下游波形蛋白的转录,从而有效抑制反应性星形胶质细胞增生。此外,纤维阻止了波形蛋白与炎症相关蛋白的结合,下调 NF-κB 信号通路,抑制神经元凋亡,从而促进脊髓神经功能的恢复。通过机制阐明-材料设计-反馈调节,本研究详细分析了短纤维限制星形胶质细胞异常空间扩张和促进脊髓神经功能恢复的机制链。

https://cdn.ncbi.nlm.nih.gov/pmc/blobs/72b8/11538653/5afc673ab80c/ADVS-11-2406742-g010.jpg

文献AI研究员

20分钟写一篇综述,助力文献阅读效率提升50倍。

立即体验

用中文搜PubMed

大模型驱动的PubMed中文搜索引擎

马上搜索

文档翻译

学术文献翻译模型,支持多种主流文档格式。

立即体验