Suppr超能文献

NR4A 消融可改善人源 CAR-T 细胞针对实体瘤的长期持久性的线粒体适应性。

NR4A ablation improves mitochondrial fitness for long persistence in human CAR-T cells against solid tumors.

机构信息

Division of Pulmonary Medicine, Department of Medicine, Keio University School of Medicine, Tokyo, Japan

Department of Microbiology and Immunology, Keio University School of Medicine, Tokyo, Japan.

出版信息

J Immunother Cancer. 2024 Aug 16;12(8):e008665. doi: 10.1136/jitc-2023-008665.

Abstract

BACKGROUND

Antitumor effect of chimeric antigen receptor (CAR)-T cells against solid tumors is limited due to various factors, such as low infiltration rate, poor expansion capacity, and exhaustion of T cells within the tumor. NR4A transcription factors have been shown to play important roles in T-cell exhaustion in mice. However, the precise contribution of each NR4a factor to human T-cell differentiation remains to be clarified.

METHODS

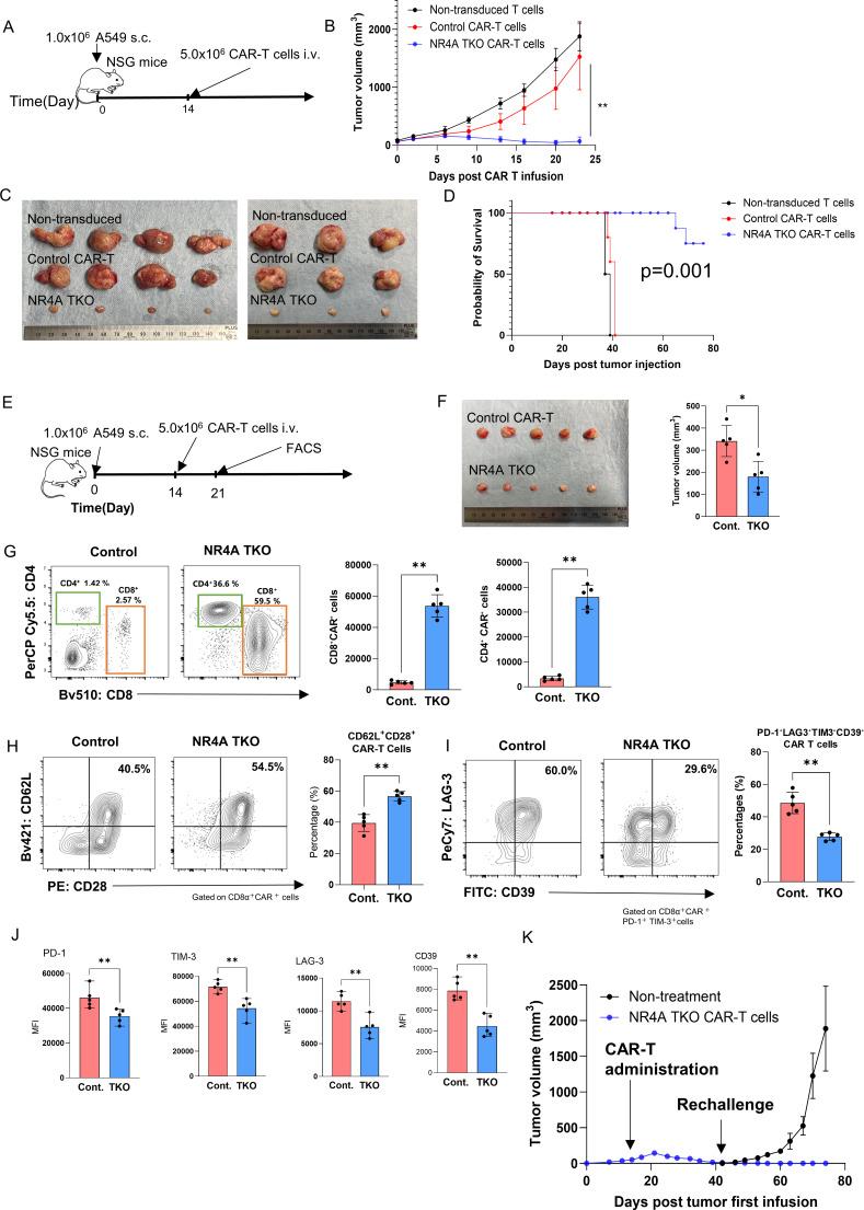
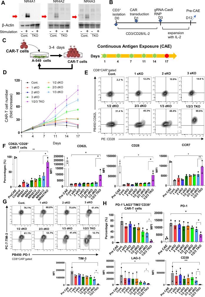
In this study, we deleted NR4A family factors, , in human CAR-T cells recognizing human epidermal growth factor receptor type 2 (HER2) by using the CRISPR/Cas9 system. We induced T-cell exhaustion in these cells in vitro through repeated co-culturing of CAR-T cells with Her2A549 lung adenocarcinoma cells and evaluated cell surface markers such as memory and exhaustion phenotypes, proliferative capacity, cytokine production and metabolic activity. We validated the antitumor toxicity of NR4A1/2/3 triple knockout (TKO) CAR-T cells in vivo by transferring CAR-T cells into A549 tumor-bearing immunodeficient mice.

RESULTS

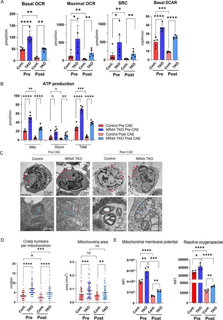
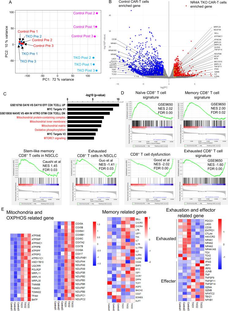
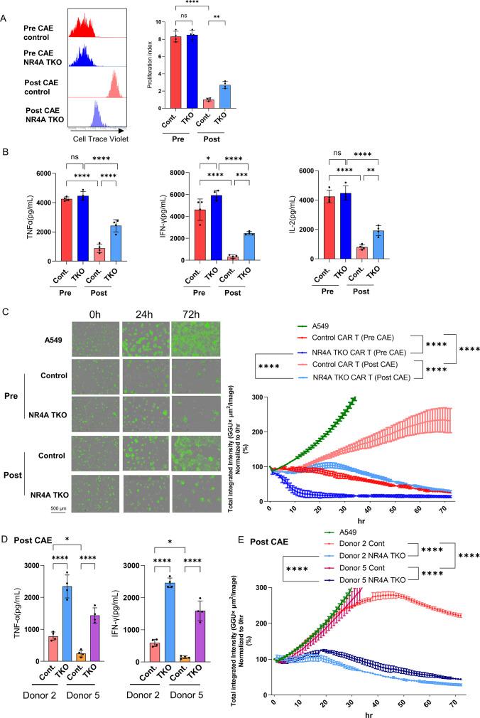
Human NR4A-TKO CAR-T cells were resistant against exhaustion induced by repeated antigen stimulation in vitro, and maintained higher tumor-killing activity both in vitro and in vivo compared with control CAR-T cells. A comparison of the effectiveness of NR4A single, double, and TKOs demonstrated that triple KO was the most effective in avoiding exhaustion. Furthermore, a strong enhancement of antitumor effects by NR4A TKO was also observed in T cells from various donors including aged persons. Mechanistically, NR4A TKO CAR-T cells showed enhanced mitochondrial oxidative phosphorylation, therefore could persist for longer periods within the tumors.

CONCLUSIONS

NR4A factors regulate CAR-T cell persistence and stemness through mitochondrial gene expression, therefore NR4A is a highly promising target for the generation of superior CAR-T cells against solid tumors.

摘要

背景

嵌合抗原受体(CAR)-T 细胞对实体瘤的抗肿瘤作用受到多种因素的限制,例如低浸润率、扩增能力差和肿瘤内 T 细胞耗竭。NR4A 转录因子已被证明在小鼠 T 细胞耗竭中发挥重要作用。然而,每个 NR4a 因子对人 T 细胞分化的确切贡献仍有待阐明。

方法

在这项研究中,我们使用 CRISPR/Cas9 系统在识别人表皮生长因子受体 2(HER2)的 CAR-T 细胞中敲除 NR4A 家族因子 、 、 。我们通过将 CAR-T 细胞与 Her2A549 肺腺癌细胞反复共培养,在体外诱导这些细胞产生 T 细胞耗竭,并评估细胞表面标志物,如记忆和耗竭表型、增殖能力、细胞因子产生和代谢活性。我们通过将 CAR-T 细胞转移到 A549 肿瘤荷瘤免疫缺陷小鼠体内,验证了 NR4A1/2/3 三重敲除(TKO)CAR-T 细胞的体内抗肿瘤毒性。

结果

与对照 CAR-T 细胞相比,人 NR4A-TKO CAR-T 细胞在体外反复抗原刺激诱导的耗竭中具有抗性,并在体外和体内保持更高的肿瘤杀伤活性。对 NR4A 单、双和 TKO 的有效性进行比较表明,三重 KO 是避免耗竭最有效的方法。此外,在包括老年人在内的各种供体的 T 细胞中,也观察到 NR4A TKO 对肿瘤的抑制作用有显著增强。机制上,NR4A TKO CAR-T 细胞表现出增强的线粒体氧化磷酸化,因此可以在肿瘤内持续更长时间。

结论

NR4A 因子通过线粒体基因表达调节 CAR-T 细胞的持久性和干性,因此 NR4A 是生成针对实体瘤的优越 CAR-T 细胞的极具前景的靶点。

https://cdn.ncbi.nlm.nih.gov/pmc/blobs/4223/11331892/6d11d797b820/jitc-12-8-g001.jpg

文献AI研究员

20分钟写一篇综述,助力文献阅读效率提升50倍。

立即体验

用中文搜PubMed

大模型驱动的PubMed中文搜索引擎

马上搜索

文档翻译

学术文献翻译模型,支持多种主流文档格式。

立即体验