Suppr超能文献

用植物糖原纳米颗粒和STING激动剂进行皮内接种可诱导细胞毒性T淋巴细胞介导的抗肿瘤免疫。

Intradermal vaccination with a phytoglycogen nanoparticle and STING agonist induces cytotoxic T lymphocyte-mediated antitumor immunity.

作者信息

Hernandez-Franco Juan F, Jan Imran M, Elzey Bennett D, HogenEsch Harm

机构信息

Department of Comparative Pathobiology, College of Veterinary Medicine, Purdue University, 725 Harrison Street, West Lafayette, IN, 47907, USA.

Department of Developmental and Molecular Biology, Albert Einstein College of Medicine, 1225 Morris Park Ave, Bronx, NY, 10461, USA.

出版信息

NPJ Vaccines. 2024 Aug 17;9(1):149. doi: 10.1038/s41541-024-00943-8.

Abstract

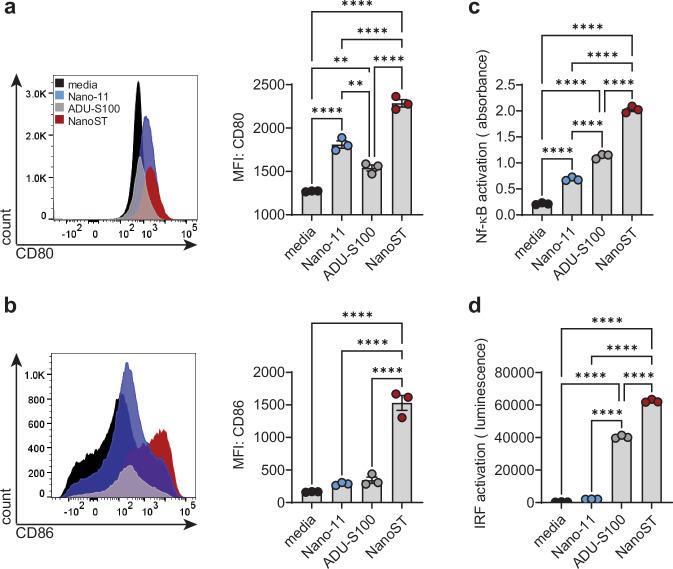
A critical aspect of cancer vaccine development is the formulation with effective adjuvants. This study evaluated whether combining a cationic plant-derived nanoparticle adjuvant (Nano-11) with the clinically tested STING agonist ADU-S100 (MIW815) could stimulate anticancer immunity by intradermal vaccination. Nano-11 combined with ADU-S100 (NanoST) synergistically activated antigen-presenting cells, facilitating protein antigen cross-presentation in vitro and in vivo. Intradermal vaccination using ovalbumin (OVA) as a tumor antigen and combined with Nano-11 or NanoST prevented the development of murine B16-OVA melanoma and E.G7-OVA lymphoma tumors. The antitumor immunity was abolished by CD8 T cell depletion but not by CD4 T cell depletion. Therapeutic vaccination with NanoST increased mouse survival by inhibiting B16-OVA tumor growth, and this effect was further enhanced by PD-1 checkpoint blockade. Our study provides a strong rationale for developing NanoST as an adjuvant for intradermal vaccination and next-generation preventative and therapeutic cancer vaccines by STING-targeted activation.

摘要

癌症疫苗开发的一个关键方面是与有效的佐剂进行配方。本研究评估了将阳离子植物源纳米颗粒佐剂(Nano-11)与经临床测试的STING激动剂ADU-S100(MIW815)联合使用,是否能通过皮内接种刺激抗癌免疫。Nano-11与ADU-S100(NanoST)联合使用可协同激活抗原呈递细胞,在体外和体内促进蛋白质抗原交叉呈递。使用卵清蛋白(OVA)作为肿瘤抗原并与Nano-11或NanoST联合进行皮内接种,可预防小鼠B16-OVA黑色素瘤和E.G7-OVA淋巴瘤肿瘤的发展。抗肿瘤免疫通过CD8 T细胞耗竭而消除,但CD4 T细胞耗竭则不会。用NanoST进行治疗性接种可通过抑制B16-OVA肿瘤生长提高小鼠存活率,并且这种效果通过PD-1检查点阻断进一步增强。我们的研究为开发NanoST作为皮内接种佐剂以及通过STING靶向激活的下一代预防性和治疗性癌症疫苗提供了有力的理论依据。

https://cdn.ncbi.nlm.nih.gov/pmc/blobs/9110/11329758/83cd96652b63/41541_2024_943_Fig1_HTML.jpg

文献AI研究员

20分钟写一篇综述,助力文献阅读效率提升50倍。

立即体验

用中文搜PubMed

大模型驱动的PubMed中文搜索引擎

马上搜索

文档翻译

学术文献翻译模型,支持多种主流文档格式。

立即体验