Suppr超能文献

一种基于KIF20A的热敏水凝胶疫苗可有效增强肝细胞癌的免疫检查点阻断疗法。

A KIF20A-based thermosensitive hydrogel vaccine effectively potentiates immune checkpoint blockade therapy for hepatocellular carcinoma.

作者信息

Zhao Xingyang, Xuan Feichao, Li Zirong, Yin Xiangyi, Zeng Xiaojun, Chen Jiali, Fang Chihua

机构信息

First Department of Hepatobiliary Surgery, General Surgery Center, Zhujiang Hospital, Southern Medical University, Guangzhou, China.

Institute of Digital Intelligent Minimally Invasive Surgery, Zhujiang Hospital, Southern Medical University, Guangzhou, China.

出版信息

NPJ Vaccines. 2025 Jan 3;10(1):1. doi: 10.1038/s41541-024-01060-2.

Abstract

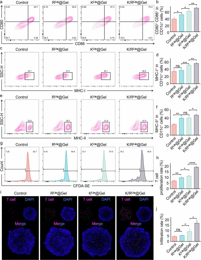
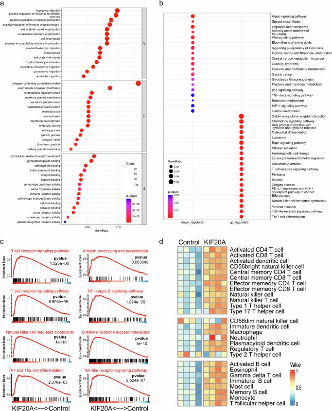
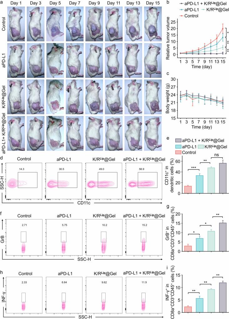
Hepatocellular carcinoma (HCC) is a highly prevalent malignancy with limited treatment efficacy despite advances in immune checkpoint blockade (ICB) therapy. The inherently weak immune responses in HCC necessitate novel strategies to improve anti-tumor immunity and synergize with ICB therapy. Kinesin family member 20A (KIF20A) is a tumor-associated antigen (TAA) overexpressed in HCC, and it could be a promising target for vaccine development. This study confirmed KIF20A as a promising immunogenic antigen through transcriptomic mRNA sequencing analysis in the context of HCC. Therefore, we developed a thermosensitive hydrogel vaccine formulation (K/R@Gel) to optimize antigen delivery while enabling sustained in vivo release. The vaccine efficiently elicited robust immune responses by activating DCs and T cells. Moreover, K/R@Gel improved the therapeutic efficacy of PD-L1 blockade in subcutaneous and orthotopic cell-derived xenograft (CDX) models, along with immune-humanized patient-derived xenograft (PDX) HCC models, which was evidenced by improved maturation of DCs and elevated infiltration and activation of CD8 T cells. These findings highlight the potential of KIF20A-based vaccines to synergistically improve ICB therapy outcomes in HCC, providing a promising approach for enhancing anti-tumor immunity and improving clinical outcomes.

摘要

肝细胞癌(HCC)是一种高度常见的恶性肿瘤,尽管免疫检查点阻断(ICB)疗法取得了进展,但其治疗效果仍然有限。HCC固有的微弱免疫反应需要新的策略来提高抗肿瘤免疫力,并与ICB疗法协同作用。驱动蛋白家族成员20A(KIF20A)是一种在HCC中过表达的肿瘤相关抗原(TAA),它可能是疫苗开发的一个有前景的靶点。本研究通过在HCC背景下的转录组mRNA测序分析,证实KIF20A是一种有前景的免疫原性抗原。因此,我们开发了一种热敏水凝胶疫苗制剂(K/R@Gel),以优化抗原递送,同时实现体内持续释放。该疫苗通过激活树突状细胞(DC)和T细胞,有效引发了强烈的免疫反应。此外,在皮下和原位细胞衍生异种移植(CDX)模型以及免疫人源化患者衍生异种移植(PDX)HCC模型中,K/R@Gel提高了PD-L1阻断的治疗效果,DC成熟度提高以及CD8 T细胞浸润和激活增加证明了这一点。这些发现突出了基于KIF20A的疫苗在协同改善HCC中ICB治疗结果方面的潜力,为增强抗肿瘤免疫力和改善临床结果提供了一种有前景的方法。

https://cdn.ncbi.nlm.nih.gov/pmc/blobs/e7b1/11699128/6335f4396283/41541_2024_1060_Fig1_HTML.jpg

文献AI研究员

20分钟写一篇综述,助力文献阅读效率提升50倍。

立即体验

用中文搜PubMed

大模型驱动的PubMed中文搜索引擎

马上搜索

文档翻译

学术文献翻译模型,支持多种主流文档格式。

立即体验