Suppr超能文献

基于机器学习的免疫冷和热胰腺腺癌生物标志物和药物的鉴定。

Machine learning-based identification of biomarkers and drugs in immunologically cold and hot pancreatic adenocarcinomas.

机构信息

Department of Immunology, School of Medicine, Nantong University, Nantong, 226001, China.

Department of Respiratory Medicine, Affiliated Nantong Hospital of Shanghai University, Nantong, 226011, China.

出版信息

J Transl Med. 2024 Aug 16;22(1):775. doi: 10.1186/s12967-024-05590-0.

Abstract

BACKGROUND

Pancreatic adenocarcinomas (PAADs) often exhibit a "cold" or immunosuppressive tumor milieu, which is associated with resistance to immune checkpoint blockade therapy; however, the underlying mechanisms are incompletely understood. Here, we aimed to improve our understanding of the molecular mechanisms occurring in the tumor microenvironment and to identify biomarkers, therapeutic targets, and potential drugs to improve PAAD treatment.

METHODS

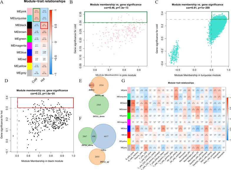
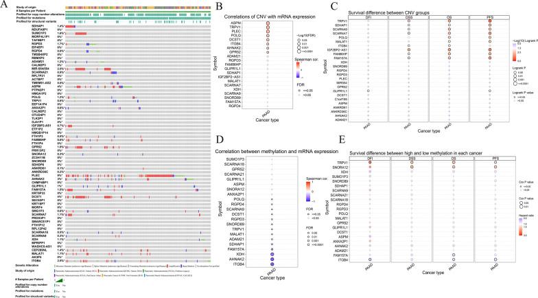
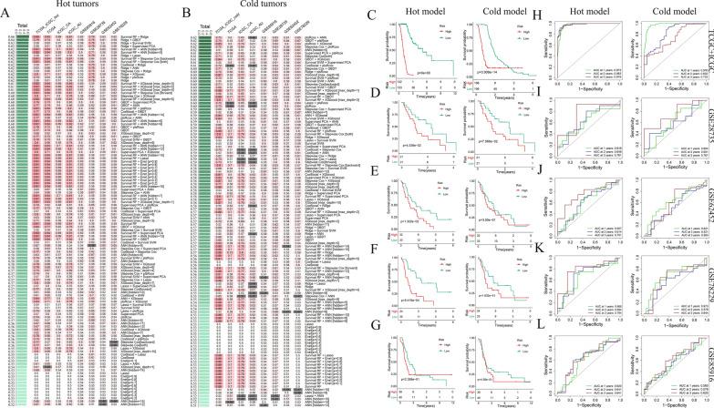
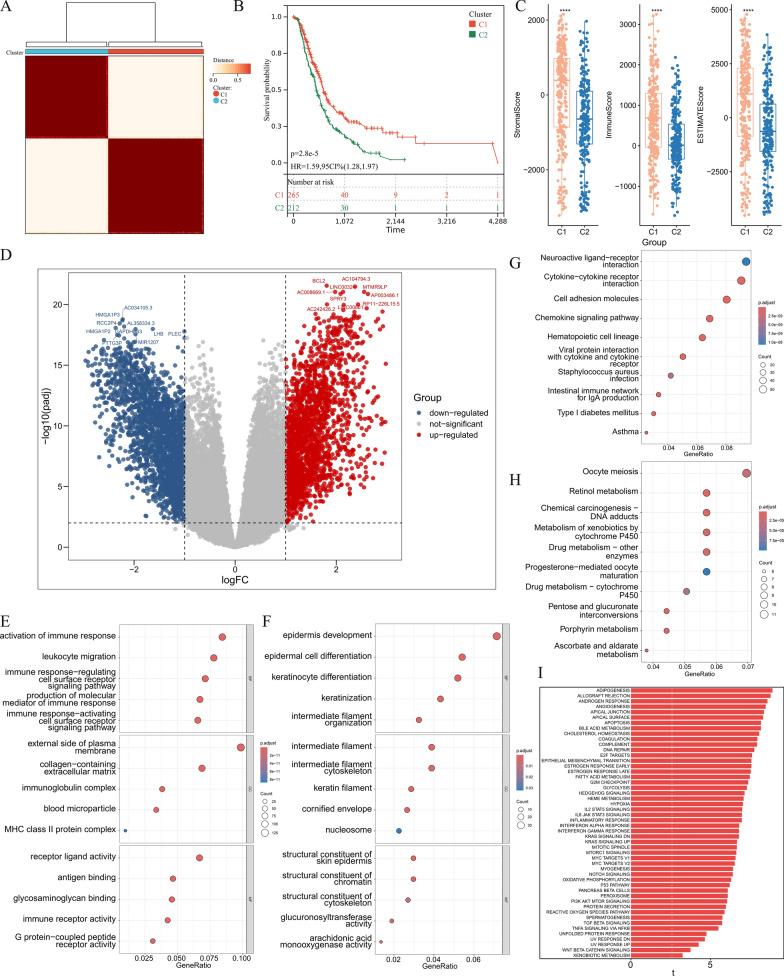
Patients were categorized according to immunologically hot or cold PAAD subtypes with distinct disease outcomes. Cox regression and weighted correlation network analysis were performed to construct a novel gene signature, referred to as 'Downregulated in hot tumors, Prognostic, and Immune-Related Genes' (DPIRGs), which was used to develop prognostic models for PAAD via machine learning (ML). The role of DPIRGs in PAAD was comprehensively analyzed, and biomarker genes able to distinguish PAAD immune subtypes and predict prognosis were identified by ML. The expression of biomarkers was verified using public single-cell transcriptomic and proteomic resources. Drug candidates for turning cold tumors hot and corresponding target proteins were identified via molecular docking studies.

RESULTS

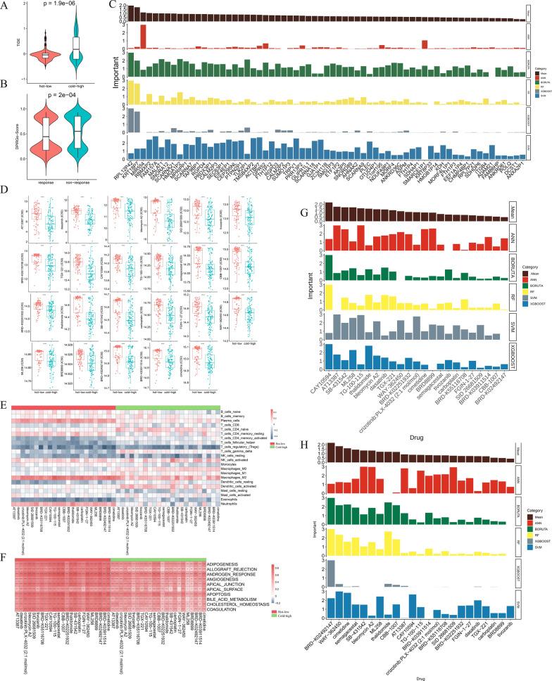
Using the DPIRG signature as input data, a combination of survival random forest and partial least squares regression Cox was selected from 137 ML combinations to construct an optimized PAAD prognostic model. The effects and molecular mechanisms of DPIRGs were investigated by analysis of genetic/epigenetic alterations, immune infiltration, pathway enrichment, and miRNA regulation. Biomarkers and potential therapeutic targets, including PLEC, TRPV1, and ITGB4, among others, were identified, and the cell type-specific expression of the biomarkers was validated. Drug candidates, including thalidomide, SB-431542, and bleomycin A2, were identified based on their ability to modulate DPIRG expression favorably.

CONCLUSIONS

By combining multiple ML algorithms, we developed a novel prognostic model with excellent performance in PAAD cohorts. ML also proved to be powerful for identifying biomarkers and potential targets for improved PAAD patient stratification and immunotherapy.

摘要

背景

胰腺导管腺癌(PAAD)常表现为“冷”或免疫抑制性肿瘤微环境,这与免疫检查点阻断治疗的耐药性有关;然而,其潜在机制尚不完全清楚。在这里,我们旨在深入了解肿瘤微环境中发生的分子机制,并确定生物标志物、治疗靶点和潜在药物,以改善 PAAD 的治疗效果。

方法

根据免疫“热”或“冷”PAAD 亚型以及不同的疾病结局对患者进行分类。采用 Cox 回归和加权相关网络分析构建了一个新的基因特征,称为“在热肿瘤中下调、预后和免疫相关基因”(DPIRGs),通过机器学习(ML)来开发用于 PAAD 的预后模型。全面分析 DPIRGs 在 PAAD 中的作用,通过 ML 鉴定能够区分 PAAD 免疫亚型和预测预后的生物标志物基因。使用公共单细胞转录组和蛋白质组学资源验证生物标志物的表达。通过分子对接研究鉴定将冷肿瘤变热的候选药物及其相应的靶蛋白。

结果

使用 DPIRG 特征作为输入数据,从 137 个 ML 组合中选择生存随机森林和偏最小二乘回归 Cox 组合来构建优化的 PAAD 预后模型。通过分析遗传/表观遗传改变、免疫浸润、途径富集和 miRNA 调控,研究 DPIRGs 的作用和分子机制。鉴定了生物标志物和潜在的治疗靶点,包括 PLEC、TRPV1 和 ITGB4 等,并验证了生物标志物的细胞类型特异性表达。根据其调节 DPIRG 表达的能力,确定了候选药物,包括沙利度胺、SB-431542 和博来霉素 A2 等。

结论

通过结合多种 ML 算法,我们开发了一种在 PAAD 队列中具有出色性能的新型预后模型。ML 还被证明是一种强大的工具,可用于鉴定生物标志物和潜在的靶点,以改善 PAAD 患者的分层和免疫治疗效果。

https://cdn.ncbi.nlm.nih.gov/pmc/blobs/bd45/11328457/e7681faa02f4/12967_2024_5590_Fig1_HTML.jpg

文献AI研究员

20分钟写一篇综述,助力文献阅读效率提升50倍。

立即体验

用中文搜PubMed

大模型驱动的PubMed中文搜索引擎

马上搜索

文档翻译

学术文献翻译模型,支持多种主流文档格式。

立即体验