Suppr超能文献

橙酮通过抑制 SCD1 和敏化 RSL3 来调节肝癌细胞的脂肪生成和铁死亡。

Aurantio‑obtusin regulates lipogenesis and ferroptosis of liver cancer cells through inhibiting SCD1 and sensitizing RSL3.

机构信息

Laboratory of Molecular and Statistical Genetics, College of Life Sciences, Hunan Normal University, Changsha, Hunan 410081, P.R. China.

Department of Pharmacy, Hunan Provincial People's Hospital (The First Affiliated Hospital of Hunan Normal University), Changsha, Hunan 410000, P.R. China.

出版信息

Int J Oncol. 2024 Oct;65(4). doi: 10.3892/ijo.2024.5680. Epub 2024 Aug 19.

Abstract

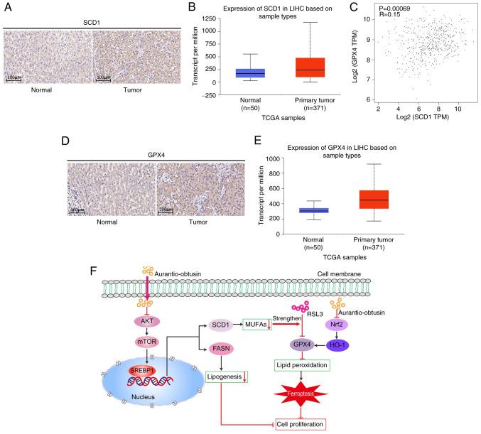
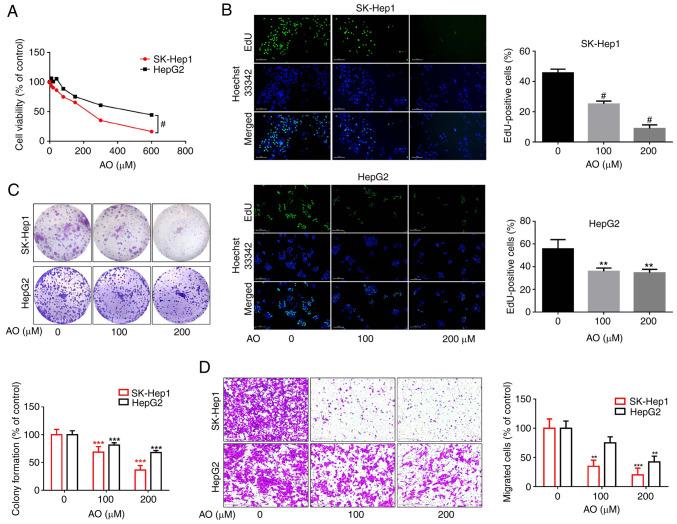
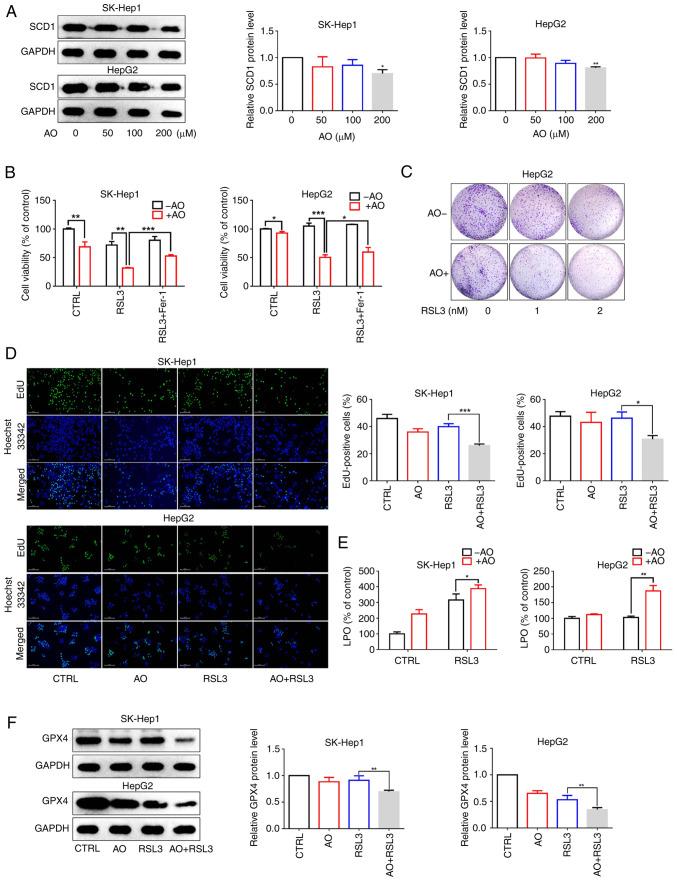
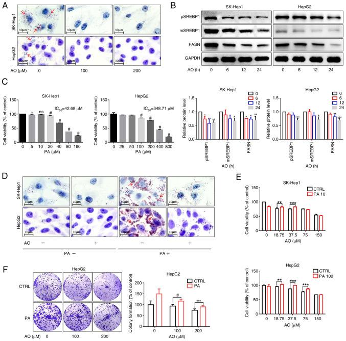
Ferroptosis, characterized by iron‑mediated non‑apoptotic cell death and alterations in lipid redox metabolism, has emerged as a critical process implicated in various cellular functions, including cancer. Aurantio‑obtusin (AO), a bioactive compound derived from Cassiae semen (the dried mature seeds of L. or L.), has anti‑hyperlipidemic and antioxidant properties; however, to the best of our knowledge, the effect of AO on liver cancer cells remains unclear. The Cell Counting Kit‑8, EdU staining and migration assays were employed to assess the anti‑liver cancer activity of AO. Intracellular levels of glutathione peroxidase 4 protein and lipid peroxidation were measured as indicators of ferroptotic status. Immunohistochemical analyses, bioinformatics analyses and western blotting were conducted to evaluate the potential of stearoyl‑CoA desaturase 1 (SCD1) in combination with ferroptosis inducers for the personalized treatment of liver cancer. The present study revealed that AO significantly inhibited the proliferation of liver cancer cells and . Mechanistically, AO inhibited AKT/mammalian target of rapamycin (mTOR) signaling, suppressed sterol regulatory element‑binding protein 1 (SREBP1) expression, and downregulated fatty acid synthase expression, thereby inhibiting fatty acid synthesis. Further investigations demonstrated that AO suppressed glutathione peroxidase 4 protein expression through the nuclear factor erythroid 2‑related factor 2/heme oxygenase‑1 pathway, induced ferroptosis in liver cancer cells, and simultaneously inhibited lipogenesis by suppressing SCD1 expression through the AKT/mTOR/SREBP1 pathway. Consequently, this increased the sensitivity of liver cancer cells to the ferroptosis inducer RSL3. Additionally, the enhanced effects of AO and RSL3, which resulted in significant tumor suppression, were confirmed in a xenograft mouse model. In conclusion, the present study demonstrated that AO induced ferroptosis, downregulated the expression of SCD1 and enhanced the sensitivity of liver cancer cells to the ferroptosis inducer RSL3. The synergistic use of AO and a ferroptosis inducer may have promising therapeutic effects in liver cancer cells.

摘要

铁死亡是一种由铁介导的非凋亡性细胞死亡,同时伴随着脂质氧化还原代谢的改变,它在多种细胞功能中发挥着重要作用,包括癌症。橙黄决明素(AO)是一种来源于决明子( L. 或 L. 的干燥成熟种子)的生物活性化合物,具有抗高血脂和抗氧化特性;然而,据我们所知,AO 对肝癌细胞的作用尚不清楚。细胞计数试剂盒-8(Cell Counting Kit-8)、EdU 染色和迁移实验用于评估 AO 的抗肝癌活性。细胞内谷胱甘肽过氧化物酶 4 蛋白和脂质过氧化水平作为铁死亡状态的指标进行测量。免疫组织化学分析、生物信息学分析和蛋白质印迹法用于评估硬脂酰辅酶 A 去饱和酶 1(SCD1)与铁死亡诱导剂联合在肝癌个体化治疗中的潜力。本研究表明,AO 显著抑制肝癌细胞 和 的增殖。在机制上,AO 抑制 AKT/哺乳动物雷帕霉素靶蛋白(mTOR)信号通路,抑制固醇调节元件结合蛋白 1(SREBP1)表达,下调脂肪酸合酶表达,从而抑制 脂肪酸合成。进一步的研究表明,AO 通过核因子红细胞 2 相关因子 2/血红素加氧酶-1 途径抑制谷胱甘肽过氧化物酶 4 蛋白的表达,诱导肝癌细胞发生铁死亡,同时通过 AKT/mTOR/SREBP1 通路抑制 SCD1 表达抑制脂生成。因此,这增加了肝癌细胞对铁死亡诱导剂 RSL3 的敏感性。此外,在异种移植小鼠模型中证实了 AO 和 RSL3 的增强作用,导致显著的肿瘤抑制作用。综上所述,本研究表明,AO 诱导铁死亡,下调 SCD1 的表达,并增强肝癌细胞对铁死亡诱导剂 RSL3 的敏感性。AO 和铁死亡诱导剂的联合使用可能在肝癌细胞中具有有前途的治疗效果。

https://cdn.ncbi.nlm.nih.gov/pmc/blobs/ce90/11374152/04d84e36522c/ijo-65-04-05680-g00.jpg

文献AI研究员

20分钟写一篇综述,助力文献阅读效率提升50倍。

立即体验

用中文搜PubMed

大模型驱动的PubMed中文搜索引擎

马上搜索

文档翻译

学术文献翻译模型,支持多种主流文档格式。

立即体验