Suppr超能文献

基质硬度通过线粒体损伤诱导的H3K27me3去甲基化加重骨关节炎进展。

Matrix stiffness aggravates osteoarthritis progression through H3K27me3 demethylation induced by mitochondrial damage.

作者信息

Kan Tianyou, Li Hanjun, Hou Lingli, Cui Junqi, Wang Yao, Sun Lin, Wang Liao, Yan Mengning, Yu Zhifeng

机构信息

Shanghai Key Laboratory of Orthopedic Implants, Department of Orthopedic Surgery, Shanghai Ninth People's Hospital, Shanghai Jiao Tong University School of Medicine, Shanghai 200011, China.

Department of Bone and Joint Surgery, Department of Orthopedics, Renji Hospital, School of Medicine, Shanghai Jiaotong University, Shanghai 200127, China.

出版信息

iScience. 2024 Jul 17;27(8):110507. doi: 10.1016/j.isci.2024.110507. eCollection 2024 Aug 16.

Abstract

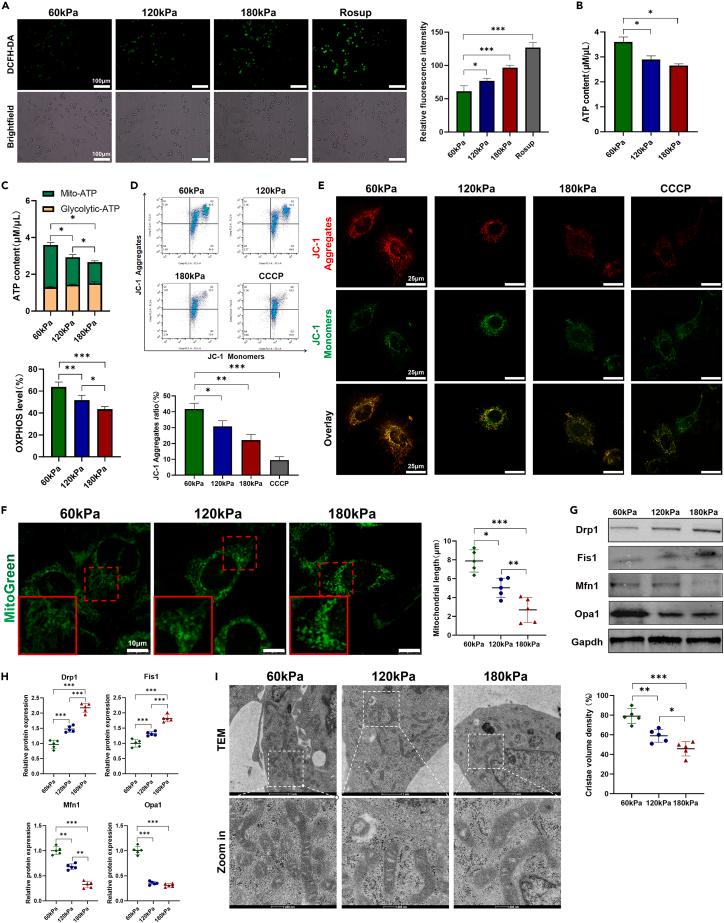
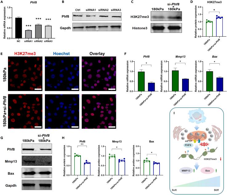
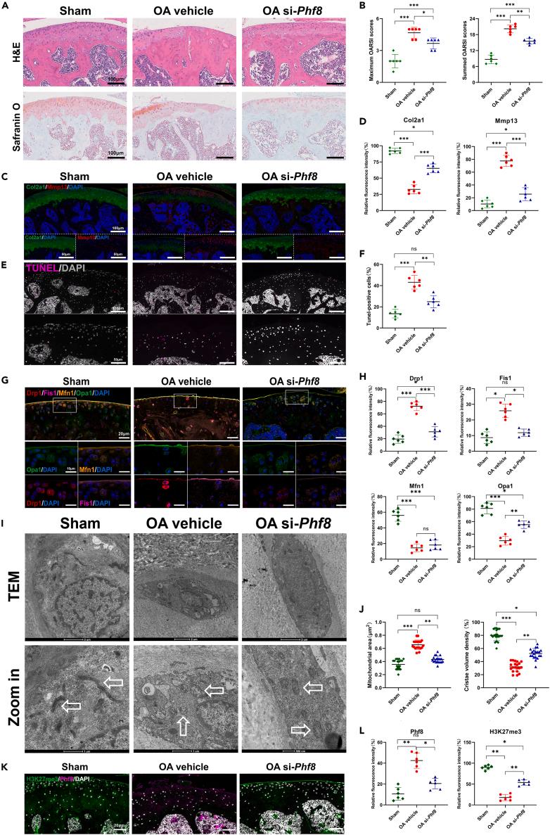
Abnormal epigenetics is the initial factor of the occurrence and development of osteoarthritis (OA), and abnormal mechanical load is a key pathogenic factor of OA. However, how abnormal mechanical load affects chondrocyte epigenetics is unclear. Chondrocytes reportedly respond to mechanics through the extracellular matrix (ECM), which has a role in regulating epigenetics in various diseases, and mitochondria are potential mediators of communication between mechanics and epigenetics. Therefore, it is hypothesized that the matrix mechanics of cartilage regulates their epigenetics through mitochondria and leads to OA. The matrix stiffness of OA cartilage on the stress-concentrated side increases, mitochondrial damage of chondrocyte is severe, and the chondrocyte H3K27me3 is demethylated. Moreover, mitochondrial permeability transition pore (mPTP) opens to increase the translocation of plant homeodomain finger protein 8 (Phf8) into the nucleus to catalyze H3K27me3 demethylation. This provides a new perspective for us to understand the mechanism of OA based on mechanobiology.

摘要

异常表观遗传学是骨关节炎(OA)发生发展的初始因素,而异常机械负荷是OA的关键致病因素。然而,异常机械负荷如何影响软骨细胞表观遗传学尚不清楚。据报道,软骨细胞通过细胞外基质(ECM)对力学做出反应,ECM在多种疾病的表观遗传学调控中发挥作用,线粒体是力学与表观遗传学之间潜在的通讯介质。因此,推测软骨的基质力学通过线粒体调节其表观遗传学并导致OA。OA软骨应力集中侧的基质硬度增加,软骨细胞的线粒体损伤严重,且软骨细胞H3K27me3发生去甲基化。此外,线粒体通透性转换孔(mPTP)开放,增加植物同源结构域手指蛋白8(Phf8)向细胞核的转位,以催化H3K27me3去甲基化。这为我们基于力学生物学理解OA的机制提供了新的视角。

https://cdn.ncbi.nlm.nih.gov/pmc/blobs/8a7e/11328034/1385460e40ce/fx1.jpg

文献AI研究员

20分钟写一篇综述,助力文献阅读效率提升50倍。

立即体验

用中文搜PubMed

大模型驱动的PubMed中文搜索引擎

马上搜索

文档翻译

学术文献翻译模型,支持多种主流文档格式。

立即体验