Suppr超能文献

组蛋白去甲基酶 JMJD3 的下调通过 NR4A1 的表观遗传控制来防止异常力诱导的骨关节炎。

Histone demethylase JMJD3 downregulation protects against aberrant force-induced osteoarthritis through epigenetic control of NR4A1.

机构信息

Department of Orthodontics, Shanghai Ninth People's Hospital, Shanghai Jiao Tong University School of Medicine; College of Stomatology, Shanghai Jiao Tong University; National Center for Stomatology; National Clinical Research Center for Oral Diseases, Shanghai Key Laboratory of Stomatology, Shanghai, China.

出版信息

Int J Oral Sci. 2022 Jul 14;14(1):34. doi: 10.1038/s41368-022-00190-4.

Abstract

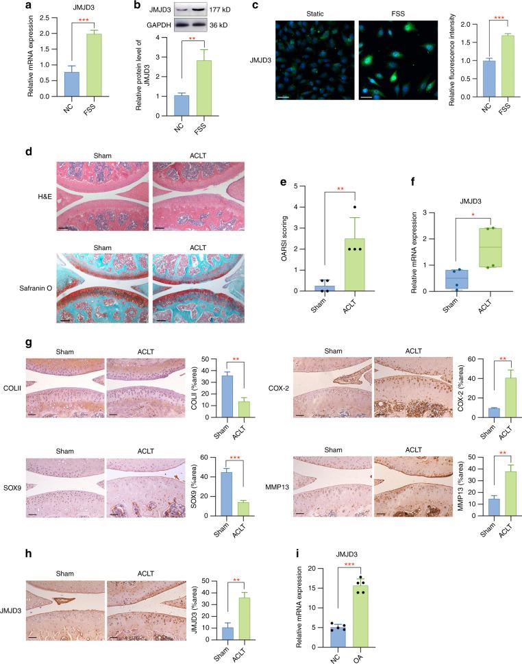
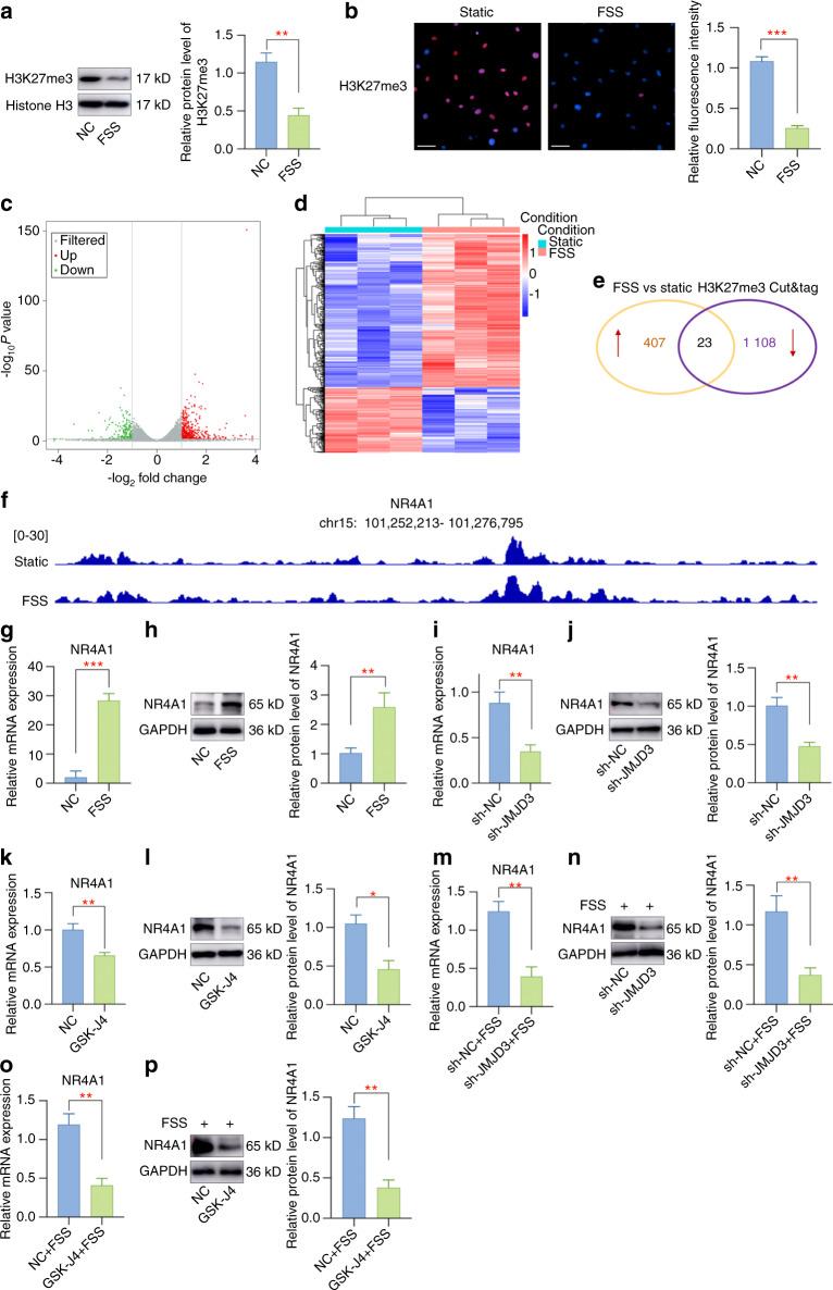
Osteoarthritis (OA) is a prevalent joint disease with no effective treatment strategies. Aberrant mechanical stimuli was demonstrated to be an essential factor for OA pathogenesis. Although multiple studies have detected potential regulatory mechanisms underlying OA and have concentrated on developing novel treatment strategies, the epigenetic control of OA remains unclear. Histone demethylase JMJD3 has been reported to mediate multiple physiological and pathological processes, including cell differentiation, proliferation, autophagy, and apoptosis. However, the regulation of JMJD3 in aberrant force-related OA and its mediatory effect on disease progression are still unknown. In this work, we confirmed the upregulation of JMJD3 in aberrant force-induced cartilage injury in vitro and in vivo. Functionally, inhibition of JMJD3 by its inhibitor, GSK-J4, or downregulation of JMJD3 by adenovirus infection of sh-JMJD3 could alleviate the aberrant force-induced chondrocyte injury. Mechanistic investigation illustrated that aberrant force induces JMJD3 expression and then demethylates H3K27me3 at the NR4A1 promoter to promote its expression. Further experiments indicated that NR4A1 can regulate chondrocyte apoptosis, cartilage degeneration, extracellular matrix degradation, and inflammatory responses. In vivo, anterior cruciate ligament transection (ACLT) was performed to construct an OA model, and the therapeutic effect of GSK-J4 was validated. More importantly, we adopted a peptide-siRNA nanoplatform to deliver si-JMJD3 into articular cartilage, and the severity of joint degeneration was remarkably mitigated. Taken together, our findings demonstrated that JMJD3 is flow-responsive and epigenetically regulates OA progression. Our work provides evidences for JMJD3 inhibition as an innovative epigenetic therapy approach for joint diseases by utilizing p5RHH-siRNA nanocomplexes.

摘要

骨关节炎(OA)是一种常见的关节疾病,目前尚无有效的治疗策略。异常的机械刺激被证明是 OA 发病机制的一个重要因素。尽管多项研究已经检测到 OA 潜在的调控机制,并集中于开发新的治疗策略,但 OA 的表观遗传调控仍不清楚。组蛋白去甲基酶 JMJD3 已被报道介导多种生理和病理过程,包括细胞分化、增殖、自噬和凋亡。然而,异常力相关 OA 中 JMJD3 的调节及其对疾病进展的中介作用尚不清楚。在这项工作中,我们证实了 JMJD3 在体外和体内异常力诱导的软骨损伤中的上调。功能上,其抑制剂 GSK-J4 或腺病毒感染 sh-JMJD3 下调 JMJD3 可减轻异常力诱导的软骨细胞损伤。机制研究表明,异常力诱导 JMJD3 表达,然后去甲基化 H3K27me3 在 NR4A1 启动子上,促进其表达。进一步的实验表明,NR4A1 可以调节软骨细胞凋亡、软骨退变、细胞外基质降解和炎症反应。体内,采用前交叉韧带切断术(ACLT)构建 OA 模型,并验证了 GSK-J4 的治疗效果。更重要的是,我们采用肽-siRNA 纳米平台将 si-JMJD3 递送至关节软骨,显著减轻了关节退化的严重程度。总之,我们的研究结果表明 JMJD3 是响应流动的,并通过表观遗传调控 OA 进展。我们的工作为 JMJD3 抑制作为一种创新的关节疾病表观遗传治疗方法提供了证据,该方法利用 p5RHH-siRNA 纳米复合物。

https://cdn.ncbi.nlm.nih.gov/pmc/blobs/51cf/9279410/ab9c9321f35d/41368_2022_190_Fig1_HTML.jpg

文献AI研究员

20分钟写一篇综述,助力文献阅读效率提升50倍。

立即体验

用中文搜PubMed

大模型驱动的PubMed中文搜索引擎

马上搜索

文档翻译

学术文献翻译模型,支持多种主流文档格式。

立即体验