Suppr超能文献

致癌融合蛋白与多嘧啶序列结合蛋白1相互作用,通过调节mRNA稳定性促进膀胱癌的增殖和转移。

Oncogenic fusion protein interacts with polypyrimidine tract binding protein 1 to facilitate bladder cancer proliferation and metastasis by regulating mRNA stability.

作者信息

Cheng Liang, Yang Chenwei, Lu Junlin, Huang Ming, Xie Ruihui, Lynch Sarah, Elfman Justin, Huang Yuhang, Liu Sen, Chen Siting, He Baoqing, Lin Tianxin, Li Hui, Chen Xu, Huang Jian

机构信息

Department of Urology Sun Yat-sen Memorial Hospital, Sun Yat-sen University Guangzhou Guangdong China.

Guangdong Provincial Key Laboratory of Malignant Tumor Epigenetics and Gene Regulation Department of Urology,Sun Yat-sen Memorial Hospital,Sun Yat-Sen University Guangzhou Guangdong China.

出版信息

MedComm (2020). 2024 Aug 14;5(9):e685. doi: 10.1002/mco2.685. eCollection 2024 Sep.

Abstract

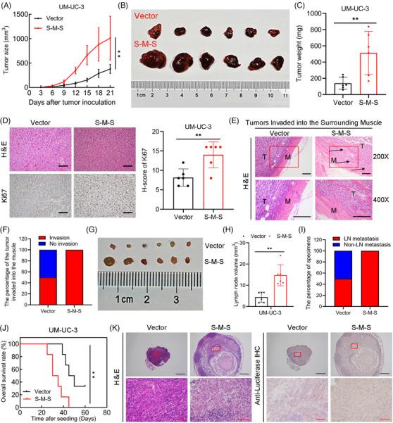
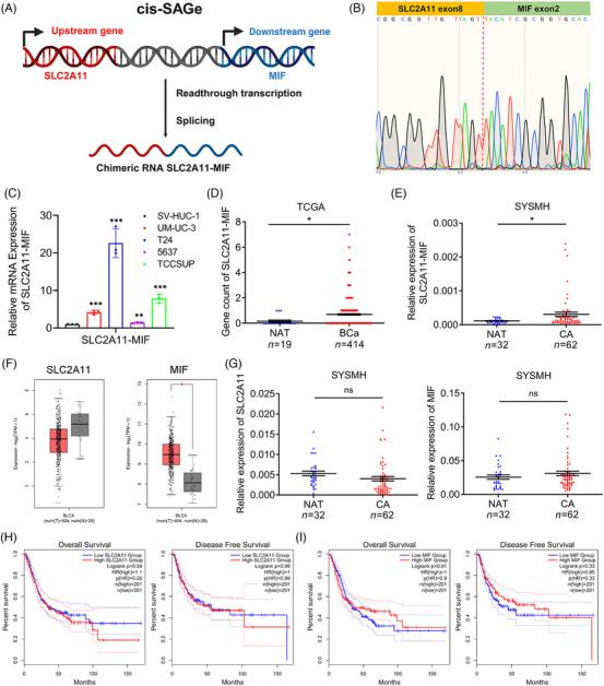
Chimeric RNAs, distinct from DNA gene fusions, have emerged as promising therapeutic targets with diverse functions in cancer treatment. However, the functional significance and therapeutic potential of most chimeric RNAs remain unclear. Here we identify a novel fusion transcript of solute carrier family 2-member 11 () and macrophage migration inhibitory factor (). In this study, we investigated the upregulation of in The Cancer Genome Atlas cohort and a cohort of patients from Sun Yat-Sen Memorial Hospital. Subsequently, functional investigations demonstrated that enhanced the proliferation, antiapoptotic effects, and metastasis of bladder cancer cells in vitro and in vivo. Mechanistically, the fusion protein encoded by interacted with polypyrimidine tract binding protein 1 () and regulated the mRNA half-lives of Polo Like Kinase 1, Roundabout guidance receptor 1, and phosphoinositide-3-kinase regulatory subunit 3 in BCa cells. Moreover, knockdown abolished the enhanced impact of on biological function and mRNA stability. Furthermore, the expression of mRNA is regulated by CCCTC-binding factor and stabilized through RNA N4-acetylcytidine modification facilitated by N-acetyltransferase 10. Overall, our findings revealed a significant fusion protein orchestrated by the axis that governs mRNA stability during the multistep progression of bladder cancer.

摘要

嵌合RNA不同于DNA基因融合,已成为癌症治疗中具有多种功能的有前景的治疗靶点。然而,大多数嵌合RNA的功能意义和治疗潜力仍不清楚。在此,我们鉴定出溶质载体家族2成员11()与巨噬细胞迁移抑制因子()的一种新型融合转录本。在本研究中,我们在癌症基因组图谱队列以及来自中山大学孙逸仙纪念医院的一组患者中研究了的上调情况。随后,功能研究表明,在体外和体内均增强了膀胱癌细胞的增殖、抗凋亡作用和转移能力。从机制上讲,编码的融合蛋白与多嘧啶序列结合蛋白1()相互作用,并调节膀胱癌细胞中Polo样激酶1、Roundabout导向受体1和磷酸肌醇-3-激酶调节亚基3的mRNA半衰期。此外,敲低消除了对生物学功能和mRNA稳定性的增强影响。此外,mRNA的表达受CCCTC结合因子调节,并通过N-乙酰转移酶10促进的RNA N4-乙酰胞苷修饰得以稳定。总体而言,我们的研究结果揭示了一个由轴精心编排的重要融合蛋白,该蛋白在膀胱癌的多步骤进展过程中控制mRNA稳定性。

https://cdn.ncbi.nlm.nih.gov/pmc/blobs/8b51/11324686/3e25809fb210/MCO2-5-e685-g002.jpg

文献AI研究员

20分钟写一篇综述,助力文献阅读效率提升50倍。

立即体验

用中文搜PubMed

大模型驱动的PubMed中文搜索引擎

马上搜索

文档翻译

学术文献翻译模型,支持多种主流文档格式。

立即体验