Suppr超能文献

多嘧啶核苷酸结合蛋白 1 通过调节脂肪酸结合蛋白 5 加剧心脏纤维化。

Polypyrimidine tract binding protein 1 exacerbates cardiac fibrosis by regulating fatty acid-binding protein 5.

机构信息

Department of Cardiology, Taihe Hospital, Hubei University of Medicine, No. 32, South Renmin Road, Maojian District, Shiyan, Hubei Province, 442000, P.R. China.

出版信息

ESC Heart Fail. 2023 Jun;10(3):1677-1688. doi: 10.1002/ehf2.14318. Epub 2023 Feb 14.

Abstract

AIMS

The activation of cardiac fibroblasts (CFs) leads to overproduction of collagens and subsequently cardiac fibrosis. However, the regulatory mechanism of CF function in the process of cardiac fibrosis remains unclear. This work investigated the function of polypyrimidine tract binding protein 1 (PTBP1)/nuclear receptor NR4A1 (Nur77)/fatty acid-binding protein 5 (FABP5) axis in myocardial fibrosis.

METHODS AND RESULTS

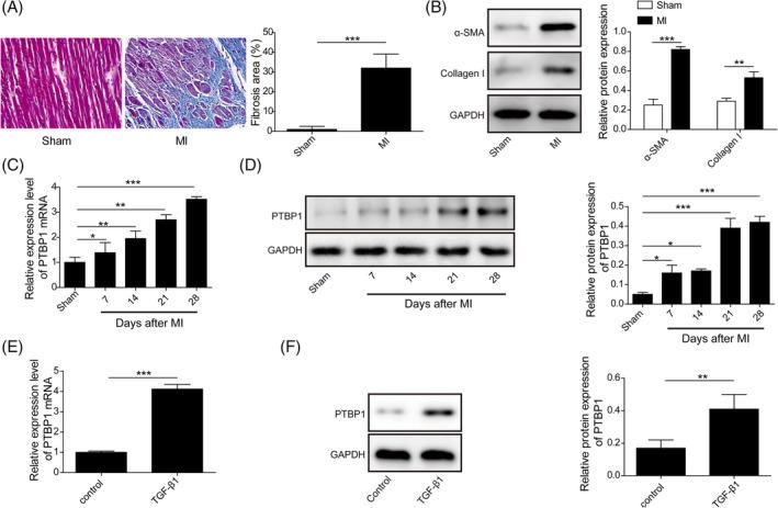
Cardiac fibrosis was induced in mice suffered left anterior descending ligation. In parallel, neonatal mouse CFs were isolated and stimulated with transforming growth factor-β1 (TGF-β1). Cardiac fibrosis was evaluated by Masson's trichrome staining. Expression of PTBP1, Nur77, FABP5, collagen I, and collagen III was measured by quantitative real-time PCR and western blotting. Proliferation of CFs was assessed by 5-ethynyl-2'-deoxyuridine assay. Molecular interaction was validated by RNA-binding protein immunoprecipitation, chromatin immunoprecipitation, and dual luciferase reporter assay. PTBP1 was up-regulated (P < 0.05), whereas Nur77 (P < 0.05) and FABP5 (P < 0.05) were down-regulated in the fibrotic hearts of mice and TGF-β1-exposed CFs. PTBP1 overexpression facilitated proliferation (P < 0.05) and collagen I (P < 0.05) and collagen III (P < 0.05) expression of CFs after stimulation with TGF-β1. PTBP1 reduced Nur77 stability (P < 0.05) to inhibit Nur77 expression (P < 0.05) in CFs. Nur77 bound to FABP5 promoter to promote the transcription (P < 0.05) and expression (P < 0.05) of FABP5. Silencing of Nur77 or FABP5 abolished the inhibitory effect of PTBP1 knockdown on proliferation (P < 0.05) and collagen I (P < 0.05) and collagen III (P < 0.05) expression of CFs in vitro. PTBP1 depletion ameliorated cardiac fibrosis (P < 0.05), α-smooth muscle actin (P < 0.05), and collagen I (P < 0.05) expression in myocardial infarction mice through regulating Nur77/FABP5 pathway (P < 0.05) in vivo.

CONCLUSIONS

PTBP1 contributed to cardiac fibrosis via promoting CF proliferation and collagen deposition through Nur77 mRNA decay and subsequent transcription inhibition of FABP5. Our findings suggest that PTBP1/Nur77/FABP5 axis may be potential targets for cardiac fibrosis therapy.

摘要

目的

心肌成纤维细胞(CFs)的激活导致胶原过度产生,进而导致心肌纤维化。然而,CF 功能在心肌纤维化过程中的调节机制仍不清楚。本研究探讨了多嘧啶 tract 结合蛋白 1(PTBP1)/核受体 NR4A1(Nur77)/脂肪酸结合蛋白 5(FABP5)轴在心肌纤维化中的作用。

方法和结果

通过左前降支结扎诱导小鼠心肌纤维化。同时,分离新生小鼠 CFs 并经转化生长因子-β1(TGF-β1)刺激。通过 Masson 三色染色评估心肌纤维化。通过实时定量 PCR 和 Western blot 测定 PTBP1、Nur77、FABP5、胶原 I 和胶原 III 的表达。通过 5-乙炔基-2'-脱氧尿苷测定法评估 CFs 的增殖。通过 RNA 结合蛋白免疫沉淀、染色质免疫沉淀和双荧光素酶报告基因测定验证分子相互作用。PTBP1 在小鼠纤维化心脏和 TGF-β1 暴露的 CFs 中上调(P<0.05),而 Nur77(P<0.05)和 FABP5(P<0.05)下调。PTBP1 过表达促进 CFs 在 TGF-β1 刺激后的增殖(P<0.05)和胶原 I(P<0.05)和胶原 III(P<0.05)表达。PTBP1 降低 Nur77 稳定性(P<0.05)以抑制 CFs 中的 Nur77 表达(P<0.05)。Nur77 结合到 FABP5 启动子上以促进转录(P<0.05)和表达(P<0.05)。沉默 Nur77 或 FABP5 消除了 PTBP1 敲低对 CFs 体外增殖(P<0.05)和胶原 I(P<0.05)和胶原 III(P<0.05)表达的抑制作用。PTBP1 耗竭通过调节 Nur77/FABP5 通路(P<0.05)在体内改善心肌纤维化(P<0.05)、α-平滑肌肌动蛋白(P<0.05)和心肌梗死后小鼠的胶原 I(P<0.05)表达。

结论

PTBP1 通过 Nur77 mRNA 衰变和随后的 FABP5 转录抑制促进 CF 增殖和胶原沉积,导致心肌纤维化。我们的研究结果表明,PTBP1/Nur77/FABP5 轴可能是心肌纤维化治疗的潜在靶点。

https://cdn.ncbi.nlm.nih.gov/pmc/blobs/4c0a/10192252/67c00dd96e96/EHF2-10-1677-g001.jpg

文献AI研究员

20分钟写一篇综述,助力文献阅读效率提升50倍。

立即体验

用中文搜PubMed

大模型驱动的PubMed中文搜索引擎

马上搜索

文档翻译

学术文献翻译模型,支持多种主流文档格式。

立即体验