Suppr超能文献

核受体 Nur77 通过对成纤维细胞和心肌细胞的不同作用控制心脏纤维化。

Nuclear Receptor Nur77 Controls Cardiac Fibrosis through Distinct Actions on Fibroblasts and Cardiomyocytes.

机构信息

Department of Medical Biochemistry, Amsterdam University Medical Centers (Amsterdam UMC), Location Academic Medical Center (AMC), Amsterdam Cardiovascular Sciences, University of Amsterdam, 1105 AZ Amsterdam, The Netherlands.

Department of Anesthesiology and Perioperative Medicine, Division of Molecular Medicine, David Geffen School of Medicine at University of California Los Angeles, Los Angeles, CA 90095, USA.

出版信息

Int J Mol Sci. 2021 Feb 5;22(4):1600. doi: 10.3390/ijms22041600.

Abstract

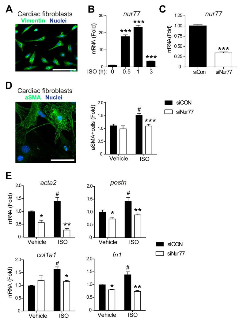
Fibrosis is a hallmark of adverse cardiac remodeling, which promotes heart failure, but it is also an essential repair mechanism to prevent cardiac rupture, signifying the importance of appropriate regulation of this process. In the remodeling heart, cardiac fibroblasts (CFs) differentiate into myofibroblasts (MyoFB), which are the key mediators of the fibrotic response. Additionally, cardiomyocytes are involved by providing pro-fibrotic cues. Nuclear receptor Nur77 is known to reduce cardiac hypertrophy and associated fibrosis; however, the exact function of Nur77 in the fibrotic response is yet unknown. Here, we show that Nur77-deficient mice exhibit severe myocardial wall thinning, rupture and reduced collagen fiber density after myocardial infarction and chronic isoproterenol (ISO) infusion. Upon Nur77 knockdown in cultured rat CFs, expression of MyoFB markers and extracellular matrix proteins is reduced after stimulation with ISO or transforming growth factor-β (TGF-β). Accordingly, Nur77-depleted CFs produce less collagen and exhibit diminished proliferation and wound closure capacity. Interestingly, Nur77 knockdown in neonatal rat cardiomyocytes results in increased paracrine induction of MyoFB differentiation, which was blocked by TGF-β receptor antagonism. Taken together, Nur77-mediated regulation involves CF-intrinsic promotion of CF-to-MyoFB transition and inhibition of cardiomyocyte-driven paracrine TGF-β-mediated MyoFB differentiation. As such, Nur77 provides distinct, cell-specific regulation of cardiac fibrosis.

摘要

纤维化是心脏不良重构的标志,可导致心力衰竭,但它也是一种防止心脏破裂的基本修复机制,表明适当调节这一过程非常重要。在重构的心脏中,心肌成纤维细胞 (CFs) 分化为肌成纤维细胞 (MyoFB),后者是纤维化反应的关键介质。此外,心肌细胞通过提供促纤维化线索参与其中。已知核受体 Nur77 可减少心脏肥大和相关纤维化;然而,Nur77 在纤维化反应中的确切功能尚不清楚。在这里,我们表明 Nur77 缺陷型小鼠在心肌梗死和慢性异丙肾上腺素 (ISO) 输注后表现出严重的心肌壁变薄、破裂和胶原纤维密度降低。在培养的大鼠 CFs 中敲低 Nur77 后,用 ISO 或转化生长因子-β (TGF-β) 刺激后,MyoFB 标志物和细胞外基质蛋白的表达减少。相应地,Nur77 耗尽的 CFs 产生的胶原减少,增殖和伤口闭合能力下降。有趣的是,Nur77 敲低在新生大鼠心肌细胞中导致旁分泌诱导的 MyoFB 分化增加,这可被 TGF-β 受体拮抗剂阻断。总之,Nur77 介导的调节涉及 CF 内在的促进 CF 向 MyoFB 转化和抑制心肌细胞驱动的旁分泌 TGF-β 介导的 MyoFB 分化。因此,Nur77 对心脏纤维化提供了独特的、细胞特异性的调节。

https://cdn.ncbi.nlm.nih.gov/pmc/blobs/3bdd/7915046/5cd3e04c5aa8/ijms-22-01600-g001.jpg

文献AI研究员

20分钟写一篇综述,助力文献阅读效率提升50倍。

立即体验

用中文搜PubMed

大模型驱动的PubMed中文搜索引擎

马上搜索

文档翻译

学术文献翻译模型,支持多种主流文档格式。

立即体验