Suppr超能文献

对疟疾的临床免疫涉及先天免疫细胞的表观遗传重编程。

Clinical immunity to malaria involves epigenetic reprogramming of innate immune cells.

作者信息

Nideffer Jason, Ty Maureen, Donato Michele, John Rek, Kajubi Richard, Ji Xuhuai, Nankya Felistas, Musinguzi Kenneth, Press Kathleen Dantzler, Yang Nora, Camanag Kylie, Greenhouse Bryan, Kamya Moses, Feeney Margaret E, Dorsey Grant, Utz Paul J, Pulendran Bali, Khatri Purvesh, Jagannathan Prasanna

机构信息

Department of Medicine, Stanford University, Stanford, CA 94305, USA.

Infectious Diseases Research Collaboration, Kampala, Uganda.

出版信息

PNAS Nexus. 2024 Aug 6;3(8):pgae325. doi: 10.1093/pnasnexus/pgae325. eCollection 2024 Aug.

Abstract

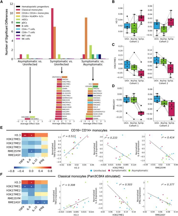
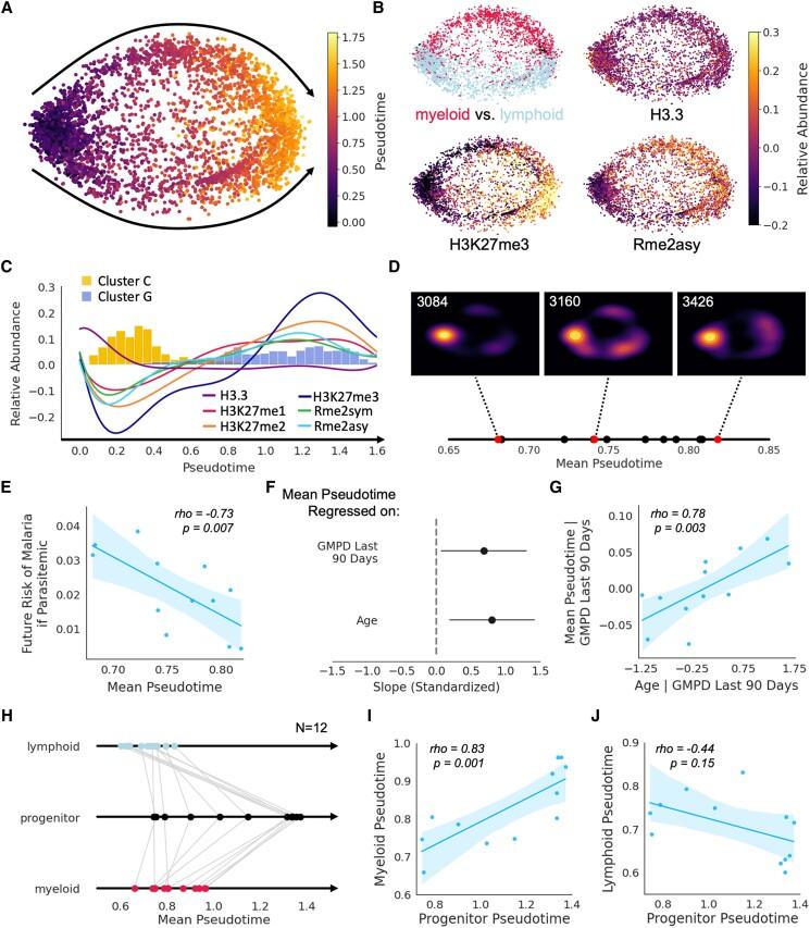
The regulation of inflammation is a critical aspect of disease tolerance and naturally acquired clinical immunity to malaria. Here, we demonstrate using RNA sequencing and epigenetic landscape profiling by cytometry by time-of-flight, that the regulation of inflammatory pathways during asymptomatic parasitemia occurs downstream of pathogen sensing-at the epigenetic level. The abundance of certain epigenetic markers (methylation of H3K27 and dimethylation of arginine residues) and decreased prevalence of histone variant H3.3 correlated with suppressed cytokine responses among monocytes of Ugandan children. Such an epigenetic signature was observed across diverse immune cell populations and not only characterized active asymptomatic parasitemia but also correlated with future long-term disease tolerance and clinical immunity when observed in uninfected children. Pseudotime analyses revealed a potential trajectory of epigenetic change that correlated with a child's age and recent parasite exposure and paralleled the acquisition of clinical immunity. Thus, our data support a model whereby exposure to induces epigenetic changes that regulate excessive inflammation and contribute to naturally acquire clinical immunity to malaria.

摘要

炎症调节是疾病耐受性和对疟疾自然获得性临床免疫的关键方面。在这里,我们通过飞行时间流式细胞术进行RNA测序和表观遗传景观分析,证明无症状寄生虫血症期间炎症途径的调节发生在病原体感知的下游——在表观遗传水平。乌干达儿童单核细胞中某些表观遗传标记的丰度(H3K27甲基化和精氨酸残基二甲基化)以及组蛋白变体H3.3的患病率降低与细胞因子反应受抑制相关。这种表观遗传特征在不同的免疫细胞群体中均有观察到,不仅表征了活跃的无症状寄生虫血症,而且在未感染儿童中观察到时还与未来的长期疾病耐受性和临床免疫相关。伪时间分析揭示了与儿童年龄和近期寄生虫暴露相关的表观遗传变化的潜在轨迹,并且与临床免疫的获得平行。因此,我们的数据支持一种模型,即暴露于疟原虫会诱导表观遗传变化,从而调节过度炎症并有助于自然获得对疟疾的临床免疫。

https://cdn.ncbi.nlm.nih.gov/pmc/blobs/cccb/11331423/ebe0f1060563/pgae325f1.jpg

文献AI研究员

20分钟写一篇综述,助力文献阅读效率提升50倍。

立即体验

用中文搜PubMed

大模型驱动的PubMed中文搜索引擎

马上搜索

文档翻译

学术文献翻译模型,支持多种主流文档格式。

立即体验