Suppr超能文献

中国最北部老年人群的口咽微生物组特征及其与年龄和心力衰竭的关系。

Oropharyngeal microbiome profiling and its association with age and heart failure in the elderly population from the northernmost province of China.

机构信息

Department of Microbiology, Harbin Medical University, Harbin, China.

Department of Endocrinology and Metabolism, Shenzhen University General Hospital, Shenzhen, China.

出版信息

Microbiol Spectr. 2024 Oct 3;12(10):e0021624. doi: 10.1128/spectrum.00216-24. Epub 2024 Aug 20.

Abstract

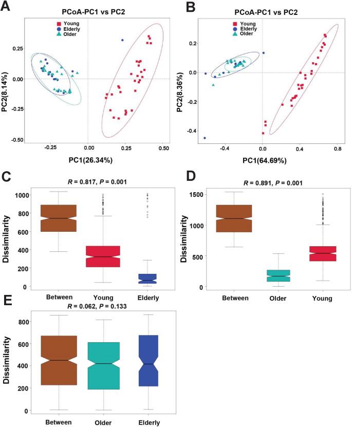
Respiratory tract infections are the most common triggers for heart failure in elderly people. The healthy respiratory commensal microbiota can prevent invasion by infectious pathogens and decrease the risk of respiratory tract infections. However, upper respiratory tract (URT) microbiome in the elderly is not well understood. To comprehend the profiles of URT microbiota in the elderly, and the link between the microbiome and heart failure, we investigated the oropharyngeal (OP) microbiome of these populations in Heilongjiang Province, located in the North-East of China, a high-latitude and cold area with a high prevalence of respiratory tract infection and heart failure. Taxonomy-based analysis showed that six dominant phyla were represented in the OP microbial profiles. Compared with young adults, the OP in the elderly exhibited a significantly different microbial community, mainly characterized by highly prevalent , , , , and . While dominated in the young OP microbiome. There was competition for niche dominance between and member of Prevotellaceae in the OP. Correlation analysis revealed that the abundance of was positive, while was negatively correlated to age among healthy elderly. The bacterial structure and abundance in the elderly with heart failure were much like healthy controls. Certain changes in microbial diversity indicated the potential OP microbial disorder in heart failure patients. These results presented here identify the respiratory tract core microbiota in high latitude and cold regions, and reveal the robustness of OP microbiome in the aged, supplying the basis for microbiome-targeted interventions.IMPORTANCETo date, we still lack available data on the oropharyngeal (OP) microbial communities in healthy populations, especially the elderly, in high latitude and cold regions. A better understanding of the significantly changed respiratory tract microbiota in aging can provide greater insight into characteristics of longevity and age-related diseases. In addition, determining the relationship between heart failure and OP microbiome may provide novel prevention and therapeutic strategies. Here, we compared OP microbiome in different age groups and elderly people with or without heart failure in northeastern China. We found that OP microbial communities are strongly linked to healthy aging. And the disease status of heart failure was not a powerful factor affecting OP microbiome. The findings may provide basic data to reveal respiratory bacterial signatures of individuals in a cold geographic region.

摘要

呼吸道感染是老年人心力衰竭最常见的诱因。健康的呼吸道共生微生物群可以防止感染性病原体的入侵,降低呼吸道感染的风险。然而,老年人上呼吸道(URT)微生物组尚不清楚。为了了解老年人 URT 微生物组的特征,以及微生物组与心力衰竭之间的关系,我们调查了位于中国东北地区黑龙江省的这些人群的咽(OP)微生物组,该地区高纬度、寒冷,呼吸道感染和心力衰竭的患病率很高。基于分类的分析表明,OP 微生物谱中存在六个主要的门。与年轻人相比,老年人的 OP 表现出明显不同的微生物群落,主要特征是高度流行的、、、、和。而在年轻的 OP 微生物群中占主导地位。在 OP 中,和 Prevotellaceae 成员之间存在对生态位优势的竞争。相关性分析显示,在健康老年人中,的丰度与年龄呈正相关,而与年龄呈负相关。心力衰竭老年人的细菌结构和丰度与健康对照组非常相似。微生物多样性的某些变化表明心力衰竭患者的 OP 微生物失调的潜力。这些结果确定了高纬度和寒冷地区的呼吸道核心微生物群,并揭示了老年人口咽微生物组的稳健性,为基于微生物组的干预提供了依据。

重要性

迄今为止,我们仍然缺乏高纬度和寒冷地区健康人群,特别是老年人的咽微生物群落的可用数据。更好地了解衰老过程中呼吸道微生物群的显著变化,可以更深入地了解长寿和与年龄相关疾病的特征。此外,确定心力衰竭与 OP 微生物组之间的关系可能为提供新的预防和治疗策略。在这里,我们比较了中国东北地区不同年龄组和有或没有心力衰竭的老年人的 OP 微生物组。我们发现,OP 微生物群落与健康衰老密切相关。心力衰竭的疾病状况并不是影响 OP 微生物组的有力因素。这些发现可能为揭示寒冷地理区域个体的呼吸道细菌特征提供基础数据。

https://cdn.ncbi.nlm.nih.gov/pmc/blobs/cacd/11448084/d8a31a69091c/spectrum.00216-24.f001.jpg

文献AI研究员

20分钟写一篇综述,助力文献阅读效率提升50倍。

立即体验

用中文搜PubMed

大模型驱动的PubMed中文搜索引擎

马上搜索

文档翻译

学术文献翻译模型,支持多种主流文档格式。

立即体验