Suppr超能文献

蛋白二硫键异构酶 PDI8 对于寄生虫的生长是必不可少的,并且与 中的分泌蛋白加工有关。

Protein disulfide isomerase PDI8 is indispensable for parasite growth and associated with secretory protein processing in .

机构信息

Department of Pathogen Biology, Guangdong Provincial Key Laboratory of Tropical Diseases Research, School of Public Health, Southern Medical University, Guangzhou City, Guangdong Province, China.

Key Laboratory of Infectious Diseases Research in South China (Ministry of Education), Southern Medical University, Guangzhou, Guangdong, China.

出版信息

mBio. 2024 Sep 11;15(9):e0205124. doi: 10.1128/mbio.02051-24. Epub 2024 Aug 20.

Abstract

UNLABELLED

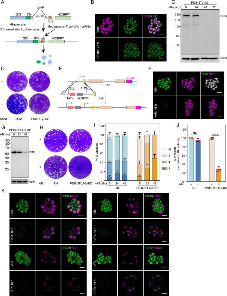
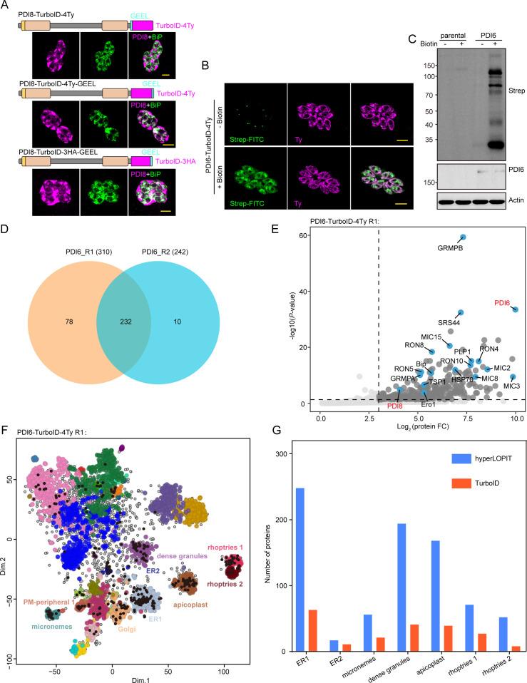
Protein disulfide isomerase, containing thioredoxin (Trx) domains, serves as a vital enzyme responsible for oxidative protein folding (the formation, reduction, and isomerization of disulfide bonds in newly synthesized proteins) in the endoplasmic reticulum (ER). However, the role of ER-localized PDI proteins in parasite growth and their interaction with secretory proteins remain poorly understood. In this study, we identified two ER-localized PDI proteins, TgPDI8 and TgPDI6, in . Conditional knockdown of TgPDI8 resulted in a significant reduction in intracellular proliferation and invasion abilities, leading to a complete block in plaque formation on human foreskin fibroblast monolayers, whereas parasites lacking TgPDI6 did not exhibit any apparent fitness defects. The complementation of TgPDI8 with mutant variants highlighted the critical role of the CXXC active site cysteines within its Trx domains for its enzymatic activity. By utilizing TurboID-based proximity labeling, we uncovered a close association between PDI proteins and canonical secretory proteins. Furthermore, parasites lacking TgPDI8 showed a significant reduction in the expression of secretory proteins, especially those from micronemes and dense granules. In summary, our study elucidates the roles of TgPDI8 and sets the stage for future drug discovery studies.

IMPORTANCE

Apicomplexans, a phylum of intracellular parasites, encompass various zoonotic pathogens, including , , , and , causing a significant economic burden on human populations. These parasites exhibit hypersensitivity to disruptions in endoplasmic reticulum (ER) redox homeostasis, necessitating the presence of ER-localized thioredoxin (Trx) superfamily proteins, particularly protein disulfide isomerase (PDI), for proper oxidative folding. However, the functional characteristics of ER-localized PDI proteins in remain largely unexplored. In this study, we identified two ER-localized proteins, namely, TgPDI8 and TgPDI6, and demonstrated the indispensable role of TgPDI8 in parasite survival. Through a comprehensive multi-omics analysis, we elucidated the crucial role of TgPDI8 in the processing of secretory proteins in . Additionally, we introduced a novel ER-anchored TurboID method to label and identify canonical secretory proteins in . This research opens up new avenues for understanding oxidative folding and the secretory pathway in apicomplexan parasites, laying the groundwork for future advancements in antiparasitic drug development.

摘要

未加标签

蛋白二硫键异构酶(PDI)含有硫氧还蛋白(Trx)结构域,是一种重要的酶,负责内质网(ER)中氧化蛋白折叠(新合成蛋白中二硫键的形成、还原和异构化)。然而,内质网定位的 PDI 蛋白在寄生虫生长中的作用及其与分泌蛋白的相互作用仍知之甚少。在这项研究中,我们在 中鉴定了两种内质网定位的 PDI 蛋白,TgPDI8 和 TgPDI6。条件性敲低 TgPDI8 导致细胞内增殖和侵袭能力显著降低,导致人包皮成纤维细胞单层上斑块形成完全阻断,而缺乏 TgPDI6 的寄生虫则没有表现出任何明显的适应缺陷。用突变变体对 TgPDI8 的互补突出了其 Trx 结构域内CXXC 活性位点半胱氨酸对其酶活性的关键作用。利用 TurboID 为基础的邻近标记法,我们发现 PDI 蛋白与经典分泌蛋白之间存在密切关联。此外,缺乏 TgPDI8 的寄生虫表达分泌蛋白的能力显著降低,尤其是来自微线体和致密颗粒的分泌蛋白。总之,我们的研究阐明了 TgPDI8 的作用,并为未来的药物发现研究奠定了基础。

重要性

顶复门是一类细胞内寄生虫,包括各种人畜共患病原体,包括 、 、 、和 ,给人类带来了巨大的经济负担。这些寄生虫对内质网(ER)氧化还原稳态的破坏非常敏感,需要 ER 定位的硫氧还蛋白(Trx)超家族蛋白,特别是蛋白二硫键异构酶(PDI),才能正确进行氧化折叠。然而,内质网定位的 PDI 蛋白在 中的功能特征在很大程度上仍未被探索。在这项研究中,我们鉴定了两种内质网定位的蛋白,即 TgPDI8 和 TgPDI6,并证明了 TgPDI8 在寄生虫存活中的不可或缺作用。通过全面的多组学分析,我们阐明了 TgPDI8 在 中分泌蛋白加工中的关键作用。此外,我们引入了一种新的 ER 锚定 TurboID 方法来标记和鉴定顶复门寄生虫中的经典分泌蛋白。这项研究为理解顶复门寄生虫的氧化折叠和分泌途径开辟了新的途径,为未来抗寄生虫药物的开发奠定了基础。

https://cdn.ncbi.nlm.nih.gov/pmc/blobs/b564/11389393/d5a2d0233b1e/mbio.02051-24.f001.jpg

文献AI研究员

20分钟写一篇综述,助力文献阅读效率提升50倍。

立即体验

用中文搜PubMed

大模型驱动的PubMed中文搜索引擎

马上搜索

文档翻译

学术文献翻译模型,支持多种主流文档格式。

立即体验