Suppr超能文献

宏基因组下一代测序和靶向宏基因组下一代测序在诊断免疫功能正常和免疫功能低下患者肺部感染中的应用。

Application of metagenomic next-generation sequencing and targeted metagenomic next-generation sequencing in diagnosing pulmonary infections in immunocompetent and immunocompromised patients.

机构信息

Genetic Diagnosis Center, The First Hospital of Jilin University, Changchun, China.

Key Laboratory of Biomedical Information Engineering of Ministry of Education, Biomedical Informatics & Genomics Center, School of Life Science and Technology, Xi'an Jiaotong University, Xi'an, Shaanxi, China.

出版信息

Front Cell Infect Microbiol. 2024 Aug 6;14:1439472. doi: 10.3389/fcimb.2024.1439472. eCollection 2024.

Abstract

BACKGROUND

Metagenomic next-generation sequencing (mNGS) technology has been widely used to diagnose various infections. Based on the most common pathogen profiles, targeted mNGS (tNGS) using multiplex PCR has been developed to detect pathogens with predesigned primers in the panel, significantly improving sensitivity and reducing economic burden on patients. However, there are few studies on summarizing pathogen profiles of pulmonary infections in immunocompetent and immunocompromised patients in Jilin Province of China on large scale.

METHODS

From January 2021 to December 2023, bronchoalveolar lavage fluid (BALF) or sputum samples from 546 immunocompetent and immunocompromised patients with suspected community-acquired pneumonia were collected. Pathogen profiles in those patients on whom mNGS was performed were summarized. Additionally, we also evaluated the performance of tNGS in diagnosing pulmonary infections.

RESULTS

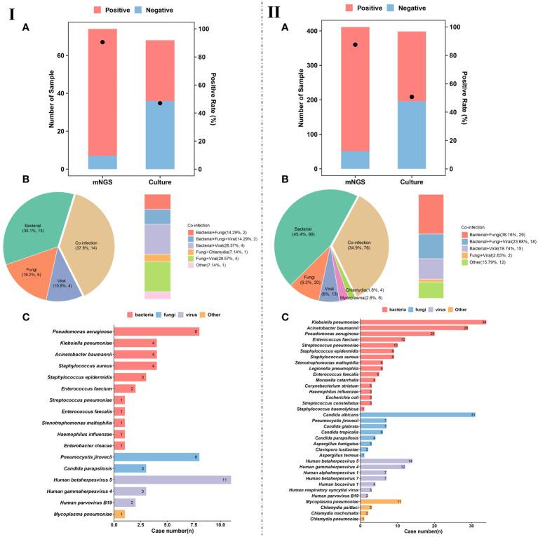
Combined with results of mNGS and culture, we found that the most common bacterial pathogens were , , and in both immunocompromised and immunocompetent patients with high detection rates of and , respectively. For fungal pathogens, was commonly detected in patients, while fungal infections in immunocompetent patients were mainly caused by . Most of viral infections in patients were caused by Human betaherpesvirus 5 and Human gammaherpesvirus 4. It is worth noting that, compared with immunocompetent patients (34.9%, 76/218), more mixed infections were found in immunocompromised patients (37.8%, 14/37). Additionally, taking final comprehensive clinical diagnoses as reference standard, total coincidence rate of BALF tNGS (81.4%, 48/59) was much higher than that of BALF mNGS (40.0%, 112/280).

CONCLUSIONS

Our findings supplemented and classified the pathogen profiles of pulmonary infections in immunocompetent and immunocompromised patients in Jilin Province of China. Most importantly, our findings can accelerate the development and design of tNGS specifically used for regional pulmonary infections.

摘要

背景

宏基因组下一代测序(mNGS)技术已广泛用于诊断各种感染。基于最常见的病原体谱,使用多重 PCR 的靶向 mNGS(tNGS)已被开发出来,用于检测面板中预先设计引物的病原体,显著提高了敏感性并降低了患者的经济负担。然而,在中国吉林省,关于免疫功能正常和免疫功能低下患者肺部感染病原体谱的研究很少。

方法

从 2021 年 1 月到 2023 年 12 月,共采集了 546 例疑似社区获得性肺炎的免疫功能正常和免疫功能低下患者的支气管肺泡灌洗液(BALF)或痰液样本。总结了对这些患者进行 mNGS 检测的病原体谱。此外,我们还评估了 tNGS 诊断肺部感染的性能。

结果

结合 mNGS 和培养结果,我们发现,在免疫功能正常和免疫功能低下患者中,最常见的细菌病原体分别为 、 、 ,检出率分别为 和 。对于真菌病原体, 在患者中常见,而免疫功能正常患者的真菌感染主要由 引起。患者的大多数病毒感染是由 Human betaherpesvirus 5 和 Human gammaherpesvirus 4 引起的。值得注意的是,与免疫功能正常的患者(34.9%,76/218)相比,免疫功能低下的患者中发现了更多的混合感染(37.8%,14/37)。此外,以最终综合临床诊断为参考标准,BALF tNGS(81.4%,48/59)的总符合率明显高于 BALF mNGS(40.0%,112/280)。

结论

我们的研究结果补充和分类了中国吉林省免疫功能正常和免疫功能低下患者肺部感染的病原体谱。最重要的是,我们的研究结果可以加速针对区域性肺部感染的 tNGS 的开发和设计。

https://cdn.ncbi.nlm.nih.gov/pmc/blobs/388e/11333343/f28f79b42e09/fcimb-14-1439472-g001.jpg

文献AI研究员

20分钟写一篇综述,助力文献阅读效率提升50倍。

立即体验

用中文搜PubMed

大模型驱动的PubMed中文搜索引擎

马上搜索

文档翻译

学术文献翻译模型,支持多种主流文档格式。

立即体验