Suppr超能文献

中性粒细胞胞外诱捕网相关风险评分在皮肤黑色素瘤中具有重要的预后价值,与不同的免疫特征相关。

Neutrophil extracellular trap related risk score exhibits crucial prognostic value in skin cutaneous melanoma, associating with distinct immune characteristics.

机构信息

Department of Hand and Foot Surgery, Zibo Central Hospital, Zibo, China.

Dermatology&S.T.D. Department, Zibo Central Hospital, Zibo, China.

出版信息

Skin Res Technol. 2024 Aug;30(8):e70008. doi: 10.1111/srt.70008.

Abstract

BACKGROUND

Neutrophil extracellular traps (NETs) are related to the prognosis of cancer patients. Nevertheless, the potential prognostic values of NETs in skin cutaneous melanoma (SKCM) remains largely unknown.

MATERIALS AND METHODS

The NET-related gene signature was constructed by LASSO Cox regression analysis using the TCGA-SKCM cohort. The overall survival (OS) and immune status in SKCM patients between the high- and low-NET score (high-score, low-score) groups were explored. The scRNA-seq dataset GSE115978 was used to understand the role of NET score in SKCM at single cell resolution.

RESULTS

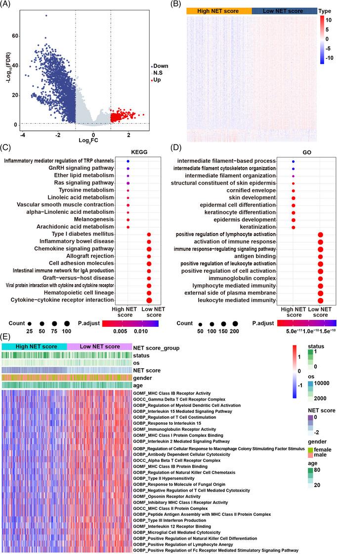
A five NET genes-based signature (TLR2, CLEC6A, PDE4B, SLC22A4 and CYP4F3) was constructed as the NET-related prognostic model for SKCM. The OS of SKCM patients with low-score was better than that in patients with high-score. Additionally, NET score was negatively associated with infiltration of some immune cells (e.g. type I Macrophages, CD8-T cells, CD4-T cells). Moreover, patients with high-score had low stromal, immune and ESTIMATE scores. Furthermore, drug sensitivity analysis results showed that Lapatinib, Trametinib and Erlotinib may have better therapeutic advantages in patients with high-score.

CONCLUSION

We established a NET-related five gene signature in SKCM and found that the NET-related signature may exhibit a good predictive ability for SKCM prognosis. The NET score may not only predict the survival outcome and drug sensitivity in SKCM, but also reflect the immune conditions of SKCM patients.

摘要

背景

中性粒细胞胞外诱捕网(NETs)与癌症患者的预后有关。然而,NETs 在皮肤黑色素瘤(SKCM)中的潜在预后价值在很大程度上仍不清楚。

材料和方法

使用 TCGA-SKCM 队列的 LASSO Cox 回归分析构建了 NET 相关基因特征。探讨了 SKCM 患者高 NET 评分(高评分、低评分)和低 NET 评分组之间的总生存期(OS)和免疫状态。使用 scRNA-seq 数据集 GSE115978 来了解 NET 评分在 SKCM 中的单细胞分辨率中的作用。

结果

构建了一个基于五个 NET 基因(TLR2、CLEC6A、PDE4B、SLC22A4 和 CYP4F3)的特征作为 SKCM 的 NET 相关预后模型。低评分 SKCM 患者的 OS 优于高评分患者。此外,NET 评分与一些免疫细胞的浸润呈负相关(例如 I 型巨噬细胞、CD8-T 细胞、CD4-T 细胞)。此外,高评分患者的基质、免疫和 ESTIMATE 评分较低。此外,药物敏感性分析结果表明,拉帕替尼、曲美替尼和厄洛替尼在高评分患者中可能具有更好的治疗优势。

结论

我们在 SKCM 中建立了一个与 NET 相关的五个基因特征,并发现 NET 相关特征可能对 SKCM 预后具有良好的预测能力。NET 评分不仅可以预测 SKCM 的生存结果和药物敏感性,还可以反映 SKCM 患者的免疫状况。

https://cdn.ncbi.nlm.nih.gov/pmc/blobs/d0fc/11337913/b89351a784fb/SRT-30-e70008-g003.jpg

文献AI研究员

20分钟写一篇综述,助力文献阅读效率提升50倍。

立即体验

用中文搜PubMed

大模型驱动的PubMed中文搜索引擎

马上搜索

文档翻译

学术文献翻译模型,支持多种主流文档格式。

立即体验