Suppr超能文献

抑制 Caspase-1 依赖性细胞焦亡可减轻 2 型糖尿病大鼠体外循环(CPB)期间的心肌缺血/再灌注损伤。

Inhibition of Caspase-1-dependent pyroptosis alleviates myocardial ischemia/reperfusion injury during cardiopulmonary bypass (CPB) in type 2 diabetic rats.

机构信息

Department of Anesthesiology, Affiliated Hospital of Zunyi Medical University, 149 Dalian Street, Zunyi, 563000, Guizhou, People's Republic of China.

Guizhou Key Laboratory of Anesthesia and Organ Protection, Affiliated Hospital of Zunyi Medical University, Zunyi, 563003, Guizhou, People's Republic of China.

出版信息

Sci Rep. 2024 Aug 21;14(1):19420. doi: 10.1038/s41598-024-70477-5.

Abstract

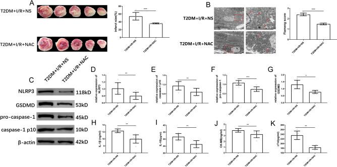
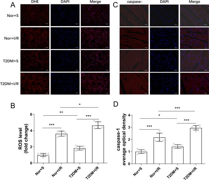
Cardiovascular complications pose a significant burden in type 2 diabetes mellitus (T2DM), driven by the intricate interplay of chronic hyperglycemia, insulin resistance, and lipid metabolism disturbances. Myocardial ischemia/reperfusion (MI/R) injury during cardiopulmonary bypass (CPB) exacerbates cardiac vulnerability. This study aims to probe the role of Caspase-1-dependent pyroptosis in global ischemia/reperfusion injury among T2DM rats undergoing CPB, elucidating the mechanisms underlying heightened myocardial injury in T2DM. This study established a rat model of T2DM and compared Mean arterial pressure (MAP), heart rate (HR), and hematocrit (Hct) between T2DM and normal rats. Myocardial cell morphology, infarction area, mitochondrial ROS and caspase-1 levels, NLRP3, pro-caspase-1, caspase-1 p10, GSDMD expressions, plasma CK-MB, cTnI, IL-1β, and IL-18 levels were assessed after reperfusion in both T2DM and normal rats. The role of Caspase-1-dependent pyroptosis in myocardial ischemia/reperfusion injury during CPB in T2DM rats was examined using the caspase-1 inhibitor VX-765 and the ROS scavenger NAC. T2DM rats demonstrated impaired glucose tolerance but stable hemodynamics during CPB, while showing heightened vulnerability to MI/R injury. This was marked by substantial lipid deposition, disrupted myocardial fibers, and intensified cellular apoptosis. The activation of caspase-1-mediated pyroptosis and increased reactive oxygen species (ROS) production further contributed to tissue damage and the ensuing inflammatory response. Notably, myocardial injury was mitigated by inhibiting caspase-1 through VX-765, which also attenuated the inflammatory cascade. Likewise, NAC treatment reduced oxidative stress and partially suppressed ROS-mediated caspase-1 activation, resulting in diminished myocardial injury. This study proved that Caspase-1-dependent pyroptosis significantly contributes to the inflammation and injury stemming from global MI/R in T2DM rats under CPB, which correlate with the surplus ROS generated by oxidative stress during reperfusion.

摘要

心血管并发症在 2 型糖尿病(T2DM)中构成了重大负担,这是由慢性高血糖、胰岛素抵抗和脂质代谢紊乱的复杂相互作用驱动的。体外循环(CPB)期间的心肌缺血/再灌注(MI/R)损伤使心脏易损性恶化。本研究旨在探讨 CPB 中 T2DM 大鼠整体缺血/再灌注损伤中 Caspase-1 依赖性细胞焦亡的作用,阐明 T2DM 中心肌损伤加剧的机制。本研究建立了 T2DM 大鼠模型,并比较了 T2DM 大鼠和正常大鼠的平均动脉压(MAP)、心率(HR)和红细胞压积(Hct)。在 T2DM 和正常大鼠再灌注后评估心肌细胞形态、梗死面积、线粒体 ROS 和 Caspase-1 水平、NLRP3、前 Caspase-1、Caspase-1 p10、GSDMD 表达、血浆 CK-MB、cTnI、IL-1β 和 IL-18 水平。使用 Caspase-1 抑制剂 VX-765 和 ROS 清除剂 NAC 研究 CPB 中 T2DM 大鼠心肌缺血/再灌注损伤中 Caspase-1 依赖性细胞焦亡的作用。T2DM 大鼠在 CPB 期间表现出葡萄糖耐量受损但血流动力学稳定,同时对 MI/R 损伤表现出更高的易感性。这表现为大量脂质沉积、心肌纤维紊乱和细胞凋亡加剧。Caspase-1 介导的细胞焦亡的激活和活性氧(ROS)产生的增加进一步导致组织损伤和随之而来的炎症反应。值得注意的是,通过 VX-765 抑制 Caspase-1 减轻了心肌损伤,这也减弱了炎症级联反应。同样,NAC 治疗减轻了氧化应激并部分抑制了 ROS 介导的 Caspase-1 激活,从而减少了心肌损伤。这项研究证明,Caspase-1 依赖性细胞焦亡在 CPB 下 T2DM 大鼠整体 MI/R 引起的炎症和损伤中起重要作用,这与再灌注期间氧化应激产生的多余 ROS 有关。

https://cdn.ncbi.nlm.nih.gov/pmc/blobs/b275/11339408/be701b4179ef/41598_2024_70477_Fig1_HTML.jpg

文献AI研究员

20分钟写一篇综述,助力文献阅读效率提升50倍。

立即体验

用中文搜PubMed

大模型驱动的PubMed中文搜索引擎

马上搜索

文档翻译

学术文献翻译模型,支持多种主流文档格式。

立即体验