Suppr超能文献

无线电纳米贴片包裹干细胞治疗创伤性脑损伤。

Wrapping stem cells with wireless electrical nanopatches for traumatic brain injury therapy.

机构信息

State Key Laboratory of Crystal Materials, Shandong University, Jinan, 250100, China.

Key Laboratory for Experimental Teratology of Ministry of Education, School of Basic Medical Sciences, Shandong University, Jinan, Shandong, 250012, China.

出版信息

Nat Commun. 2024 Aug 22;15(1):7223. doi: 10.1038/s41467-024-51098-y.

Abstract

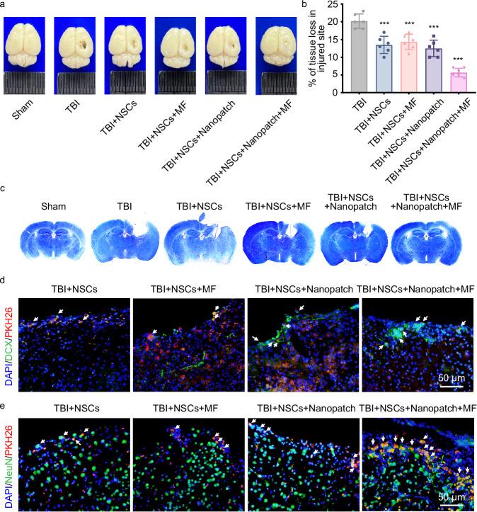
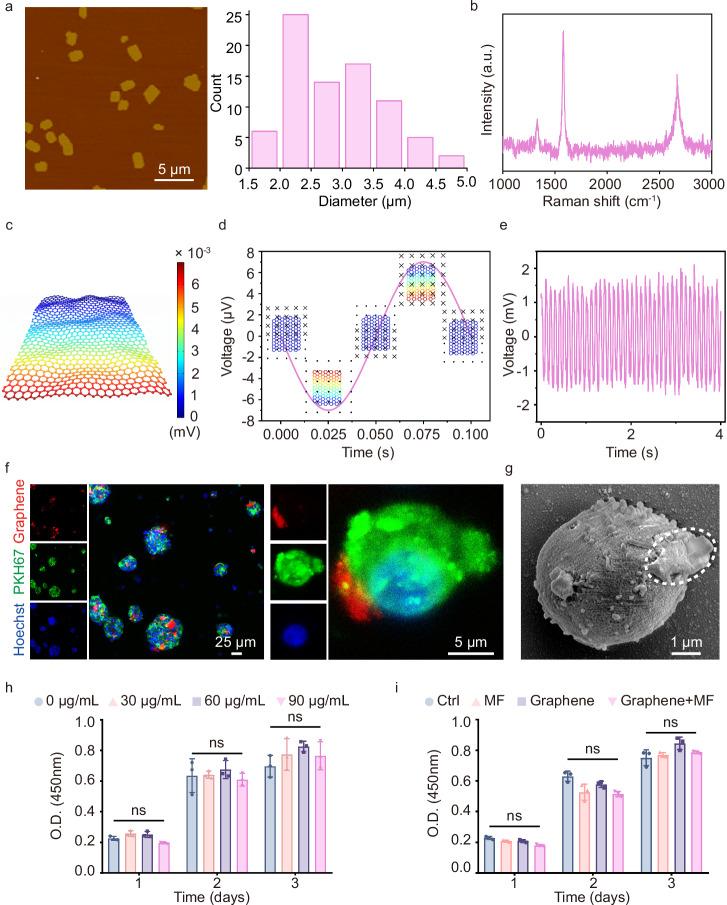
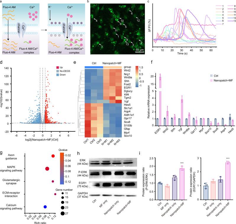
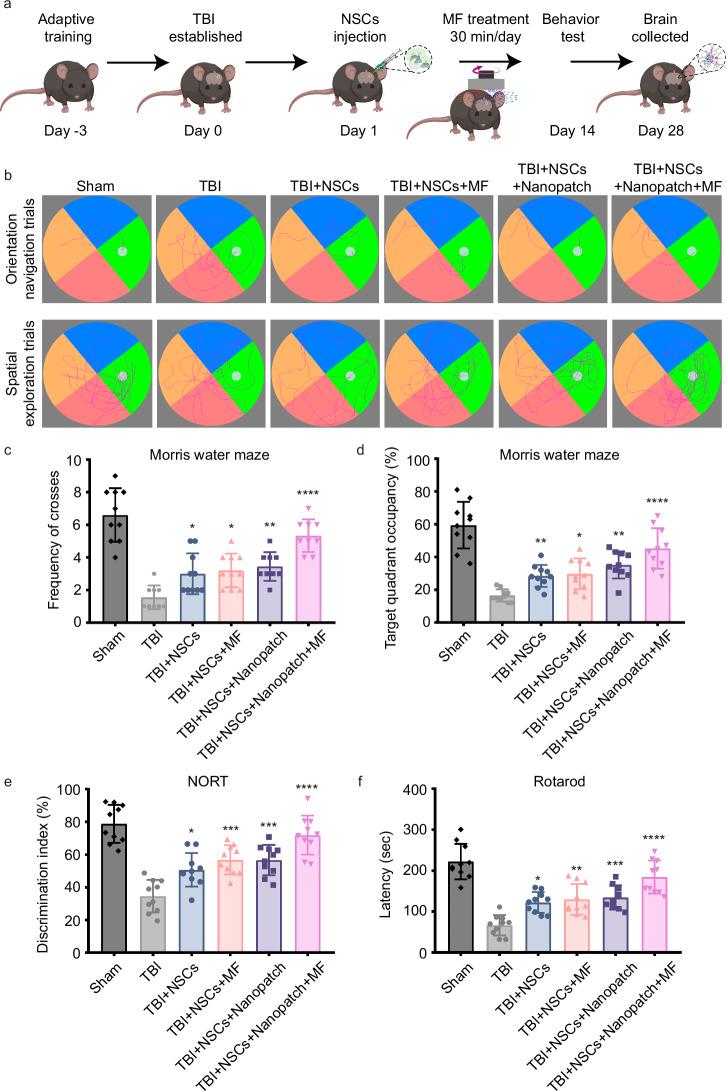
Electrical stimulation holds promise for enhancing neuronal differentiation of neural stem cells to treat traumatic brain injury. However, once the stem cells leave the stimulating material and migrate post transplantation, electrical stimulation on them is diminished. Here, we wrap the stem cells with wireless electrical nanopatches, the conductive graphene nanosheets. Under electromagnetic induction, electrical stimulation can thus be applied in-situ to individual nanopatch-wrapped stem cells on demand, stimulating their neuronal differentiation through a MAPK/ERK signaling pathway. Consequently, 41% of the nanopatch-wrapped stem cells differentiate into functional neurons in 5 days, as opposed to only 16.3% of the unwrapped ones. The brain injury male mice implanted with the nanopatch-wrapped stem cells and exposed to a rotating magnetic field 30 min/day exhibit significant recovery of brain tissues, behaviors, and cognitions, within 28 days. This study opens up an avenue to individualized electrical stimulation of transplanted stem cells for treating neurodegenerative diseases.

摘要

电刺激有望促进神经干细胞向神经元分化,从而治疗创伤性脑损伤。然而,一旦干细胞离开刺激材料并在移植后迁移,对其进行电刺激的效果就会减弱。在这里,我们用无线电纳米贴片——导电石墨烯纳米片包裹干细胞。在电磁感应下,可以按需对每个纳米贴片包裹的干细胞进行原位电刺激,通过 MAPK/ERK 信号通路刺激其向神经元分化。结果,5 天内有 41%的纳米贴片包裹的干细胞分化为功能性神经元,而未包裹的干细胞只有 16.3%。在植入纳米贴片包裹的干细胞并每天接受 30 分钟旋转磁场刺激的脑损伤雄性小鼠中,在 28 天内观察到脑组织、行为和认知功能显著恢复。这项研究为治疗神经退行性疾病的移植干细胞的个体化电刺激开辟了道路。

https://cdn.ncbi.nlm.nih.gov/pmc/blobs/7cbb/11341554/ec44311b842f/41467_2024_51098_Fig1_HTML.jpg

文献AI研究员

20分钟写一篇综述,助力文献阅读效率提升50倍。

立即体验

用中文搜PubMed

大模型驱动的PubMed中文搜索引擎

马上搜索

文档翻译

学术文献翻译模型,支持多种主流文档格式。

立即体验