Suppr超能文献

生物信息学分析揭示 CBX2 促进前列腺癌对恩扎鲁胺的耐药性。

Bioinformatics analysis reveals that CBX2 promotes enzalutamide resistance in prostate cancer.

机构信息

Department of Urology, The First People's Hospital of Hefei, Hefei, 230061, Anhui, China.

Department of Urology, The First Affiliated Hospital of Anhui Medical University, Hefei, Anhui, 230022, People's Republic of China.

出版信息

Eur J Med Res. 2024 Aug 22;29(1):430. doi: 10.1186/s40001-024-02021-0.

Abstract

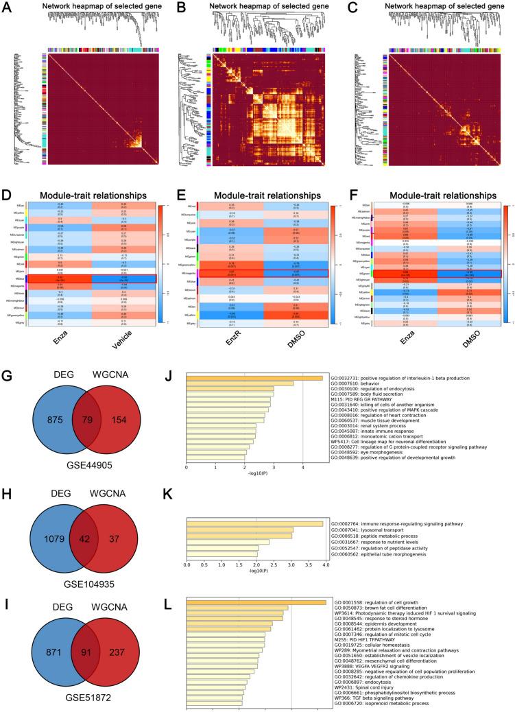
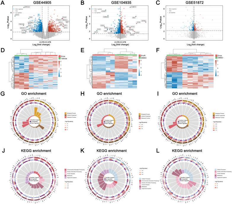
Enzalutamide (Enz) is commonly utilized as the initial treatment strategy for advanced prostate cancer (PCa). However, a notable subset of patients may experience resistance to Enz, resulting in reduced effectiveness. Utilizing Gene Expression Omnibus (GEO) databases, we identified CBX2 as a crucial factor in mediating resistance to Enz, primarily due to its inhibitory effect on the P53 signaling pathway. Silencing of CBX2 using small interfering RNA (siRNA) led to elevated levels of P53 expression in LNCaP cells. This indicates that CBX2 may have a critical effect on PCa Enz resistance and could serve as a promising therapeutic target for individuals with Enz resistance.

摘要

恩扎卢胺(Enz)通常被用作晚期前列腺癌(PCa)的初始治疗策略。然而,相当一部分患者可能对 Enz 产生耐药性,从而降低其疗效。利用基因表达综合数据库(GEO),我们发现 CBX2 是介导 Enz 耐药的关键因素,主要是因为它对 P53 信号通路的抑制作用。使用小干扰 RNA(siRNA)沉默 CBX2 会导致 LNCaP 细胞中 P53 表达水平升高。这表明 CBX2 可能对 PCa Enz 耐药性有重要影响,并可能成为 Enz 耐药患者有前途的治疗靶点。

https://cdn.ncbi.nlm.nih.gov/pmc/blobs/2c99/11340159/186a0429ca33/40001_2024_2021_Fig1_HTML.jpg

文献AI研究员

20分钟写一篇综述,助力文献阅读效率提升50倍。

立即体验

用中文搜PubMed

大模型驱动的PubMed中文搜索引擎

马上搜索

文档翻译

学术文献翻译模型,支持多种主流文档格式。

立即体验