Suppr超能文献

ORF48 是卡波氏肉瘤相关疱疹病毒有效裂解复制所必需的。

ORF48 is required for optimal lytic replication of Kaposi's sarcoma-associated herpesvirus.

机构信息

Department of Molecular Genetics and Microbiology, College of Medicine, University of Florida, Gainesville, Florida, United States of America.

UF Health Cancer Center, Gainesville, Florida, United States of America.

出版信息

PLoS Pathog. 2024 Aug 26;20(8):e1012081. doi: 10.1371/journal.ppat.1012081. eCollection 2024 Aug.

Abstract

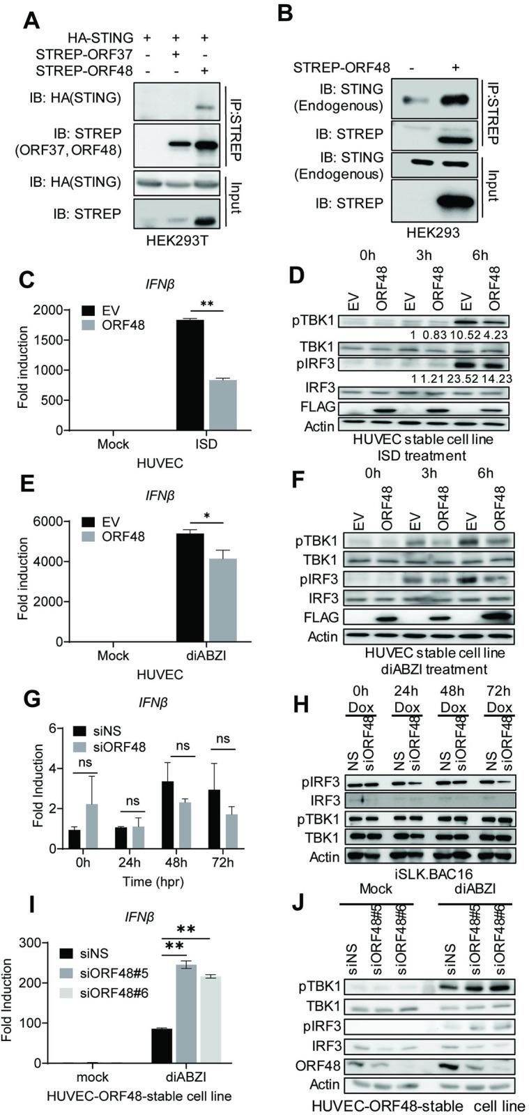
Kaposi's sarcoma-associated herpesvirus (KSHV) establishes persistent infection in the host by encoding a vast network of proteins that aid immune evasion. One of these targeted innate immunity pathways is the cGAS-STING pathway, which inhibits the reactivation of KSHV from latency. Previously, we identified multiple cGAS/STING inhibitors encoded by KSHV, suggesting that the counteractions of this pathway by viral proteins are critical for maintaining a successful KSHV life cycle. However, the detailed mechanisms of how these viral proteins block innate immunity and facilitate KSHV lytic replication remain largely unknown. In this study, we report that ORF48, a previously identified negative regulator of the cGAS/STING pathway, is required for optimal KSHV lytic replication. We used both siRNA and deletion-based systems to evaluate the importance of intact ORF48 in the KSHV lytic cycle. In both systems, loss of ORF48 resulted in defects in lytic gene transcription, lytic protein expression, viral genome replication and infectious virion production. ORF48 genome deletion caused more robust and global repression of the KSHV transcriptome, possibly due to the disruption of RTA promoter activity. Mechanistically, overexpressed ORF48 was found to colocalize and interact with endogenous STING in HEK293 cells. Endogenous ORF48 and STING interactions were also detected in reactivated iSLK.219 cells. Compared with the control cell line, HUVEC cells stably expressing ORF48 exhibited repressed STING-dependent innate immune signaling upon ISD or diABZI treatment. However, the loss of ORF48 in our iSLK-based lytic system failed to induce IFNβ production, suggesting a redundant role of ORF48 on STING signaling during the KSHV lytic phase. Thus, ORF48 is required for optimal KSHV lytic replication through additional mechanisms that need to be further explored.

摘要

卡波氏肉瘤相关疱疹病毒(KSHV)通过编码大量帮助免疫逃逸的蛋白质来在宿主中建立持续性感染。其中一条被靶向的先天免疫途径是 cGAS-STING 途径,它抑制潜伏状态下 KSHV 的重新激活。此前,我们鉴定了 KSHV 编码的多个 cGAS/STING 抑制剂,表明病毒蛋白对该途径的拮抗作用对于维持成功的 KSHV 生命周期至关重要。然而,这些病毒蛋白如何阻断先天免疫并促进 KSHV 裂解复制的详细机制在很大程度上仍然未知。在这项研究中,我们报告称,先前鉴定的 cGAS/STING 途径负调节剂 ORF48 是 KSHV 裂解复制的最佳需要。我们使用 siRNA 和缺失系统来评估完整 ORF48 在 KSHV 裂解周期中的重要性。在这两个系统中,ORF48 的缺失导致裂解基因转录、裂解蛋白表达、病毒基因组复制和感染性病毒粒子产生的缺陷。ORF48 基因组缺失导致 KSHV 转录组更强烈和更广泛的抑制,这可能是由于 RTA 启动子活性的破坏。从机制上讲,在 HEK293 细胞中发现过表达的 ORF48 与内源性 STING 共定位并相互作用。在重新激活的 iSLK.219 细胞中也检测到内源性 ORF48 和 STING 相互作用。与对照细胞系相比,稳定表达 ORF48 的 HUVEC 细胞在用 ISD 或 diABZI 处理后表现出抑制的 STING 依赖性先天免疫信号。然而,在我们基于 iSLK 的裂解系统中缺失 ORF48 未能诱导 IFNβ 的产生,这表明在 KSHV 裂解阶段,ORF48 在 STING 信号传导中具有冗余作用。因此,ORF48 通过需要进一步探索的其他机制来促进 KSHV 的最佳裂解复制。

https://cdn.ncbi.nlm.nih.gov/pmc/blobs/1a1c/11379392/5f3b48b6cade/ppat.1012081.g001.jpg

文献AI研究员

20分钟写一篇综述,助力文献阅读效率提升50倍。

立即体验

用中文搜PubMed

大模型驱动的PubMed中文搜索引擎

马上搜索

文档翻译

学术文献翻译模型,支持多种主流文档格式。

立即体验