Suppr超能文献

胶质母细胞瘤中依赖 GPX4 的铁死亡的细胞状态特异性代谢脆弱性。

A cell state-specific metabolic vulnerability to GPX4-dependent ferroptosis in glioblastoma.

机构信息

Department of Neurological Surgery, Columbia University Irving Medical Center, New York, NY, USA.

Department of Pathology and Cell Biology, Columbia University Irving Medical Center, New York, NY, USA.

出版信息

EMBO J. 2024 Oct;43(20):4492-4521. doi: 10.1038/s44318-024-00176-4. Epub 2024 Aug 27.

Abstract

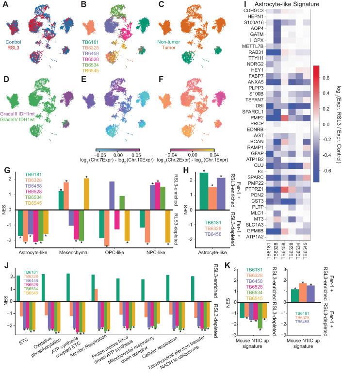
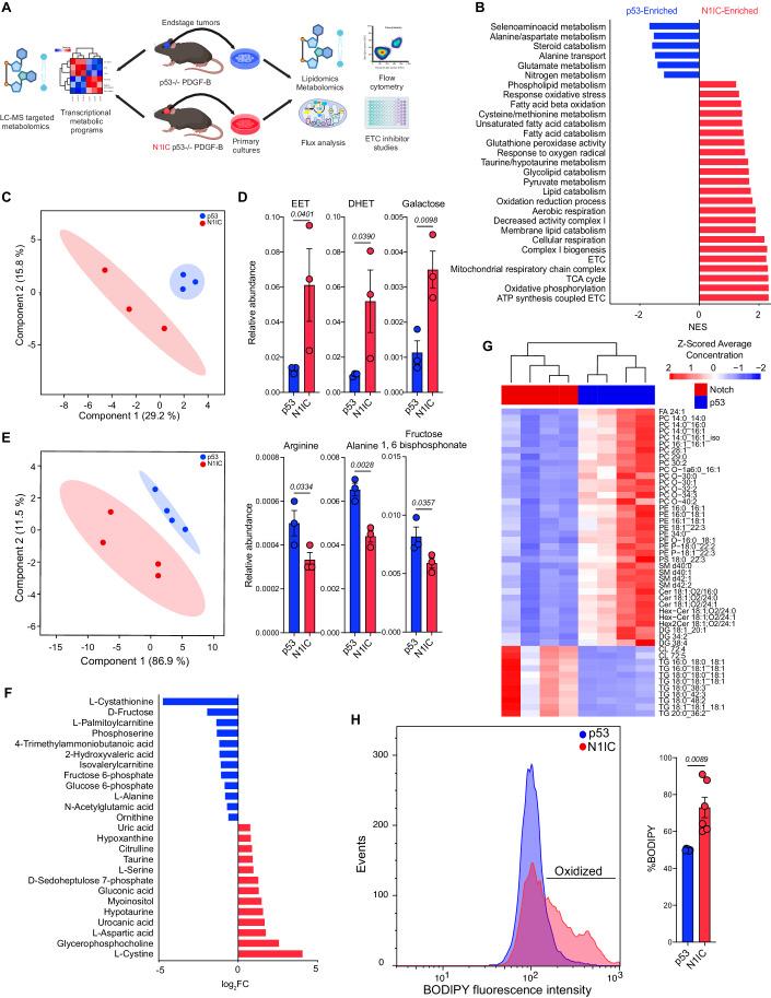
Glioma cells hijack developmental programs to control cell state. Here, we uncover a glioma cell state-specific metabolic liability that can be therapeutically targeted. To model cell conditions at brain tumor inception, we generated genetically engineered murine gliomas, with deletion of p53 alone (p53) or with constitutively active Notch signaling (N1IC), a pathway critical in controlling astrocyte differentiation during brain development. N1IC tumors harbored quiescent astrocyte-like transformed cell populations while p53 tumors were predominantly comprised of proliferating progenitor-like cell states. Further, N1IC transformed cells exhibited increased mitochondrial lipid peroxidation, high ROS production and depletion of reduced glutathione. This altered mitochondrial phenotype rendered the astrocyte-like, quiescent populations more sensitive to pharmacologic or genetic inhibition of the lipid hydroperoxidase GPX4 and induction of ferroptosis. Treatment of patient-derived early-passage cell lines and glioma slice cultures generated from surgical samples with a GPX4 inhibitor induced selective depletion of quiescent astrocyte-like glioma cell populations with similar metabolic profiles. Collectively, these findings reveal a specific therapeutic vulnerability to ferroptosis linked to mitochondrial redox imbalance in a subpopulation of quiescent astrocyte-like glioma cells resistant to standard forms of treatment.

摘要

神经胶质瘤细胞劫持发育程序来控制细胞状态。在这里,我们揭示了一种神经胶质瘤细胞状态特异性的代谢缺陷,可作为治疗靶点。为了模拟脑肿瘤起始时的细胞条件,我们生成了基因工程小鼠神经胶质瘤,单独缺失 p53(p53)或组成型激活 Notch 信号通路(N1IC),Notch 信号通路在控制脑发育过程中星形胶质细胞分化中起关键作用。N1IC 肿瘤中存在静止的星形胶质样转化细胞群,而 p53 肿瘤主要由增殖的祖细胞样细胞状态组成。此外,N1IC 转化细胞表现出增加的线粒体脂质过氧化、高 ROS 产生和还原型谷胱甘肽的耗竭。这种改变的线粒体表型使星形胶质样、静止的细胞群对脂质氢过氧化物酶 GPX4 的药理学或遗传抑制以及铁死亡的诱导更为敏感。用 GPX4 抑制剂处理源自手术样本的患者来源的早期传代细胞系和神经胶质瘤切片培养物,诱导具有相似代谢特征的静止星形胶质样神经胶质瘤细胞群的选择性耗竭。总的来说,这些发现揭示了一种特定的铁死亡治疗易感性,与对标准治疗形式有抗性的静止星形胶质样神经胶质瘤细胞亚群中线粒体氧化还原失衡有关。

https://cdn.ncbi.nlm.nih.gov/pmc/blobs/f1ee/11480389/d70fd5f7b2dc/44318_2024_176_Fig1_HTML.jpg

文献AI研究员

20分钟写一篇综述,助力文献阅读效率提升50倍。

立即体验

用中文搜PubMed

大模型驱动的PubMed中文搜索引擎

马上搜索

文档翻译

学术文献翻译模型,支持多种主流文档格式。

立即体验