Suppr超能文献

具核梭杆菌和 N-亚硝胺通过调节 Wnt3a 的棕榈酰化促进 ESCC 中 EMT 亚型的形成。

Synergism of Fusobacterium periodonticum and N-nitrosamines promote the formation of EMT subtypes in ESCC by modulating Wnt3a palmitoylation.

机构信息

Key Laboratory of Environmental Medicine Engineering, Ministry of Education, School of Public Health, Southeast University, Nanjing, China.

Department of Gastroenterology, Zhongda Hospital, Southeast University, Nanjing, China.

出版信息

Gut Microbes. 2024 Jan-Dec;16(1):2391521. doi: 10.1080/19490976.2024.2391521. Epub 2024 Aug 28.

Abstract

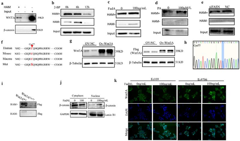
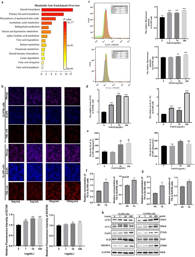
N-Nitrosamine disinfection by-products (NAs-DBPs) have been well proven for its role in esophageal carcinogenesis. However, the role of intratumoral microorganisms in esophageal squamous cell carcinoma (ESCC) has not yet been well explored in the context of exposure to NAs-DBPs. Here, the multi-omics integration reveals () as "facilitators" is highly enriched in cancer tissues and promotes the epithelial mesenchymal transition (EMT)-like subtype formation of ESCC. We demonstrate that potently drives de novo synthesis of fatty acids, migration, invasion and EMT phenotype through its unique FadAL adhesin. However, N-nitrosomethylbenzylamine upregulates the transcription level of FadAL. Mechanistically, co-immunoprecipitation coupled to mass spectrometry shows that FadAL interacts with FLOT1. Furthermore, FLOT1 activates PI3K-AKT/FASN signaling pathway, leading to triglyceride and palmitic acid (PA) accumulation. Innovatively, the results from the acyl-biotin exchange demonstrate that FadAL-mediated PA accumulation enhances Wnt3A palmitoylation on a conserved cysteine residue, Cys-77, and promotes Wnt3A membrane localization and the translocation of β-catenin into the nucleus, further activating Wnt3A/β-catenin axis and inducing EMT phenotype. We therefore propose a "microbiota-cancer cell subpopulation" interaction model in the highly heterogeneous tumor microenvironment. This study unveils a mechanism by which can drive ESCC and identifies FadAL as a potential diagnostic and therapeutic target for ESCC.

摘要

亚硝胺类消毒副产物(NAs-DBPs)在食管癌发生中的作用已得到充分证实。然而,在接触 NAs-DBPs 的背景下,肿瘤内微生物在食管鳞状细胞癌(ESCC)中的作用尚未得到充分探索。在这里,多组学整合揭示了 () 作为“促进剂”在癌症组织中高度富集,并促进 ESCC 的上皮间质转化(EMT)样亚型形成。我们证明通过其独特的 FadAL 黏附素, 有力地驱动脂肪酸的从头合成、迁移、侵袭和 EMT 表型。然而,N-亚硝甲基苯甲胺通过上调 FadAL 的转录水平来促进 EMT 表型。在机制上,免疫共沉淀结合质谱显示 FadAL 与 FLOT1 相互作用。此外,FLOT1 激活 PI3K-AKT/FASN 信号通路,导致甘油三酯和棕榈酸(PA)积累。创新性地,酰基辅酶 A 交换的结果表明,FadAL 介导的 PA 积累增强了 Wnt3A 在保守半胱氨酸残基 Cys-77 上的棕榈酰化,并促进 Wnt3A 的膜定位和 β-连环蛋白进入细胞核,进一步激活 Wnt3A/β-连环蛋白轴并诱导 EMT 表型。因此,我们提出了一个在高度异质肿瘤微环境中“微生物-癌细胞亚群”相互作用的模型。本研究揭示了 能够驱动 ESCC 的机制,并确定 FadAL 作为 ESCC 的潜在诊断和治疗靶点。

https://cdn.ncbi.nlm.nih.gov/pmc/blobs/2a4a/11364064/8c8f68c8ef48/KGMI_A_2391521_F0001_OC.jpg

文献AI研究员

20分钟写一篇综述,助力文献阅读效率提升50倍。

立即体验

用中文搜PubMed

大模型驱动的PubMed中文搜索引擎

马上搜索

文档翻译

学术文献翻译模型,支持多种主流文档格式。

立即体验