Suppr超能文献

TBK1和IKBKE/IKKi对选择性自噬受体TAX1BP1的磷酸化作用促进了MAVS聚集体的ATG8家族蛋白依赖性清除。

Phosphorylation of the selective autophagy receptor TAX1BP1 by TBK1 and IKBKE/IKKi promotes ATG8-family protein-dependent clearance of MAVS aggregates.

作者信息

White Jesse, Choi Young Bong, Zhang Jiawen, Vo Mai Tram, He Chaoxia, Shaikh Kashif, Harhaj Edward W

机构信息

Department of Microbiology and Immunology, Penn State College of Medicine, Hershey, PA, USA.

Department of Oncology, Sidney Kimmel Comprehensive Cancer Center, Johns Hopkins School of Medicine, Baltimore, MD, USA.

出版信息

Autophagy. 2025 Jan;21(1):160-177. doi: 10.1080/15548627.2024.2394306. Epub 2024 Sep 10.

Abstract

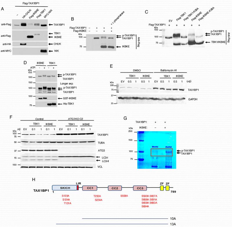
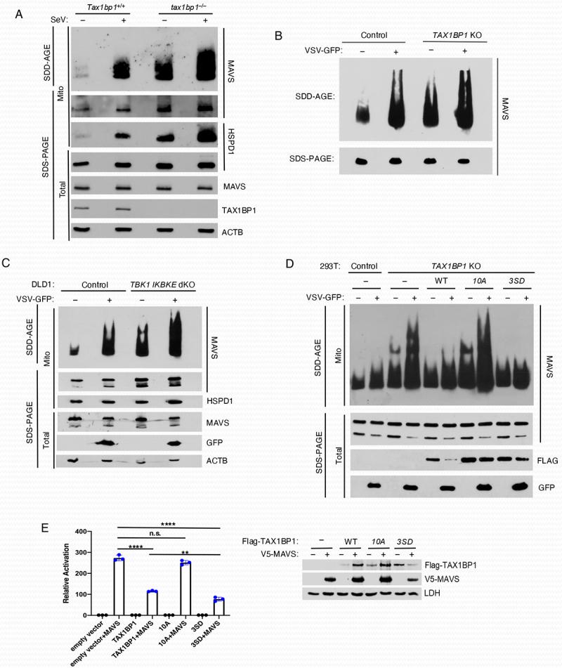
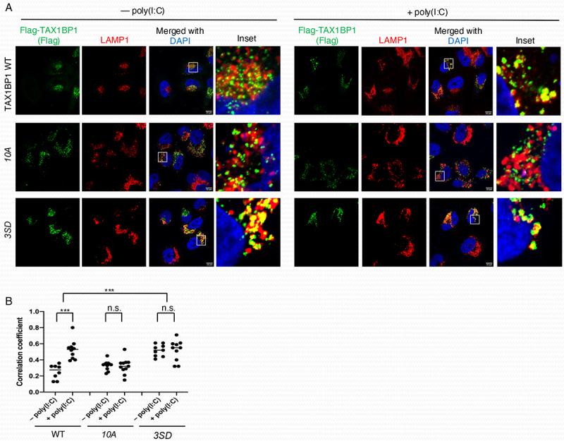
TAX1BP1 is a selective macroautophagy/autophagy receptor that inhibits NFKB and RIGI-like receptor (RLR) signaling to prevent excessive inflammation and maintain homeostasis. Selective autophagy receptors such as SQSTM1/p62 and OPTN are phosphorylated by the kinase TBK1 to stimulate their selective autophagy function. However, it is unknown if TAX1BP1 is regulated by TBK1 or other kinases under basal conditions or during RNA virus infection. Here, we found that TBK1 and IKBKE/IKKi function redundantly to phosphorylate TAX1BP1 and regulate its autophagic turnover through canonical macroautophagy. TAX1BP1 phosphorylation promotes its localization to lysosomes, resulting in its degradation. Additionally, we found that during vesicular stomatitis virus infection, TAX1BP1 is targeted to lysosomes in an ATG8-family protein-independent manner. Furthermore, TAX1BP1 plays a critical role in the clearance of MAVS aggregates, and phosphorylation of TAX1BP1 controls its MAVS aggrephagy function. Together, our data support a model whereby TBK1 and IKBKE license TAX1BP1-selective autophagy function to inhibit MAVS and RLR signaling. ATG: autophagy related; BafA1: bafilomycin A1; CALCOCO2: calcium binding and coiled-coil domain 2; GFP: green fluorescent protein; IFA: indirect immunofluorescence assay; IFN: interferon; IκB: inhibitor of nuclear factor kappa B; IKK: IκB kinase; IRF: interferon regulatory factor; KO: knockout; LAMP1: lysosomal associated membrane protein 1; LIR: LC3-interacting region; MAP1LC3/LC3: microtubule associated protein 1 light chain 3; MAVS: mitochondrial antiviral signaling protein; MEF: mouse embryonic fibroblast; MOI: multiplicity of infection; IKBKG/NEMO: inhibitor of nuclear factor kappa B kinase regulatory subunit gamma; NFKB: nuclear factor kappa B; OPTN: optineurin; Poly(I:C): polyinosinic-polycytidylic acid; RB1CC1/FIP200: RB1 inducible coiled-coil 1; RIGI: RNA sensor RIG-I; RLR: RIGI-like receptor; SDD-AGE: semi-denaturing detergent-agarose gel electrophoresis; SeV: Sendai virus; SLR: SQSTM1-like receptor; SQSTM1: sequestosome 1; TAX1BP1: Tax1 binding protein 1; TBK1: TANK binding kinase 1; TNF: tumor necrosis factor; TRAF: TNF receptor associated factor; VSV: vesicular stomatitis virus; ZnF: zinc finger.

摘要

TAX1BP1是一种选择性巨自噬/自噬受体,可抑制NF-κB和视黄酸诱导基因I样受体(RLR)信号传导,以防止过度炎症并维持体内平衡。选择性自噬受体如SQSTM1/p62和OPTN被激酶TBK1磷酸化,以刺激其选择性自噬功能。然而,尚不清楚TAX1BP1在基础条件下或RNA病毒感染期间是否受TBK1或其他激酶的调节。在这里,我们发现TBK1和IKBKE/IKKi功能冗余,可磷酸化TAX1BP1并通过经典巨自噬调节其自噬周转。TAX1BP1磷酸化促进其定位于溶酶体,导致其降解。此外,我们发现水疱性口炎病毒感染期间,TAX1BP1以不依赖ATG8家族蛋白的方式靶向溶酶体。此外,TAX1BP1在MAVS聚集体的清除中起关键作用,TAX1BP1的磷酸化控制其MAVS聚集体自噬功能。总之,我们的数据支持一种模型,即TBK1和IKBKE赋予TAX1BP1选择性自噬功能以抑制MAVS和RLR信号传导。ATG:自噬相关;BafA1:巴佛洛霉素A1;CALCOCO2:钙结合和卷曲螺旋结构域2;GFP:绿色荧光蛋白;IFA:间接免疫荧光法;IFN:干扰素;IκB:核因子κB抑制剂;IKK:IκB激酶;IRF:干扰素调节因子;KO:敲除;LAMP1:溶酶体相关膜蛋白1;LIR:LC3相互作用区域;MAP1LC3/LC3:微管相关蛋白1轻链3;MAVS:线粒体抗病毒信号蛋白;MEF:小鼠胚胎成纤维细胞;MOI:感染复数;IKBKG/NEMO:核因子κB激酶调节亚基γ抑制剂;NF-κB:核因子κB;OPTN:视黄醛结合蛋白;聚肌苷酸-聚胞苷酸;RB1CC1/FIP200:RB1诱导卷曲螺旋1;RIG-I:RNA传感器RIG-I;RLR:RIG-I样受体;SDD-AGE:半变性去污剂-琼脂糖凝胶电泳;SeV:仙台病毒;SLR:SQSTM1样受体;SQSTM1:聚集体蛋白1;TAX1BP1:Tax1结合蛋白1;TBK1:TANK结合激酶1;TNF:肿瘤坏死因子;TRAF:TNF受体相关因子;VSV:水疱性口炎病毒;ZnF:锌指

https://cdn.ncbi.nlm.nih.gov/pmc/blobs/df12/11702929/c1c21a250ff8/KAUP_A_2394306_F0001_OC.jpg

文献AI研究员

20分钟写一篇综述,助力文献阅读效率提升50倍。

立即体验

用中文搜PubMed

大模型驱动的PubMed中文搜索引擎

马上搜索

文档翻译

学术文献翻译模型,支持多种主流文档格式。

立即体验