Suppr超能文献

将自噬成分人工靶向至线粒体揭示了传统和非传统的线粒体自噬途径。

Artificial targeting of autophagy components to mitochondria reveals both conventional and unconventional mitophagy pathways.

作者信息

Lorentzen Katharina C, Prescott Alan R, Ganley Ian G

机构信息

MRC Protein Phosphorylation and Ubiquitylation Unit, University of Dundee, Dundee, UK.

Dundee Imaging Facility, School of Life Sciences, University of Dundee, Dundee, UK.

出版信息

Autophagy. 2025 Feb;21(2):315-337. doi: 10.1080/15548627.2024.2395149. Epub 2024 Sep 8.

Abstract

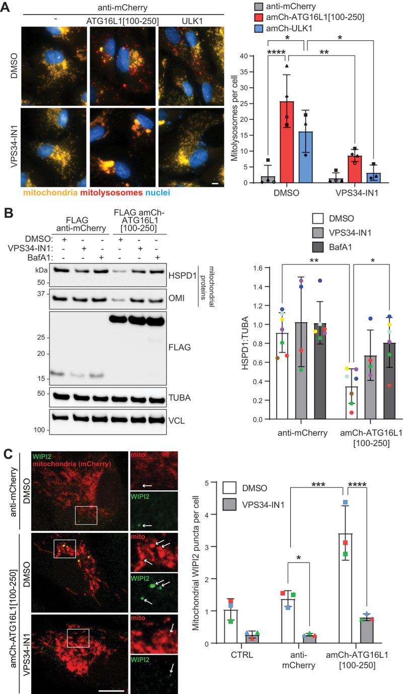
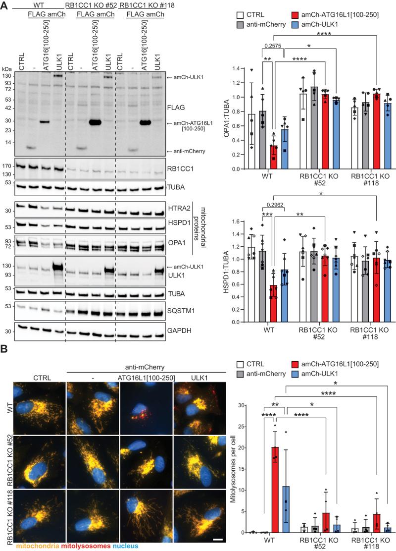
Macroautophagy/autophagy enables lysosomal degradation of a diverse array of intracellular material. This process is essential for normal cellular function and its dysregulation is implicated in many diseases. Given this, there is much interest in understanding autophagic mechanisms of action in order to determine how it can be best targeted therapeutically. In mitophagy, the selective degradation of mitochondria via autophagy, mitochondria first need to be primed with signals that allow the recruitment of the core autophagy machinery to drive the local formation of an autophagosome around the target mitochondrion. To determine how the recruitment of different core autophagy components can drive mitophagy, we took advantage of the -QC mitophagy assay (an outer mitochondrial membrane-localized tandem mCherry-GFP tag). By tagging autophagy proteins with an anti-mCherry (or anti-GFP) nanobody, we could recruit them to mitochondria and simultaneously monitor levels of mitophagy. We found that targeting ULK1, ATG16L1 and the different Atg8-family proteins was sufficient to induce mitophagy. Mitochondrial recruitment of ULK1 and the Atg8-family proteins induced a conventional mitophagy pathway, requiring RB1CC1/FIP200, PIK3C3/VPS34 activity and ATG5. Surprisingly, the mitophagy pathway upon recruitment of ATG16L1 proceeded independently of ATG5, although it still required RB1CC1 and PIK3C3/VPS34 activity. In this latter pathway, mitochondria were alternatively delivered to lysosomes via uptake into early endosomes. aGFP: anti-GFP nanobody; amCh: anti-mCherry nanobody; ATG: autophagy related; ATG16L1: autophagy related 16 like 1; AUTAC/AUTOTAC: autophagy-targeting chimera; BafA1: bafilomycin A; CALCOCO2/NDP52: calcium binding and coiled-coil domain 2; CCCP: carbonyl cyanide m-chlorophenylhydrazone; COX4/COX IV: cytochrome c oxidase subunit 4; DFP: deferiprone; DMSO: dimethyl sulfoxide; GABARAP: GABA type A receptor-associated protein; GABARAPL1: GABA type A receptor associated protein like 1; HSPD1/HSP60: heat shock protein family D (Hsp60) member 1; HRP: horseradish peroxidase; HTRA2/OMI: HtrA serine peptidase 2; IB: immunoblotting; IF: immunofluorescence; KO: knockout; LAMP1: lysosomal associated membrane protein 1; LIR: LC3-interacting region; MAP1LC3/LC3: microtubule associated protein 1 light chain 3; MEF: mouse embryonic fibroblast; NBR1: NBR1 autophagy cargo receptor; OMM: outer mitochondrial membrane; OPA1: OPA1 mitochondrial dynamin like GTPase; OPTN: optineurin; (D)PBS: (Dulbecco's) phosphate-buffered saline; PD: Parkinson disease; PFA: paraformaldehyde; POI: protein of interest; PtdIns3K: class III phosphatidylinositol 3-kinase; PtdIns3P: phosphatidylinositol-3-phosphate; RAB: RAB, member RAS oncogene family; RB1CC1/FIP200: RB1 inducible coiled-coil 1; SQSTM1: sequestosome 1; TAX1BP1: Tax1 binding protein 1; ULK: unc-51 like autophagy activating kinase 1; VPS: vacuolar protein sorting; WIPI: WD repeat domain, phosphoinositide interacting.

摘要

巨自噬/自噬可实现溶酶体对多种细胞内物质的降解。这一过程对正常细胞功能至关重要,其失调与多种疾病相关。鉴于此,人们对了解自噬的作用机制非常感兴趣,以便确定如何在治疗上对其进行最佳靶向。在线粒体自噬中,即通过自噬选择性降解线粒体,线粒体首先需要被赋予信号,以招募核心自噬机制,从而驱动围绕目标线粒体局部形成自噬体。为了确定不同核心自噬成分的招募如何驱动线粒体自噬,我们利用了 -QC 线粒体自噬检测法(一种线粒体外膜定位的串联 mCherry-GFP 标签)。通过用抗 mCherry(或抗 GFP)纳米抗体标记自噬蛋白,我们可以将它们招募到线粒体并同时监测线粒体自噬水平。我们发现靶向 ULK1、ATG16L1 和不同的 Atg8 家族蛋白足以诱导线粒体自噬。ULK1 和 Atg8 家族蛋白在线粒体上的招募诱导了一条传统的线粒体自噬途径,需要 RB1CC1/FIP200、PIK3C3/VPS34 活性和 ATG5。令人惊讶的是,ATG16L1 的招募所引发的线粒体自噬途径独立于 ATG5 进行,尽管它仍然需要 RB1CC1 和 PIK3C3/VPS34 活性。在后一种途径中,线粒体通过被摄取到早期内体中而被转运到溶酶体。aGFP:抗 GFP 纳米抗体;amCh:抗 mCherry 纳米抗体;ATG:自噬相关;ATG16L1:自噬相关 16 样蛋白 1;AUTAC/AUTOTAC:自噬靶向嵌合体;BafA1:巴弗洛霉素 A;CALCOCO2/NDP52:钙结合和卷曲螺旋结构域 2;CCCP:羰基氰化物间氯苯腙;COX4/COX IV:细胞色素 c 氧化酶亚基 4;DFP:去铁酮;DMSO:二甲基亚砜;GABARAP:GABA A 型受体相关蛋白;GABARAPL1:GABA A 型受体相关样蛋白 1;HSPD1/HSP60:热休克蛋白家族 D(Hsp6)成员 1;HRP:辣根过氧化物酶;HTRA2/OMI:HtrA 丝氨酸蛋白酶 2;IB:免疫印迹;IF:免疫荧光;KO:敲除;LAMP1:溶酶体相关膜蛋白 1;LIR:LC3 相互作用区域;MAP1LC3/LC3:微管相关蛋白 1 轻链 3;MEF:小鼠胚胎成纤维细胞;NBR1:NBR1 自噬货物受体;OMM:线粒体外膜;OPA1:OPA1 线粒体动力蛋白样 GTP 酶;OPTN:视神经营养蛋白;(D)PBS:(杜尔贝科)磷酸盐缓冲盐水;PD:帕金森病;PFA:多聚甲醛;POI:感兴趣的蛋白质;PtdIns3K:III 类磷脂酰肌醇 3 激酶;PtdIns3P:磷脂酰肌醇-3-磷酸;RAB:RAB,RAS 癌基因家族成员;RB1CC1/FIP200:RB1 诱导卷曲螺旋 1;SQSTM1:聚集体蛋白 1;TAX1BP1:Tax1 结合蛋白 1;ULK:unc-51 样自噬激活激酶 1;VPS:液泡蛋白分选;WIPI:WD 重复结构域,磷酸肌醇相互作用

https://cdn.ncbi.nlm.nih.gov/pmc/blobs/3851/11760219/5dc32713d8d9/KAUP_A_2395149_F0001_C.jpg

文献AI研究员

20分钟写一篇综述,助力文献阅读效率提升50倍。

立即体验

用中文搜PubMed

大模型驱动的PubMed中文搜索引擎

马上搜索

文档翻译

学术文献翻译模型,支持多种主流文档格式。

立即体验