Suppr超能文献

微/纳米塑料暴露对胎盘健康及不良妊娠风险的影响:基于目标风险评估环境化学物策略的新型评估系统

Micro/Nanoplastic Exposure on Placental Health and Adverse Pregnancy Risks: Novel Assessment System Based upon Targeted Risk Assessment Environmental Chemicals Strategy.

作者信息

Wan Danyang, Liu Yujie, Chang Qianjing, Liu Zhaofeng, Wang Qing, Niu Rui, Gao Beibei, Guan Quanquan, Xia Yankai

机构信息

Department of Pathology and Pathophysiology, School of Medicine, Southeast University, Nanjing 210009, China.

State Key Laboratory of Reproductive Medicine, School of Public Health, Nanjing Medical University, Nanjing 211166, China.

出版信息

Toxics. 2024 Jul 30;12(8):553. doi: 10.3390/toxics12080553.

Abstract

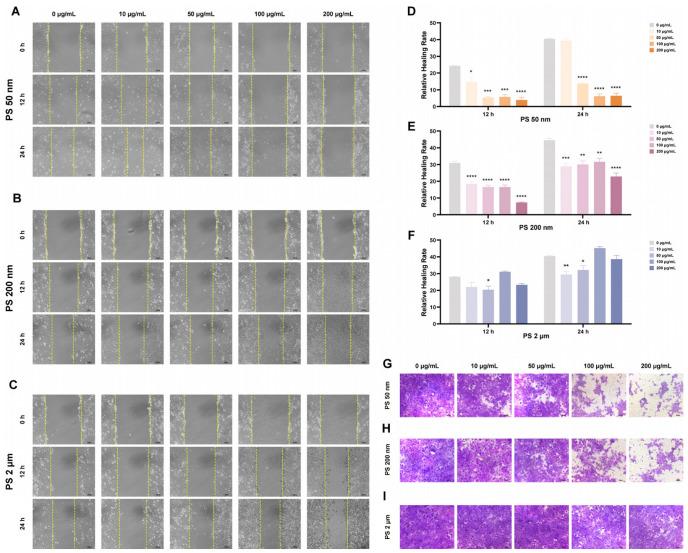
Micro/nanoplastics (MNPs), as emerging pollutants, have been detected in both the maternal and fetal sides of the placenta in pregnant women, and their reproductive toxicity has been demonstrated in in vivo and in vitro experimental models. The Targeted Risk Assessment of Environmental Chemicals (TRAEC) strategy has been innovatively devised to facilitate valid risk assessment, encompassing a comprehensive evaluation of reliability, correlation, outcome fitness, and integrity across four dimensions based on the included published evidence and our own findings. This study serves as an application case of TRAEC, with 40 items of research evidence on the toxicity of MNPs to the placenta, which were rigorously screened and incorporated into the final scoring system. The final score for this TRAEC case study is 5.63, suggesting a moderate-to-low risk of reproductive toxicity associated with MNPs in the placenta, which may potentially increase with decreasing particle size. It is essential to emphasize that the findings also report original data from assays indicating that exposure to high-dose groups (100 μg/mL, 200 μg/mL) of 50 nm and 200 nm polystyrene nanoplastics (PS-NPs) induces HTR8/SVneo cell cycle arrest and cell apoptosis, which lead to reproductive toxicity in the placenta by disrupting mitochondrial function. Overall, this study employed the TRAEC strategy to provide comprehensive insight into the potential reproductive health effects of ubiquitous MNPs.

摘要

微塑料/纳米塑料(MNPs)作为新兴污染物,已在孕妇胎盘的母体和胎儿侧均被检测到,并且其生殖毒性已在体内和体外实验模型中得到证实。创新性地设计了环境化学品靶向风险评估(TRAEC)策略,以促进有效的风险评估,该策略基于纳入的已发表证据和我们自己的研究结果,从可靠性、相关性、结果适用性和完整性四个维度进行全面评估。本研究作为TRAEC的一个应用案例,有40项关于MNPs对胎盘毒性的研究证据,这些证据经过严格筛选并纳入最终评分系统。这个TRAEC案例研究的最终得分为5.63,表明与胎盘内MNPs相关的生殖毒性风险为中低水平,且可能随着粒径减小而增加。必须强调的是,研究结果还报告了实验的原始数据,表明暴露于50 nm和200 nm聚苯乙烯纳米塑料(PS-NPs)的高剂量组(100 μg/mL、200 μg/mL)会诱导HTR8/SVneo细胞周期停滞和细胞凋亡,进而通过破坏线粒体功能导致胎盘生殖毒性。总体而言,本研究采用TRAEC策略全面深入地了解了普遍存在的MNPs对生殖健康的潜在影响。

https://cdn.ncbi.nlm.nih.gov/pmc/blobs/f6aa/11359514/cc9e82d4a41d/toxics-12-00553-g001.jpg

文献AI研究员

20分钟写一篇综述,助力文献阅读效率提升50倍。

立即体验

用中文搜PubMed

大模型驱动的PubMed中文搜索引擎

马上搜索

文档翻译

学术文献翻译模型,支持多种主流文档格式。

立即体验