Suppr超能文献

免疫疗法治疗 SMARCA4 缺陷型未分化子宫肉瘤(SDUS)的潜力。

The Potential of Immunotherapy for SMARCA4-Deficient Undifferentiated Uterine Sarcoma (SDUS).

机构信息

Department of Pathology, West China Second University Hospital, Sichuan University, Chengdu 610041, China.

State Key Laboratory of Biotherapy and Cancer Center, West China Hospital, Sichuan University, Chengdu 610041, China.

出版信息

Biomolecules. 2024 Aug 11;14(8):987. doi: 10.3390/biom14080987.

Abstract

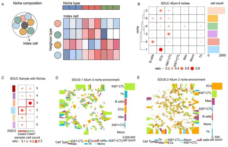
(1) Background: SMARCA4-deficient undifferentiated uterine sarcoma (SDUS) is a rare and aggressive cancer that urgently requires novel therapeutic strategies. Despite the proven efficacy of immunotherapy in various cancer types, its application in SDUS remains largely unexplored. This study aims to investigate the immune microenvironment of SDUS to evaluate the feasibility of utilizing immunotherapy. (2) Methods: Multiplex immunofluorescence (mIF) was employed to examine the immune microenvironment in two cases of SDUS in comparison to other subtypes of endometrial stromal sarcomas (ESSs). This research involved a comprehensive evaluation of immune cell infiltration, cellular interactions, and spatial organization within the tumor immune microenvironment (TiME). Statistical analysis was performed to assess differences in immune cell densities and interactions between SDUS and other ESSs. (3) Results: SDUS exhibited a significantly higher density of cytotoxic T lymphocytes (CTLs), T helper (Th) cells, B cells, and macrophages compared to other ESSs. Notable cellular interactions included Th-CTL and Th-B cell interactions, which were more prominent in SDUS. The spatial analysis revealed distinct immune niches characterized by lymphocyte aggregation and a vascular-rich environment, suggesting an active and engaged immune microenvironment in SDUS. (4) Conclusions: The results suggest that SDUS exhibits a highly immunogenic TiME, characterized by substantial lymphocyte infiltration and dynamic cellular interactions. These findings highlight the potential of immunotherapy as an effective treatment approach for SDUS. However, given the small number of samples evaluated, these conclusions should be drawn with caution. This study underscores the importance of additional investigation into immune-targeted therapies for this challenging cancer subtype, with a larger sample size to validate and expand upon these preliminary findings.

摘要

(1) 背景:SMARCA4 缺陷未分化子宫肉瘤(SDUS)是一种罕见且侵袭性强的癌症,迫切需要新的治疗策略。尽管免疫疗法在各种癌症类型中已被证实有效,但在 SDUS 中的应用仍在很大程度上未被探索。本研究旨在研究 SDUS 的免疫微环境,以评估免疫疗法的可行性。

(2) 方法:采用多重免疫荧光(mIF)技术比较了两种 SDUS 病例与其他子宫内膜间质肉瘤(ESS)亚型的免疫微环境。这项研究全面评估了肿瘤免疫微环境(TiME)中的免疫细胞浸润、细胞相互作用和空间组织。通过统计分析评估了 SDUS 和其他 ESS 之间免疫细胞密度和相互作用的差异。

(3) 结果:SDUS 中细胞毒性 T 淋巴细胞(CTL)、辅助性 T 细胞(Th)细胞、B 细胞和巨噬细胞的密度明显高于其他 ESS。显著的细胞相互作用包括 Th-CTL 和 Th-B 细胞相互作用,在 SDUS 中更为突出。空间分析显示了不同的免疫生态位,特征为淋巴细胞聚集和富含血管的环境,表明 SDUS 中存在活跃和参与的免疫微环境。

(4) 结论:结果表明 SDUS 表现出高度免疫原性的 TiME,其特征是大量淋巴细胞浸润和动态细胞相互作用。这些发现强调了免疫疗法作为 SDUS 有效治疗方法的潜力。然而,鉴于评估的样本数量较少,应谨慎得出这些结论。本研究强调了对这种具有挑战性的癌症亚型进行免疫靶向治疗的重要性,需要更大的样本量来验证和扩展这些初步发现。

https://cdn.ncbi.nlm.nih.gov/pmc/blobs/f399/11352696/6b126fae043e/biomolecules-14-00987-g001.jpg

文献AI研究员

20分钟写一篇综述,助力文献阅读效率提升50倍。

立即体验

用中文搜PubMed

大模型驱动的PubMed中文搜索引擎

马上搜索

文档翻译

学术文献翻译模型,支持多种主流文档格式。

立即体验