Suppr超能文献

关于在牙科中使用相关合成化合物的新见解。

New Insights Regarding the Use of Relevant Synthetic Compounds in Dentistry.

机构信息

Department of Toxicology, Drug Industry, Management and Legislation, Faculty of Pharmacy, Victor Babes University of Medicine and Pharmacy, 2nd Eftimie Murgu Sq., 300041 Timisoara, Romania.

Department of Preventive, Community Dentistry and Oral Health, Faculty of Dental Medicine, Victor Babes University of Medicine and Pharmacy, 14A Tudor Vladimirescu Ave., 300173 Timisoara, Romania.

出版信息

Molecules. 2024 Aug 10;29(16):3802. doi: 10.3390/molecules29163802.

Abstract

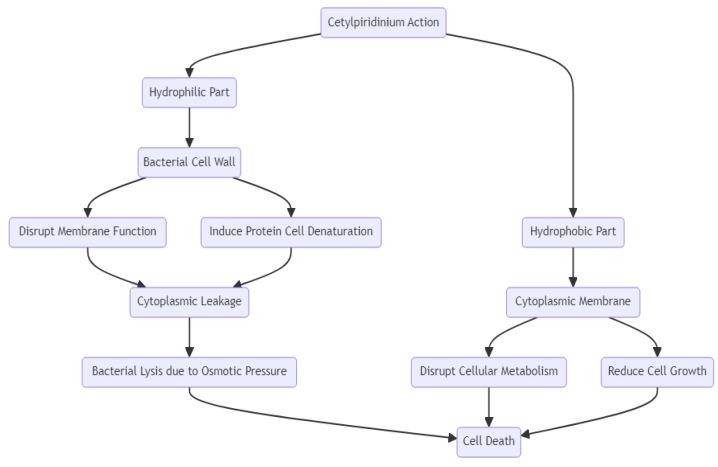
Worldwide, synthetic compounds are used for both in-office and at-home dental care. They are a valuable resource for both prophylactic and curative treatments for various dental problems, such as tooth decay, periodontal diseases, and many more. They are typically preferred due to their broad range of actions and ability to produce targeted, rapid, and long-lasting effects. Using a 0.12% chlorhexidine mouthwash is capable of reducing the plaque index from 47.69% to 2.37% and the bleeding index from 32.93% to 6.28% after just 2 weeks. Mouthwash with 0.1% OCT is also highly effective, as it significantly lowered the median plaque index and salivary bacterial counts in 152 patients in 5 days compared to a control group ( < 0.0001), while also reducing the gingival index ( < 0.001). When povidone-iodine was used as an irrigant during the surgical removal of mandibular third molars in 105 patients, it resulted in notably lower pain scores after 2 days compared to a control group (4.57 ± 0.60 vs. 5.71 ± 0.45). Sodium hypochlorite is excellent for root canal disinfection, as irrigating with 1% NaOCl completely eliminated the bacteria from canals in 65% patients. A 0.05% CPC mouthwash proved effective for perioperative patient care, significantly decreasing gingival bleeding ( < 0.001) and suppressing levels even one week post-surgery. Lastly, a 6% H2O2 paint-on varnish and 6% H2O2 tray formulations successfully bleached the teeth of 40 patients, maintaining a noticeably whiter appearance up to the 6-month follow-up, with significant color differences from the baseline ( < 0.005). Synthetic compounds have a large research base, which also provides a greater awareness of their mechanism of action and potential adverse effects. For a better understanding of how they work, several methods and assays are performed. These are protocolary techniques through which a compound's efficacy and toxicity are established.

摘要

全球范围内,合成化合物被广泛用于口腔诊室和家庭口腔护理。它们是预防和治疗各种口腔问题(如龋齿、牙周病等)的宝贵资源,具有广谱作用,能够产生靶向、快速和持久的效果。使用 0.12%洗必泰漱口水仅 2 周即可将菌斑指数从 47.69%降低至 2.37%,将出血指数从 32.93%降低至 6.28%。0.1%OCT 漱口液也非常有效,因为它可在 5 天内将 152 名患者的中位菌斑指数和唾液细菌计数与对照组相比显著降低(<0.0001),同时还降低了牙龈指数(<0.001)。在 105 名接受下颌第三磨牙手术切除的患者中使用聚维酮碘作为冲洗液时,与对照组相比,术后 2 天疼痛评分明显降低(4.57 ± 0.60 对 5.71 ± 0.45)。次氯酸钠是根管消毒的理想选择,因为用 1% NaOCl 冲洗可使 65%的患者的根管内细菌完全消除。0.05%CPC 漱口水可有效用于围手术期患者护理,显著减少牙龈出血(<0.001),甚至在手术后一周也可抑制水平。最后,6%H2O2 涂漆清漆和 6%H2O2 托盘配方成功漂白了 40 名患者的牙齿,在 6 个月的随访中保持明显更白的外观,与基线相比颜色差异显著(<0.005)。合成化合物具有广泛的研究基础,这也使人们对其作用机制和潜在不良反应有了更深入的了解。为了更好地了解它们的工作原理,人们采用了几种方法和检测手段。这些是通过协议技术来确定化合物的功效和毒性的方法。

https://cdn.ncbi.nlm.nih.gov/pmc/blobs/8c6f/11357206/5ed98a2e690b/molecules-29-03802-g001.jpg

文献AI研究员

20分钟写一篇综述,助力文献阅读效率提升50倍。

立即体验

用中文搜PubMed

大模型驱动的PubMed中文搜索引擎

马上搜索

文档翻译

学术文献翻译模型,支持多种主流文档格式。

立即体验