Suppr超能文献

阿奇霉素靶向 CD27 通路调节 CD27hiT 淋巴细胞扩增和 1 型效应表型。

Azithromycin targets the CD27 pathway to modulate CD27hi T-lymphocyte expansion and type-1 effector phenotype.

机构信息

Research Institute for Medical and Health Sciences, University of Sharjah, Sharjah, United Arab Emirates.

Dermatology Institute, Interim Translational Research Institute, Academic Health System, Hamad Medical Corporation, Doha, Qatar.

出版信息

Front Immunol. 2024 Aug 15;15:1447625. doi: 10.3389/fimmu.2024.1447625. eCollection 2024.

Abstract

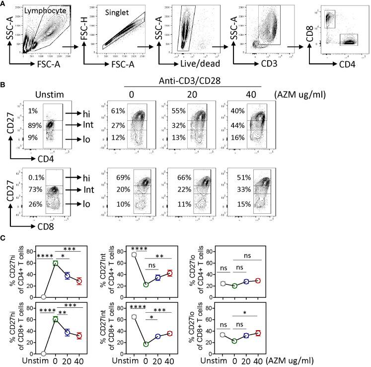
Macrolide antibiotic azithromycin is widely used in clinical practice to treat respiratory tract infections and inflammatory diseases. However, its mechanism of action is not fully understood. Given the involvement of the CD27 pathway in the pathophysiology of various T-lymphocyte-mediated inflammatory, autoimmune, and lymphoproliferative diseases, we examined the impact of AZM on CD27 regulation and potential consequences on CD4+ and CD8+ T-cell phenotypes. Using cellular immunology approaches on healthy donors' peripheral blood mononuclear cells, we demonstrate AZM-mediated downregulation of surface CD27 expression as well as its extracellular release as soluble CD27. Notably, AZM-exposed CD27high (hi) cells were defective in their ability to expand compared to CD27intermediate (Int) and CD27low (lo) subsets. The defective CD27hi subset expansion was found to be associated with impaired cell proliferation and cell division. At the molecular level, the CD27hi subset exhibited lower mTOR activity than other subsets. Functionally, AZM treatment resulted in marked depletion of helper CD4+ (Th1) and cytotoxic CD8+ T-lymphocyte (Tc1)-associated CXCR3+CD27hi effector cells and inhibition of inflammatory cytokine IFN-γ production. These findings provide mechanistic insights on immunomodulatory features of AZM on T-lymphocyte by altering the CD27 pathway. From a clinical perspective, this study also sheds light on potential clinical benefits observed in patients on prophylactic AZM regimens against various respiratory diseases and opens avenues for future adjunct therapy against Th1- and Tc1-dominated inflammatory and autoimmune diseases.

摘要

大环内酯类抗生素阿奇霉素广泛应用于临床,用于治疗呼吸道感染和炎症性疾病。然而,其作用机制尚未完全阐明。鉴于 CD27 途径参与各种 T 淋巴细胞介导的炎症、自身免疫和淋巴增生性疾病的病理生理学,我们研究了 AZM 对 CD27 调节的影响及其对 CD4+和 CD8+T 细胞表型的潜在影响。我们使用健康供体外周血单核细胞的细胞免疫学方法,证明 AZM 介导的表面 CD27 表达下调及其作为可溶性 CD27 的细胞外释放。值得注意的是,与 CD27 中间(Int)和 CD27 低(lo)亚群相比,AZM 暴露的 CD27high(hi)细胞在扩增能力上存在缺陷。发现缺陷的 CD27hi 亚群扩增与细胞增殖和细胞分裂受损有关。在分子水平上,CD27hi 亚群的 mTOR 活性低于其他亚群。功能上,AZM 治疗导致辅助性 CD4+(Th1)和细胞毒性 CD8+T 淋巴细胞(Tc1)相关 CXCR3+CD27hi 效应细胞明显耗竭,并抑制炎症细胞因子 IFN-γ 的产生。这些发现为 AZM 通过改变 CD27 途径对 T 淋巴细胞的免疫调节特征提供了机制上的见解。从临床角度来看,这项研究还阐明了预防性 AZM 方案治疗各种呼吸道疾病患者中观察到的潜在临床益处,并为未来针对 Th1 和 Tc1 主导的炎症和自身免疫性疾病的辅助治疗开辟了途径。

https://cdn.ncbi.nlm.nih.gov/pmc/blobs/49f2/11357905/35bd12727c68/fimmu-15-1447625-g001.jpg

文献AI研究员

20分钟写一篇综述,助力文献阅读效率提升50倍。

立即体验

用中文搜PubMed

大模型驱动的PubMed中文搜索引擎

马上搜索

文档翻译

学术文献翻译模型,支持多种主流文档格式。

立即体验