Suppr超能文献

数字空间分析确定肿瘤中心为前列腺癌中的拓扑生态位,其特征为 BAD 的上调。

Digital spatial profiling identifies the tumor center as a topological niche in prostate cancer characterized by an upregulation of BAD.

机构信息

Molecular Urooncology, Department of Urology, University Hospital Heidelberg, Im Neuenheimer Feld 517, 69120, Heidelberg, Germany.

Department of Urology, University Hospital Heidelberg, and National Center for Tumor Diseases (NCT), Im Neuenheimer Feld 420, 69120, Heidelberg, Germany.

出版信息

Sci Rep. 2024 Aug 31;14(1):20281. doi: 10.1038/s41598-024-71070-6.

Abstract

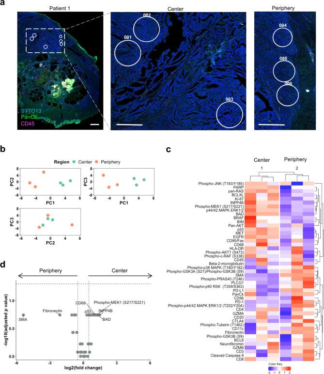
Prostate cancer is characterized by a high degree of intratumoral heterogeneity. However, little is known about the spatial distribution of cancer cells with respect to specific functional characteristics and the formation of spatial niches. Here, we used digital spatial profiling (DSP) to investigate differences in protein expression in the tumor center versus the tumor periphery. Thirty-seven regions of interest were analyzed for the expression of 47 proteins, which included components of the PI3K-AKT, MAPK, and cell death signaling pathways as well as immune cell markers. A total of 1739 data points were collected from five patients. DSP identified the BCL-2 associated agonist of cell death (BAD) protein as the most significantly upregulated protein in the tumor center. BAD upregulation was confirmed by conventional immunohistochemistry, which furthermore showed a phosphorylation of BAD at serine 112 indicating its inactivation. Knockdown of BAD in prostate cancer cells in vitro led to decreased cell viability and colony growth. Clinically, high BAD expression was associated with a shorter time to biochemical recurrence in 158 mostly high-risk prostate cancer patients. Collectively, our results suggest that the tumor center is a topological niche with high BAD expression that may drive prostate cancer progression.

摘要

前列腺癌的特点是肿瘤内存在高度异质性。然而,对于癌细胞在特定功能特征和空间龛位形成方面的空间分布,我们知之甚少。在这里,我们使用数字空间分析(DSP)来研究肿瘤中心与肿瘤边缘的蛋白表达差异。分析了 37 个感兴趣区域的 47 种蛋白的表达情况,这些蛋白包括 PI3K-AKT、MAPK 和细胞死亡信号通路的组成部分以及免疫细胞标志物。从五名患者中收集了总共 1739 个数据点。DSP 确定 BCL-2 相关细胞死亡激动剂(BAD)蛋白是肿瘤中心上调最显著的蛋白。常规免疫组织化学证实了 BAD 的上调,并且显示 BAD 在丝氨酸 112 处发生磷酸化,表明其失活。体外前列腺癌细胞中 BAD 的敲低导致细胞活力和集落生长减少。临床上,在 158 名大多数高危前列腺癌患者中,BAD 高表达与生化复发时间较短有关。总的来说,我们的研究结果表明,肿瘤中心是一个具有高 BAD 表达的拓扑龛位,可能驱动前列腺癌的进展。

https://cdn.ncbi.nlm.nih.gov/pmc/blobs/6f43/11366015/d673d47b756b/41598_2024_71070_Fig1_HTML.jpg

文献AI研究员

20分钟写一篇综述,助力文献阅读效率提升50倍。

立即体验

用中文搜PubMed

大模型驱动的PubMed中文搜索引擎

马上搜索

文档翻译

学术文献翻译模型,支持多种主流文档格式。

立即体验