Suppr超能文献

靶向 NLRP3 通过诱导 PERK/eIF2 介导的细胞凋亡抑制 AML 进展。

Targeting NLRP3 inhibits AML progression by inducing PERK/eIF2-mediated apoptosis.

机构信息

Department of Biosciences and Medical Biology, Paris-Lodron University Salzburg, Hellbrunner Strasse 34, Salzburg, 5020, Austria.

Cancer Cluster Salzburg, Salzburg, 5020, Austria.

出版信息

Cell Commun Signal. 2024 Sep 2;22(1):424. doi: 10.1186/s12964-024-01777-6.

Abstract

BACKGROUND

Acute myeloid leukemia (AML) is characterized by the abnormal proliferation of myeloid precursor cells and presents significant challenges in treatment due to its heterogeneity. Recently, the NLRP3 inflammasome has emerged as a potential contributor to AML pathogenesis, although its precise mechanisms remain poorly understood.

METHODS

Public genome datasets were utilized to evaluate the expression of NLRP3 inflammasome-related genes (IL-1β, IL-18, ASC, and NLRP3) in AML patients compared to healthy individuals. CRISPR/Cas9 technology was employed to generate NLRP3-deficient MOLM-13 AML cells, followed by comprehensive characterization using real-time PCR, western blotting, FACS analysis, and transmission electron and immunofluorescence microscopy. Proteomic analyses were conducted to identify NLRP3-dependent alterations in protein levels, with a focus on the eIF2 kinase PERK-mediated signaling pathways. Additionally, in vivo studies were performed using a leukemic mouse model to elucidate the pathogenic role of NLRP3 in AML.

RESULTS

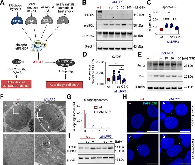
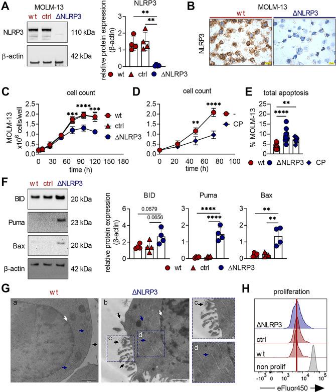
Elevated expression of NLRP3 was significantly associated with diminished overall survival in AML patients. Genetic deletion, pharmacological inhibition and silencing by RNA interference of NLRP3 led to decreased AML cell survival through the induction of apoptosis. Proteomic analyses uncovered NLRP3-dependent alterations in protein translation, characterized by enhanced eIF2α phosphorylation in NLRP3-deficient AML cells. Moreover, inhibition of PERK-mediated eIF2α phosphorylation reduced apoptosis by downregulating pro-apoptotic Bcl-2 family members. In vivo studies demonstrated reduced leukemic burden in mice engrafted with NLRP3 knockout AML cells, as evidenced by alleviated leukemic symptoms.

CONCLUSION

Our findings elucidate the involvement of the NLRP3/PERK/eIF2 axis as a novel driver of AML cell survival. Targeting NLRP3-induced signaling pathways, particularly through the PERK/eIF2 axis, presents a promising therapeutic strategy for AML intervention. These insights into the role of the NLRP3 inflammasome offer potential avenues for improving the prognosis and treatment outcomes of AML patients.

摘要

背景

急性髓系白血病(AML)的特征是髓系前体细胞的异常增殖,由于其异质性,治疗存在显著挑战。最近,NLRP3 炎性小体已成为 AML 发病机制的潜在贡献者,尽管其确切机制仍知之甚少。

方法

利用公共基因组数据集评估 AML 患者与健康个体相比,NLRP3 炎性小体相关基因(IL-1β、IL-18、ASC 和 NLRP3)的表达情况。采用 CRISPR/Cas9 技术生成 NLRP3 缺陷型 MOLM-13 AML 细胞,然后通过实时 PCR、western blot、FACS 分析、透射电镜和免疫荧光显微镜对其进行全面表征。进行蛋白质组学分析以确定 NLRP3 依赖性蛋白水平变化,重点关注 eIF2 激酶 PERK 介导的信号通路。此外,使用白血病小鼠模型进行体内研究,以阐明 NLRP3 在 AML 中的致病作用。

结果

NLRP3 的高表达与 AML 患者总生存期缩短显著相关。通过诱导细胞凋亡,NLRP3 的基因缺失、药理学抑制和 RNA 干扰均导致 AML 细胞存活率降低。蛋白质组学分析揭示了 NLRP3 依赖性蛋白翻译变化,表现为 NLRP3 缺陷型 AML 细胞中 eIF2α 磷酸化增强。此外,抑制 PERK 介导的 eIF2α 磷酸化通过下调促凋亡 Bcl-2 家族成员减少细胞凋亡。体内研究表明,NLRP3 敲除 AML 细胞移植的小鼠白血病负担减轻,白血病症状缓解。

结论

我们的研究结果阐明了 NLRP3/PERK/eIF2 轴作为 AML 细胞存活的新驱动因素的作用。针对 NLRP3 诱导的信号通路,特别是通过 PERK/eIF2 轴,为 AML 的干预提供了一种有前途的治疗策略。这些关于 NLRP3 炎性小体作用的见解为改善 AML 患者的预后和治疗结果提供了潜在途径。

https://cdn.ncbi.nlm.nih.gov/pmc/blobs/ff47/11367831/3a6ac8f1068f/12964_2024_1777_Fig1_HTML.jpg

文献AI研究员

20分钟写一篇综述,助力文献阅读效率提升50倍。

立即体验

用中文搜PubMed

大模型驱动的PubMed中文搜索引擎

马上搜索

文档翻译

学术文献翻译模型,支持多种主流文档格式。

立即体验