Suppr超能文献

小鼠脑缺血预处理后脑源性外泌体中基因表达的变化

Alternation of gene expression in brain-derived exosomes after cerebral ischemic preconditioning in mice.

作者信息

Li He, Zhang Xiaoxi, Xu Hongye, Liu Hanchen, Zhang Yongxin, Zhang Lei, Zhou Yu, Zhang Yongwei, Liu Jianmin, Jing Mei, Zhang Ping, Yang Pengfei

机构信息

Emergency Department, Naval Medical Center of PLA, Naval Medical University, Shanghai, China.

Neurovascular Center, Changhai Hospital, Naval Medical University, Shanghai, China.

出版信息

Heliyon. 2024 Aug 8;10(16):e35936. doi: 10.1016/j.heliyon.2024.e35936. eCollection 2024 Aug 30.

Abstract

AIMS

Cerebral ischemic preconditioning is a neuroprotective therapy against cerebral ischemia and ischemia-reperfusion injury. This study aims to demonstrate the alternation of gene expression in exosomes from brain tissue of mice after ischemic preconditioning and their potential functions.

METHODS

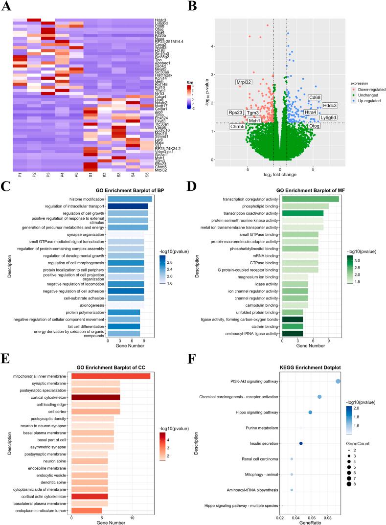
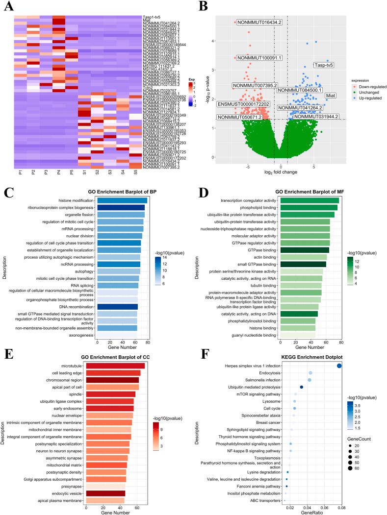
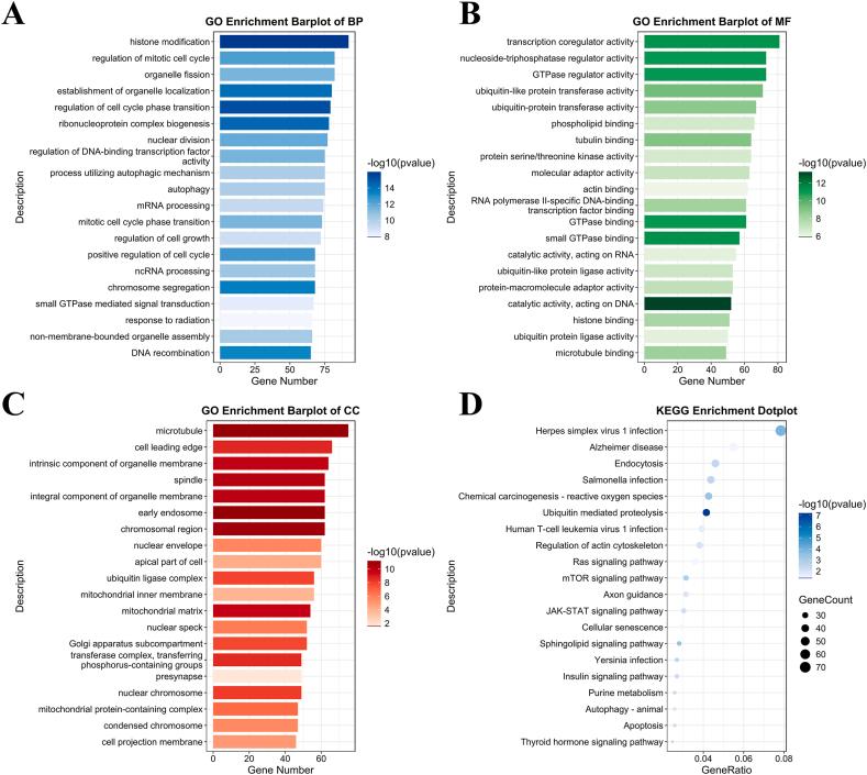
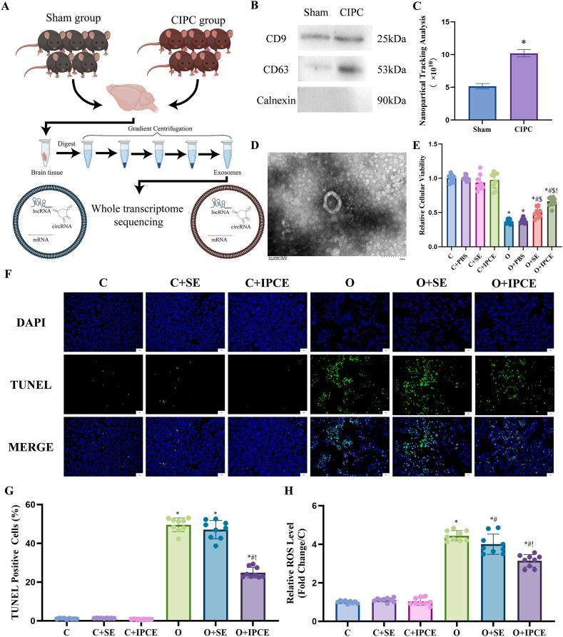
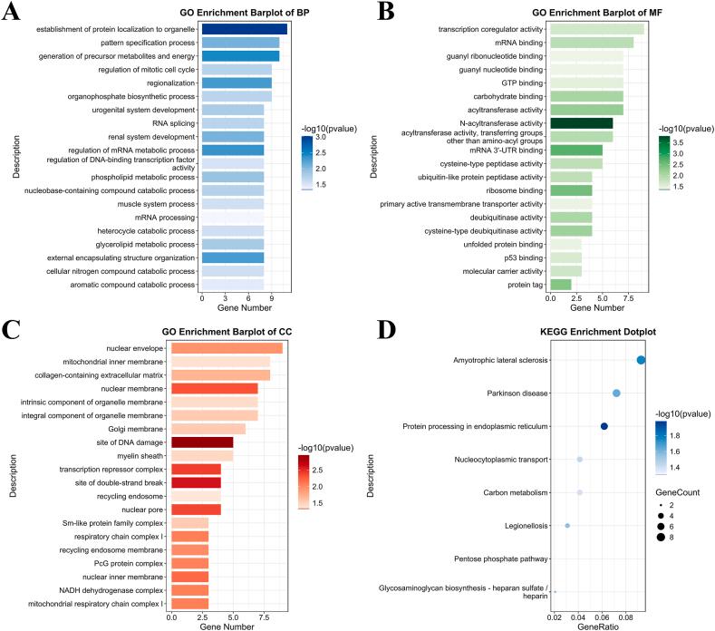
Ten mice were divided into the sham and the cerebral ischemic preconditioning groups. Their brain tissues were harvested, from which the exosomes were extracted. The characteristics and protective effects of exosomes were evaluated. Whole transcriptome sequencing was used to demonstrate the gene expression discrepancy between the exosomes from the two groups of mice brains. Volcano graphs and heatmaps were used to picture the difference in expression quantity of mRNA, lncRNA, and circRNA. Gene ontology (GO) analysis and Kyoto Encyclopedia of Genes and Genomes (KEGG) pathway analysis were performed to demonstrate the functions of differentially expressed RNAs.

RESULTS

Exosomes were successfully extracted, and those from the cerebral ischemic preconditioning group had better protective effects on cells that received oxygen-glucose deprivation and restoration injury. A total of 306 mRNAs and 374 lncRNAs were significantly upregulated, and 320 mRNAs and 405 lncRNAs were significantly downregulated in the preconditioning group. No circRNAs were differentially expressed between the two groups. GO and KEGG pathway analysis indicated that the functions of differentially expressed RNAs were related to both neural protective and injurious effects.

CONCLUSION

The brain-derived exosomes may participate in the neuroprotective effect of cerebral ischemic preconditioning. Thorough research is necessary to investigate exosome functions derived from the ischemic preconditioned brain.

摘要

目的

脑缺血预处理是一种针对脑缺血及缺血再灌注损伤的神经保护疗法。本研究旨在阐明缺血预处理后小鼠脑组织外泌体中基因表达的变化及其潜在功能。

方法

将10只小鼠分为假手术组和脑缺血预处理组。采集它们的脑组织并从中提取外泌体。对外泌体的特征和保护作用进行评估。采用全转录组测序来展示两组小鼠脑外泌体之间的基因表达差异。利用火山图和热图描绘mRNA、lncRNA和circRNA表达量的差异。进行基因本体(GO)分析和京都基因与基因组百科全书(KEGG)通路分析以阐明差异表达RNA的功能。

结果

成功提取了外泌体,且脑缺血预处理组的外泌体对遭受氧糖剥夺和复氧损伤的细胞具有更好的保护作用。预处理组中共有306种mRNA和374种lncRNA显著上调,320种mRNA和405种lncRNA显著下调。两组之间未发现circRNA有差异表达。GO和KEGG通路分析表明,差异表达RNA的功能与神经保护和损伤作用均相关。

结论

脑源性外泌体可能参与脑缺血预处理的神经保护作用。有必要深入研究缺血预处理脑来源的外泌体功能。

https://cdn.ncbi.nlm.nih.gov/pmc/blobs/af90/11367060/d09a4c57491a/gr1.jpg

文献AI研究员

20分钟写一篇综述,助力文献阅读效率提升50倍。

立即体验

用中文搜PubMed

大模型驱动的PubMed中文搜索引擎

马上搜索

文档翻译

学术文献翻译模型,支持多种主流文档格式。

立即体验