Suppr超能文献

靶向CD33的膜近端C2结构域以改进嵌合抗原受体T细胞疗法。

Targeting the membrane-proximal C2-set domain of CD33 for improved CAR T cell therapy.

作者信息

Fiorenza Salvatore, Lim Sheryl Y T, Laszlo George S, Kimble Erik L, Phi Tinh-Doan, Lunn-Halbert Margaret C, Kirchmeier Delaney R, Huo Jenny, Kiem Hans-Peter, Turtle Cameron J, Walter Roland B

机构信息

Translational Science and Therapeutics Division, Fred Hutchinson Cancer Center, Seattle, WA 98109, USA.

Faculty of Medicine and Health, University of Sydney, Camperdown, NSW 2050, Australia.

出版信息

Mol Ther Oncol. 2024 Jul 31;32(3):200854. doi: 10.1016/j.omton.2024.200854. eCollection 2024 Sep 19.

Abstract

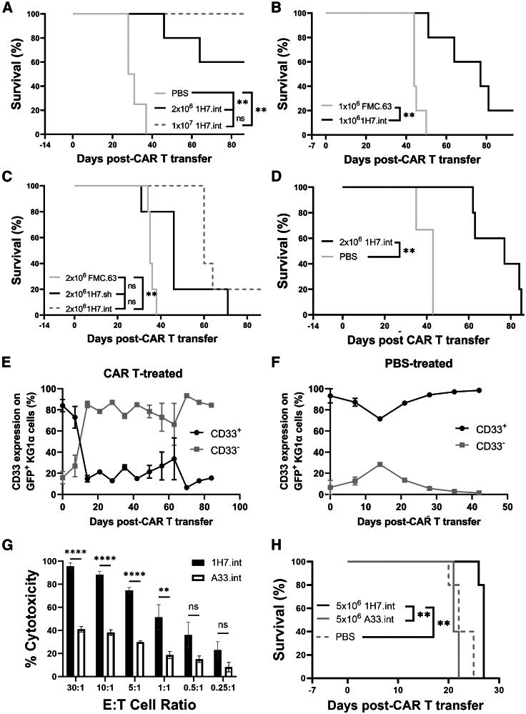
Current CD33-targeted immunotherapies typically recognize the membrane-distal V-set domain of CD33. Here, we show that decreasing the distance between T cell and leukemia cell membrane increases the efficacy of CD33 chimeric antigen receptor (CAR) T cells. We therefore generated and optimized second-generation CAR constructs containing single-chain variable fragments from antibodies raised against the membrane-proximal C2-set domain, which bind CD33 regardless of whether the V-set domain is present (CD33 antibodies). CD33 CAR T cells resulted in efficient tumor clearance and improved survival of immunodeficient mice bearing human AML cell xenografts and, in an AML model with limited CD33 expression, forced escape of CD33 leukemia. Compared to CD33 CAR T cells, CD33 CAR T cells showed greater and efficacy against several human AML cell lines with differing levels of CD33 without increased expression of exhaustion markers. CD33 moieties were detected at a higher frequency on human leukemic stem cells, and CD33 CAR T cells had greater efficacy against primary human AML cells. Together, our studies demonstrate improved efficacy with CAR T cells binding CD33 close to the cell membrane, providing the rationale to investigate CD33 CAR T cells further toward possible clinical application.

摘要

目前针对CD33的免疫疗法通常识别CD33的膜远端V结构域。在此,我们表明缩短T细胞与白血病细胞膜之间的距离可提高CD33嵌合抗原受体(CAR)T细胞的疗效。因此,我们构建并优化了第二代CAR构建体,其包含来自针对膜近端C2结构域产生的抗体的单链可变片段,无论V结构域是否存在,这些片段均可结合CD33(CD33抗体)。CD33 CAR T细胞可有效清除肿瘤,并提高携带人AML细胞异种移植的免疫缺陷小鼠的存活率,并且在CD33表达有限的AML模型中,可促使CD33白血病细胞逃逸。与CD33 CAR T细胞相比,CD33 CAR T细胞对几种CD33水平不同的人AML细胞系表现出更高的疗效,且不会增加耗竭标志物的表达。在人白血病干细胞上检测到CD33部分的频率更高,并且CD33 CAR T细胞对原代人AML细胞具有更高的疗效。总之,我们的研究表明与细胞膜附近结合CD33的CAR T细胞相比,疗效有所提高,这为进一步研究CD33 CAR T细胞用于可能的临床应用提供了理论依据。

https://cdn.ncbi.nlm.nih.gov/pmc/blobs/2787/11367471/f07abf5534fb/fx1.jpg

文献AI研究员

20分钟写一篇综述,助力文献阅读效率提升50倍。

立即体验

用中文搜PubMed

大模型驱动的PubMed中文搜索引擎

马上搜索

文档翻译

学术文献翻译模型,支持多种主流文档格式。

立即体验