Suppr超能文献

利用血液蛋白互作感知图传播网络对痴呆症进行分子亚型识别。

Identification of molecular subtypes of dementia by using blood-proteins interaction-aware graph propagational network.

机构信息

Department of Physiology, Ajou University School of Medicine, Worldcup-ro 164, Yeongtong-gu, Suwon, 16499, Republic of Korea.

Department of Psychiatry, Ajou University School of Medicine, Woldcup-ro 164, Yeongtong-gu, Suwon, 16499, Republic of Korea.

出版信息

Brief Bioinform. 2024 Jul 25;25(5). doi: 10.1093/bib/bbae428.

Abstract

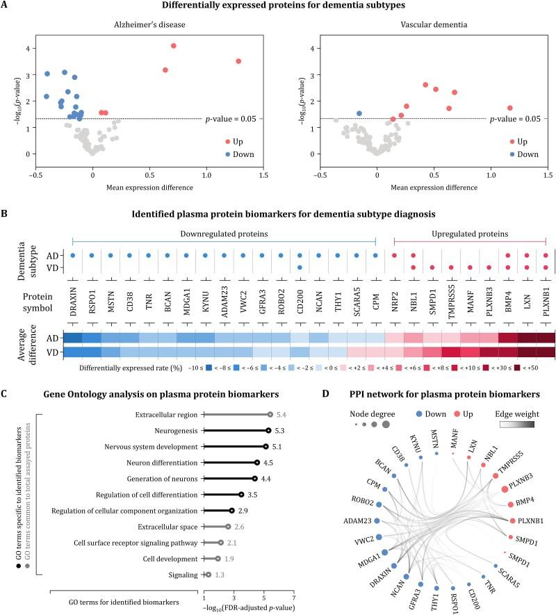
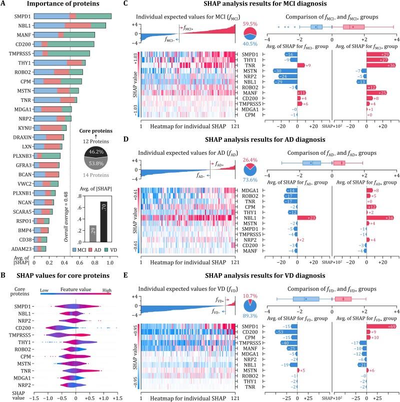
Plasma protein biomarkers have been considered promising tools for diagnosing dementia subtypes due to their low variability, cost-effectiveness, and minimal invasiveness in diagnostic procedures. Machine learning (ML) methods have been applied to enhance accuracy of the biomarker discovery. However, previous ML-based studies often overlook interactions between proteins, which are crucial in complex disorders like dementia. While protein-protein interactions (PPIs) have been used in network models, these models often fail to fully capture the diverse properties of PPIs due to their local awareness. This drawback increases the chance of neglecting critical components and magnifying the impact of noisy interactions. In this study, we propose a novel graph-based ML model for dementia subtype diagnosis, the graph propagational network (GPN). By propagating the independent effect of plasma proteins on PPI network, the GPN extracts the globally interactive effects between proteins. Experimental results showed that the interactive effect between proteins yielded to further clarify the differences between dementia subtype groups and contributed to the performance improvement where the GPN outperformed existing methods by 10.4% on average.

摘要

血浆蛋白生物标志物因其在诊断程序中的低变异性、成本效益和微创性而被认为是诊断痴呆亚型的有前途的工具。机器学习 (ML) 方法已被应用于提高生物标志物发现的准确性。然而,以前基于 ML 的研究经常忽略蛋白质之间的相互作用,而这些相互作用对于痴呆等复杂疾病至关重要。虽然蛋白质-蛋白质相互作用 (PPI) 已被用于网络模型中,但由于其局部意识,这些模型往往无法完全捕捉 PPI 的多种特性。这一缺陷增加了忽视关键组件和放大噪声相互作用影响的可能性。在这项研究中,我们提出了一种用于痴呆亚型诊断的新型基于图的 ML 模型,即图传播网络 (GPN)。通过传播血浆蛋白对 PPI 网络的独立影响,GPN 提取蛋白质之间的全局交互作用。实验结果表明,蛋白质之间的交互作用进一步阐明了痴呆亚型组之间的差异,并有助于提高性能,GPN 的表现平均优于现有方法 10.4%。

https://cdn.ncbi.nlm.nih.gov/pmc/blobs/9577/11370639/ae9d3edd530e/bbae428f1.jpg

文献AI研究员

20分钟写一篇综述,助力文献阅读效率提升50倍。

立即体验

用中文搜PubMed

大模型驱动的PubMed中文搜索引擎

马上搜索

文档翻译

学术文献翻译模型,支持多种主流文档格式。

立即体验