Suppr超能文献

HIF1A-AS2 通过 miR-141-3p/FOXC1 轴促进结直肠癌细胞的代谢重编程和进展。

HIF1A-AS2 promotes the metabolic reprogramming and progression of colorectal cancer via miR-141-3p/FOXC1 axis.

机构信息

Department of Colorectal Surgery, Fudan University Shanghai Cancer Center, Shanghai, China.

Department of Oncology, Shanghai Medical College Fudan University, Shanghai, China.

出版信息

Cell Death Dis. 2024 Sep 3;15(9):645. doi: 10.1038/s41419-024-06958-2.

Abstract

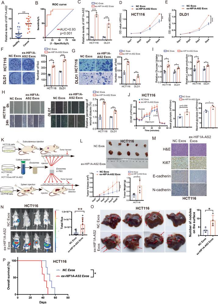
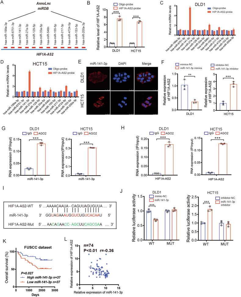
lncRNA can regulate tumorigenesis development and distant metastasis of colorectal cancer (CRC). However, the detailed molecular mechanisms are still largely unknown. Using RNA-sequencing data, RT-qPCR, and FISH assay, we found that HIF1A-AS2 was upregulated in CRC tissues and associated with poor prognosis. Functional experiments were performed to determine the roles of HIF1A-AS2 in tumor progression and we found that HIF1A-AS2 can promote the proliferation, metastasis, and aerobic glycolysis of CRC cells. Mechanistically, HIF1A-AS2 can promote FOXC1 expression by sponging miR-141-3p. SP1 can transcriptionally activate HIF1A-AS2. Further, HIF1A-AS2 can be packaged into exosomes and promote the malignant phenotype of recipient tumor cells. Taken together, we discovered that SP1-induced HIF1A-AS2 can promote the metabolic reprogramming and progression of CRC via miR-141-3p/FOXC1 axis. HIF1A-AS2 is a promising diagnostic marker and treatment target in CRC.

摘要

长链非编码 RNA(lncRNA)可调节结直肠癌(CRC)的发生发展和远处转移。然而,其详细的分子机制在很大程度上尚不清楚。本研究通过 RNA 测序数据、RT-qPCR 和 FISH 检测发现,HIF1A-AS2 在 CRC 组织中上调,并与不良预后相关。功能实验确定了 HIF1A-AS2 在肿瘤进展中的作用,结果表明 HIF1A-AS2 可促进 CRC 细胞的增殖、转移和有氧糖酵解。机制上,HIF1A-AS2 通过海绵吸附 miR-141-3p 促进 FOXC1 的表达。SP1 可转录激活 HIF1A-AS2。此外,HIF1A-AS2 可被包装到外泌体中,并促进受体肿瘤细胞的恶性表型。综上所述,本研究发现,SP1 诱导的 HIF1A-AS2 通过 miR-141-3p/FOXC1 轴促进 CRC 的代谢重编程和进展。HIF1A-AS2 是 CRC 有前途的诊断标志物和治疗靶点。

https://cdn.ncbi.nlm.nih.gov/pmc/blobs/c025/11372083/0e8a8bc1851c/41419_2024_6958_Fig1_HTML.jpg

文献AI研究员

20分钟写一篇综述,助力文献阅读效率提升50倍。

立即体验

用中文搜PubMed

大模型驱动的PubMed中文搜索引擎

马上搜索

文档翻译

学术文献翻译模型,支持多种主流文档格式。

立即体验