Suppr超能文献

MG-132 通过 PI3K/AKT/mTOR 轴激活棕榈酸钠诱导的人血管平滑肌细胞自噬并抑制衰老。

MG-132 activates sodium palmitate-induced autophagy in human vascular smooth muscle cells and inhibits senescence via the PI3K/AKT/mTOR axis.

机构信息

Department of Cardiology, First Hospital of Jilin University, Changchun, Jilin, 130000, China.

Department of Experimental Pharmacology and Toxicology, School of Pharmaceutical Sciences, Jilin University, 1266 Fujin Rd, Changchun, Jilin, 130000, China.

出版信息

Lipids Health Dis. 2024 Sep 4;23(1):282. doi: 10.1186/s12944-024-02268-w.

Abstract

OBJECTIVE

This study aimed to reveal the role and mechanism of MG-132 in delaying hyperlipidemia-induced senescence of vascular smooth muscle cells (VSMCs).

METHODS

Immunohistochemistry and hematoxylin-eosin staining confirmed the therapeutic effect of MG-132 on arterial senescence in vivo and its possible mechanism. Subsequently, VSMCs were treated with sodium palmitate (PA), an activator (Recilisib) or an inhibitor (Pictilisib) to activate or inhibit PI3K, and CCK-8 and EdU staining, wound healing assays, Transwell cell migration assays, autophagy staining assays, reactive oxygen species assays, senescence-associated β-galactosidase staining, and Western blotting were performed to determine the molecular mechanism by which MG-132 inhibits VSMC senescence. Validation of the interaction between MG-132 and PI3K using molecular docking.

RESULTS

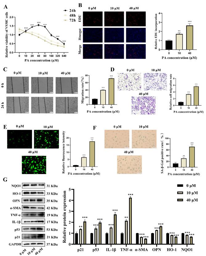
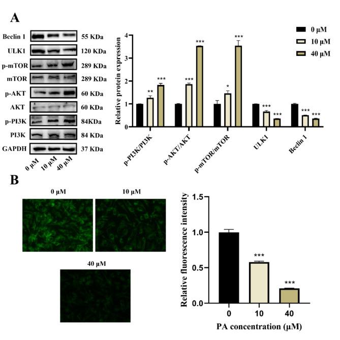
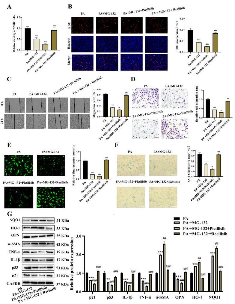
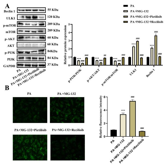
Increased expression of p-PI3K, a key protein of the autophagy regulatory system, and decreased expression of the autophagy-associated proteins Beclin 1 and ULK1 were observed in the aortas of C57BL/6J mice fed a high-fat diet (HFD), and autophagy was inhibited in aortic smooth muscle. MG-132 inhibits atherosclerosis by activating autophagy in VSMCs to counteract PA-induced cell proliferation, migration, oxidative stress, and senescence, thereby inhibiting VSMC senescence in the aorta. This process is achieved through the PI3K/AKT/mTOR signaling pathway.

CONCLUSION

MG-132 activates autophagy by inhibiting the PI3K/AKT/mTOR pathway, thereby inhibiting palmitate-induced proliferation, migration, and oxidative stress in vascular smooth muscle cells and suppressing their senescence.

摘要

目的

本研究旨在揭示 MG-132 在延缓高脂血症诱导的血管平滑肌细胞(VSMC)衰老中的作用和机制。

方法

免疫组织化学和苏木精-伊红染色证实了 MG-132 对体内动脉衰老的治疗作用及其可能的机制。随后,用软脂酸钠(PA)、激活剂(Recilisib)或抑制剂(Pictilisib)处理 VSMC,以激活或抑制 PI3K,并用 CCK-8 和 EdU 染色、划痕愈合实验、Transwell 细胞迁移实验、自噬染色实验、活性氧检测、衰老相关β-半乳糖苷酶染色和 Western blot 实验来确定 MG-132 抑制 VSMC 衰老的分子机制。采用分子对接验证 MG-132 与 PI3K 的相互作用。

结果

在高脂饮食喂养的 C57BL/6J 小鼠的主动脉中,观察到关键自噬调控系统蛋白 p-PI3K 的表达增加,以及自噬相关蛋白 Beclin 1 和 ULK1 的表达减少,主动脉平滑肌中的自噬受到抑制。MG-132 通过激活 VSMC 中的自噬来抑制动脉粥样硬化,从而抵消 PA 诱导的细胞增殖、迁移、氧化应激和衰老,从而抑制主动脉中的 VSMC 衰老。这一过程是通过 PI3K/AKT/mTOR 信号通路实现的。

结论

MG-132 通过抑制 PI3K/AKT/mTOR 通路激活自噬,从而抑制软脂酸诱导的血管平滑肌细胞增殖、迁移和氧化应激,抑制其衰老。

https://cdn.ncbi.nlm.nih.gov/pmc/blobs/9f30/11373134/2201d6890ab9/12944_2024_2268_Figb_HTML.jpg

文献AI研究员

20分钟写一篇综述,助力文献阅读效率提升50倍。

立即体验

用中文搜PubMed

大模型驱动的PubMed中文搜索引擎

马上搜索

文档翻译

学术文献翻译模型,支持多种主流文档格式。

立即体验