Suppr超能文献

蛋白激酶R(PKR)缺乏通过抑制Gasdermin D(GSDMD)介导的内皮细胞过度激活来延缓血管衰老。

PKR deficiency delays vascular aging via inhibiting GSDMD-mediated endothelial cell hyperactivation.

作者信息

Peng Zhouyangfan, Tan Xiqing, Xie Liangpeng, Li Ze, Zhou Sufang, Li Yapei

机构信息

Department of Health Management Center, the Third Xiangya Hospital, Central South University, Changsha, China.

Department of General Practice, the Third Xiangya Hospital, Central South University, Changsha, China.

出版信息

iScience. 2022 Dec 30;26(1):105909. doi: 10.1016/j.isci.2022.105909. eCollection 2023 Jan 20.

Abstract

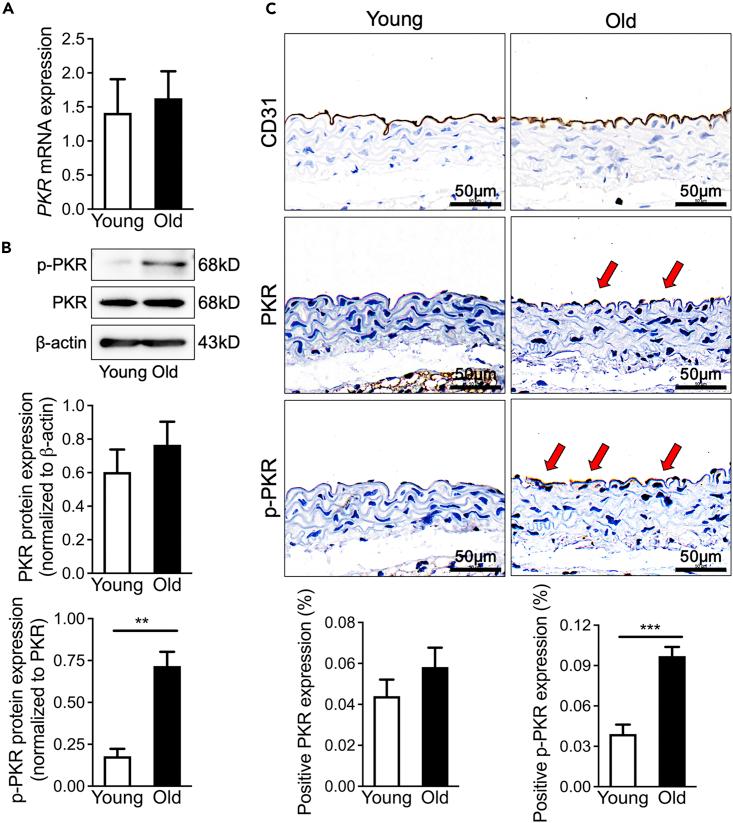
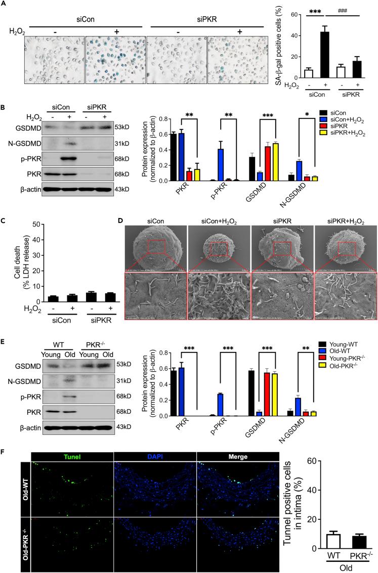
Vascular aging is an independent risk factor for cardiovascular diseases, but the regulatory mechanism is not clearly understood. In this study, we found that endothelial PKR activity is elevated in aging aorta tissues, which is accompanied with increased endothelial cell hyperactivation, IL-1β and HMGB1 release and vascular smooth muscle cell (VSMC) phenotype transforming. Global knockout of PKR exhibits significantly delayed vascular aging compared to wild-type mice at the same age. , using PKR siRNA or the cell hyperactivation inhibitor glycine or disulfiram can effectively inhibit HO or palmitic acid-induced endothelial cell hyperactivation, IL-1β and HMGB1 release and co-cultured VSMC phenotype transforming. These results demonstrate that endothelial PKR activation induces GSDMD-mediated endothelial cell hyperactivation to release HMGB1 and IL-1β, which promotes the phenotype transforming of VSMC and subsequent accelerates the process of vascular aging. These discoveries will help to explore the new drug target to inhibit vascular aging.

摘要

血管老化是心血管疾病的独立危险因素,但其调控机制尚不清楚。在本研究中,我们发现衰老主动脉组织中内皮细胞蛋白激酶R(PKR)活性升高,同时伴有内皮细胞过度激活、白细胞介素-1β(IL-1β)和高迁移率族蛋白B1(HMGB1)释放增加以及血管平滑肌细胞(VSMC)表型转化。与同年龄的野生型小鼠相比,PKR基因完全敲除的小鼠血管老化明显延迟。此外,使用PKR小干扰RNA(siRNA)或细胞过度激活抑制剂甘氨酸或双硫仑可有效抑制血红素加氧酶(HO)或棕榈酸诱导的内皮细胞过度激活、IL-1β和HMGB1释放以及共培养的VSMC表型转化。这些结果表明,内皮细胞PKR激活诱导gasdermin D(GSDMD)介导的内皮细胞过度激活,释放HMGB1和IL-1β,从而促进VSMC表型转化并加速血管老化进程。这些发现将有助于探索抑制血管老化的新药物靶点。

https://cdn.ncbi.nlm.nih.gov/pmc/blobs/881e/9860489/f90b09b59cf1/fx1.jpg

文献AI研究员

20分钟写一篇综述,助力文献阅读效率提升50倍。

立即体验

用中文搜PubMed

大模型驱动的PubMed中文搜索引擎

马上搜索

文档翻译

学术文献翻译模型,支持多种主流文档格式。

立即体验