Suppr超能文献

XYP1 衍生肽的抗弓形虫作用及 XYP1 的调控机制。

Anti-Toxoplasma gondii effects of XYP1-derived peptides and regulatory mechanisms of XYP1.

机构信息

Department of Parasitology, School of Basic Medical Sciences, Central South University, Changsha, 410013, Hunan, China.

Department of Vascular Surgery, The Third Xiangya Hospital, Central South University, Changsha, 410013, Hunan, China.

出版信息

Parasit Vectors. 2024 Sep 4;17(1):376. doi: 10.1186/s13071-024-06455-7.

Abstract

BACKGROUND

Toxoplasmosis, caused by Toxoplasma gondii , poses serious health issues for humans and animals. Individuals with impaired immune systems are more susceptible to severe toxoplasmosis. Pregnant women infected by T. gondii can face the possibility of birth defects and miscarriages. While pyrimethamine and sulfadiazine are commonly used drugs in clinical practice, concerns over their side effects and resistance are on the rise. A spider peptide XYP1 isolated from Lycosa coelestis had potent anti-T. gondii effects, but it had a high synthesis cost and strong cytotoxicity.

METHODS

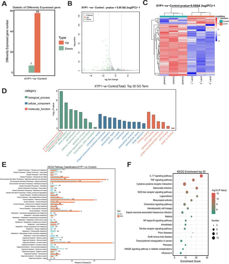
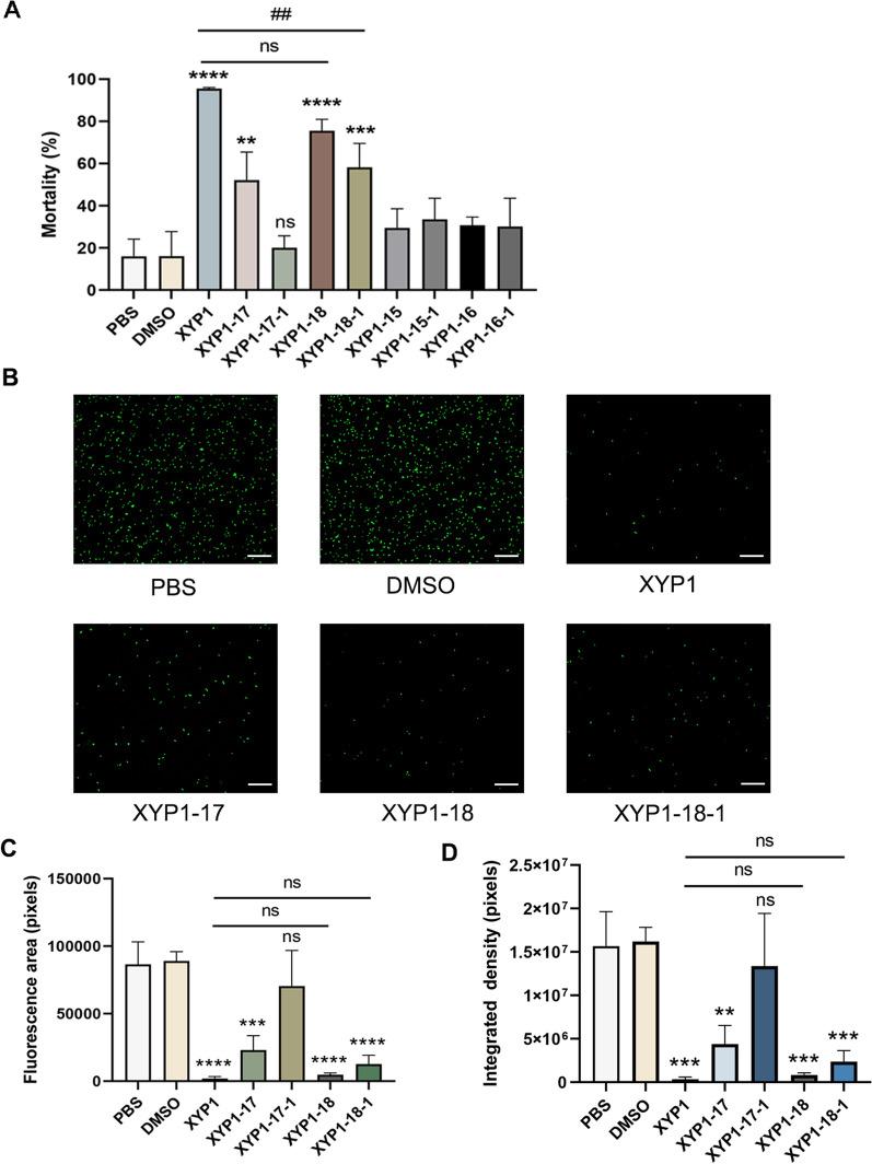
This study intended to modify XYP1 for producing derived peptides via amino acid truncation and substitution. The anti-T. gondii effect was evaluated by trypan blue staining assay and killing experiment of RH strain tachyzoites. The CCK8 and hemolysis assays were used to compare their safeties. The morphological changes of T. gondii were observed by scanning electron microscope and transmission electron microscope. In addition, the mechanism of XYP1 against T. gondii through RNA-sequencing was further explored.

RESULTS

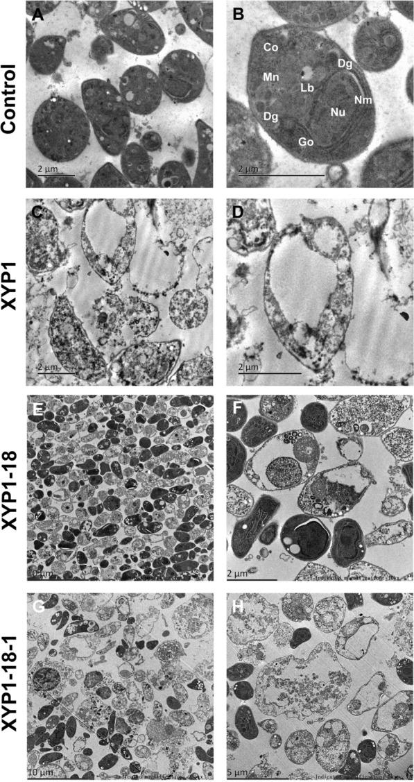
In vivo and in vitro experiments revealed that XYP1-18 and XYP1-18-1 had excellent anti-T. gondii activity with lower cytotoxicity and hemolysis activity than XYP1. XYP1, XYP1-18, and XYP1-18-1 were able to disrupt the surface membrane integrity of T. gondii tachyzoites, forming pores and causing the disruption of organelles. Furthermore, RNA-sequencing analysis indicated that XYP1 could stimulate the host immune response to effectively eliminate T. gondii and lessen the host's inflammatory reaction.

CONCLUSIONS

XYP1-18 had lower cytotoxicity and hemolysis activity than XYP1, as well as significantly extending the survival time of the mice. XYP1 played a role in host inflammation and immune responses, revealing its potential mechanism. Our research provided valuable insights into the development and application of peptide-based drugs, offering novel strategies and directions for treating toxoplasmosis.

摘要

背景

弓形虫病由刚地弓形虫引起,对人类和动物的健康构成严重威胁。免疫功能受损的个体更容易感染严重的弓形虫病。感染弓形虫的孕妇可能面临胎儿畸形和流产的风险。虽然临床上常使用乙胺嘧啶和磺胺嘧啶,但人们对它们的副作用和耐药性的担忧日益增加。从狼蛛中分离得到的蜘蛛肽 XYP1 具有很强的抗弓形虫作用,但由于其合成成本高和细胞毒性强,限制了其应用。

方法

本研究旨在通过氨基酸截断和取代对 XYP1 进行修饰,以产生衍生肽。通过台盼蓝染色法和 RH 株速殖子杀伤实验评价抗弓形虫效果。通过 CCK8 法和溶血实验比较其安全性。通过扫描电子显微镜和透射电子显微镜观察弓形虫的形态变化。此外,通过 RNA 测序进一步探讨了 XYP1 抗弓形虫的作用机制。

结果

体内外实验表明,XYP1-18 和 XYP1-18-1 具有良好的抗弓形虫活性,其细胞毒性和溶血活性均低于 XYP1。XYP1、XYP1-18 和 XYP1-18-1 均能破坏弓形虫速殖子的表面膜完整性,形成孔并导致细胞器破裂。此外,RNA 测序分析表明,XYP1 能刺激宿主免疫反应,有效清除弓形虫,减轻宿主炎症反应。

结论

与 XYP1 相比,XYP1-18 的细胞毒性和溶血活性更低,且能显著延长感染小鼠的存活时间。XYP1 可能通过宿主炎症和免疫反应发挥作用,揭示了其潜在的作用机制。本研究为基于肽的药物的开发和应用提供了有价值的见解,为弓形虫病的治疗提供了新的策略和方向。

https://cdn.ncbi.nlm.nih.gov/pmc/blobs/8b1e/11373213/b7ce8ed91f74/13071_2024_6455_Fig1_HTML.jpg

文献AI研究员

20分钟写一篇综述,助力文献阅读效率提升50倍。

立即体验

用中文搜PubMed

大模型驱动的PubMed中文搜索引擎

马上搜索

文档翻译

学术文献翻译模型,支持多种主流文档格式。

立即体验