Suppr超能文献

敲低 Cullin 3 抑制胆管癌细胞的进行性表型并增加化疗敏感性。

Knockdown of cullin 3 inhibits progressive phenotypes and increases chemosensitivity in cholangiocarcinoma cells.

机构信息

Department of Biochemistry, Division of Health and Applied Sciences, Faculty of Science, Prince of Songkla University, Hatyai, Songkhla 90110, Thailand.

Functional Proteomics Technology Laboratory, National Center for Genetic Engineering and Biotechnology, National Science and Technology Development Agency, Pathumtani 12120, Thailand.

出版信息

Mol Med Rep. 2024 Nov;30(5). doi: 10.3892/mmr.2024.13322. Epub 2024 Sep 6.

Abstract

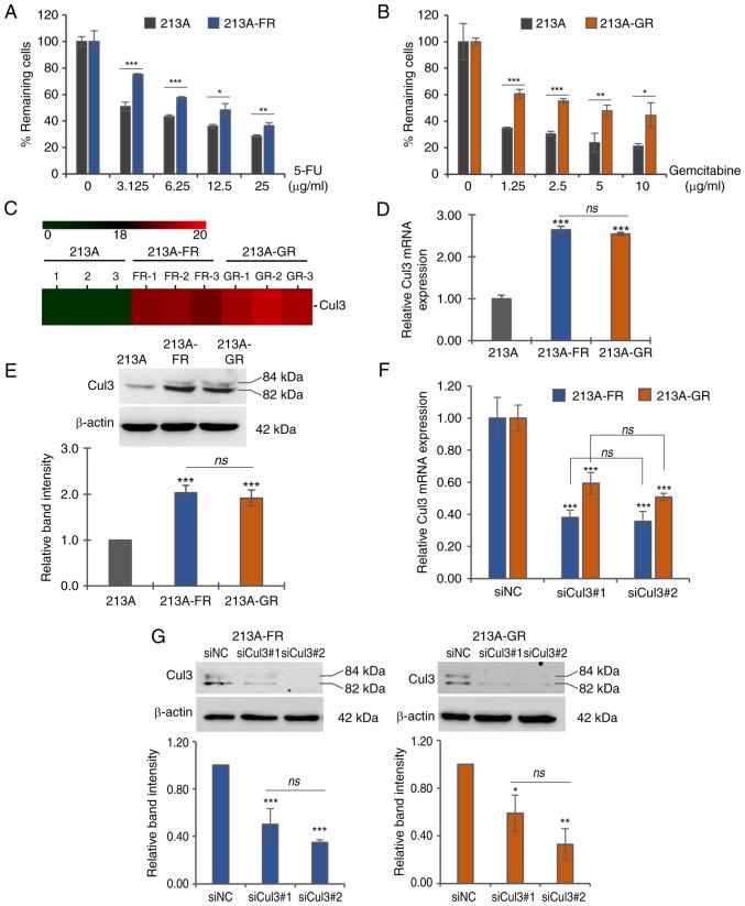
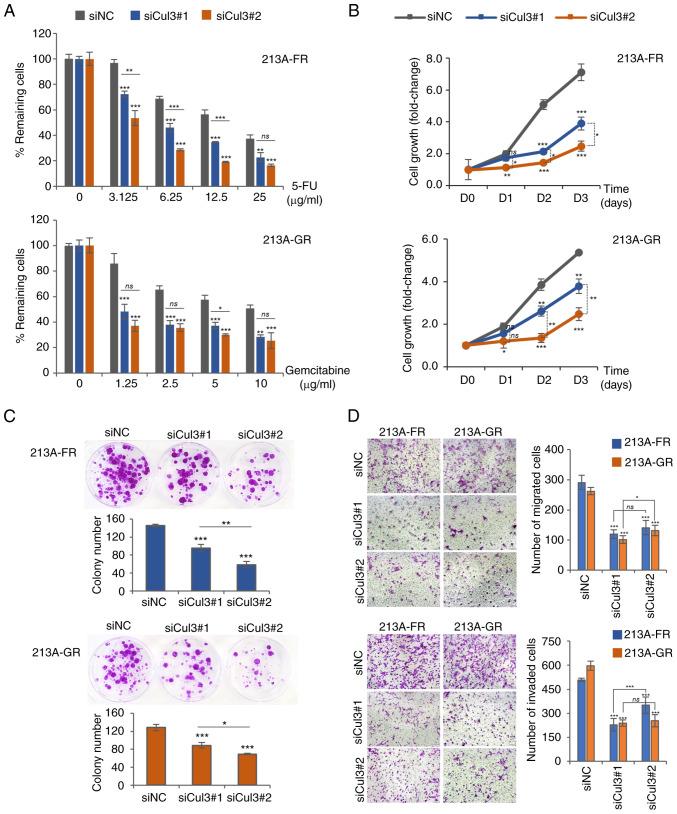
Cholangiocarcinoma (CCA) is an extremely aggressive malignancy arising from the epithelial cells lining the bile ducts. It presents a substantial global health issue, with the highest incidence rates, ranging from 40‑100 cases/100,000 individuals, found in Southeast Asia, where liver fluke infection is endemic. In Europe and America, incidence rates range from 0.4‑2 cases/100,000 individuals. Globally, mortality rates range from 0.2‑2 deaths/100,000 person‑years and are increasing in most countries. Chemotherapy is the primary treatment for advanced CCA due to limited options from late‑stage diagnosis, but its efficacy is hindered by drug‑resistant phenotypes. In a previous study, proteomics analysis of drug‑resistant CCA cell lines (KKU‑213A‑FR and KKU‑213A‑GR) and the parental KKU‑213A line identified cullin 3 (Cul3) as markedly overexpressed in drug‑resistant cells. Cul3, a scaffold protein within CUL3‑RING ubiquitin ligase complexes, is crucial for ubiquitination and proteasome degradation, yet its role in drug‑resistant CCA remains to be elucidated. The present study aimed to elucidate the role of Cul3 in drug‑resistant CCA cell lines. Reverse transcription‑quantitative PCR and western blot analyses confirmed significantly elevated Cul3 mRNA and protein levels in drug‑resistant cell lines compared with the parental control. Short interfering RNA‑mediated Cul3 knockdown sensitized cells to 5‑fluorouracil and gemcitabine and inhibited cell proliferation, colony formation, migration and invasion. In addition, Cul3 knockdown induced G/G cell cycle arrest and suppressed key cell cycle regulatory proteins, cyclin D, cyclin‑dependent kinase (CDK)4 and CDK6. Bioinformatics analysis of CCA patient samples using The Cancer Genome Atlas data revealed Cul3 upregulation in CCA tissues compared with normal bile duct tissues. STRING analysis of upregulated proteins in drug‑resistant CCA cell lines identified a highly interactive Cul3 network, including COMM Domain Containing 3, Ariadne RBR E3 ubiquitin protein ligase 1, Egl nine homolog 1, Proteasome 26S Subunit Non‑ATPase 13, DExH‑box helicase 9 and small nuclear ribonucleoprotein polypeptide G, which showed a positive correlation with Cul3 in CCA tissues. Knocking down Cul3 significantly suppressed the mRNA expression of these genes, suggesting that Cul3 may act as an upstream regulator of them. Gene Ontology analysis revealed that the majority of these genes were categorized under binding function, metabolic process, cellular anatomical entity, protein‑containing complex and protein‑modifying enzyme. Taken together, these findings highlighted the biological and clinical significance of Cul3 in drug resistance and progression of CCA.

摘要

胆管癌(CCA)是一种源自胆管上皮细胞的极具侵袭性的恶性肿瘤。它是一个重大的全球健康问题,在东南亚地区,肝吸虫感染流行,发病率最高,范围从每 10 万人中有 40-100 例。在欧洲和美洲,发病率范围为每 10 万人中有 0.4-2 例。全球范围内,死亡率范围为每 10 万人中有 0.2-2 人死亡/人年,而且在大多数国家都呈上升趋势。由于晚期诊断的选择有限,化疗是晚期 CCA 的主要治疗方法,但由于耐药表型,其疗效受到阻碍。在之前的研究中,对耐药 CCA 细胞系(KKU-213A-FR 和 KKU-213A-GR)和亲本 KKU-213A 系的蛋白质组学分析表明,Cullin 3(Cul3)在耐药细胞中明显过表达。Cul3 是 CUL3-RING 泛素连接酶复合物中的支架蛋白,对于泛素化和蛋白酶体降解至关重要,但它在耐药 CCA 中的作用仍有待阐明。本研究旨在阐明 Cul3 在耐药 CCA 细胞系中的作用。逆转录-定量 PCR 和 Western blot 分析证实,耐药细胞系中 Cul3 mRNA 和蛋白水平明显高于亲本对照。小干扰 RNA 介导的 Cul3 敲低使细胞对 5-氟尿嘧啶和吉西他滨敏感,并抑制细胞增殖、集落形成、迁移和侵袭。此外,Cul3 敲低诱导 G/G 细胞周期停滞并抑制关键的细胞周期调节蛋白,细胞周期蛋白 D、细胞周期蛋白依赖性激酶(CDK)4 和 CDK6。使用癌症基因组图谱数据对 CCA 患者样本进行的生物信息学分析表明,与正常胆管组织相比,CCA 组织中 Cul3 上调。耐药 CCA 细胞系中上调蛋白的 STRING 分析确定了一个高度相互作用的 Cul3 网络,包括 COMM 结构域包含 3、Ariadne RBR E3 泛素蛋白连接酶 1、Egl 同源物 1、蛋白酶体 26S 亚基非-ATPase 13、DExH-盒解旋酶 9 和小核核糖核蛋白多肽 G,它们在 CCA 组织中与 Cul3 呈正相关。敲低 Cul3 显著抑制这些基因的 mRNA 表达,表明 Cul3 可能作为它们的上游调节剂。GO 分析显示,这些基因中的大多数被归类为结合功能、代谢过程、细胞解剖实体、含有蛋白质的复合物和蛋白质修饰酶。总之,这些发现强调了 Cul3 在 CCA 耐药和进展中的生物学和临床意义。

https://cdn.ncbi.nlm.nih.gov/pmc/blobs/ddb2/11406421/cdcb8b804eef/mmr-30-05-13322-g00.jpg

文献AI研究员

20分钟写一篇综述,助力文献阅读效率提升50倍。

立即体验

用中文搜PubMed

大模型驱动的PubMed中文搜索引擎

马上搜索

文档翻译

学术文献翻译模型,支持多种主流文档格式。

立即体验