Suppr超能文献

表皮生长因子样结构域8的沉默通过激活ERK/MAPK信号级联反应促进人卵巢癌细胞的增殖和癌症侵袭性。

Silencing of Epidermal Growth Factor-like Domain 8 Promotes Proliferation and Cancer Aggressiveness in Human Ovarian Cancer Cells by Activating ERK/MAPK Signaling Cascades.

作者信息

Song Yong-Jung, Kim Ji-Eun, Rajbongshi Lata, Lim Ye-Seon, Ok Ye-Jin, Hwang Seon-Yeong, Park Hye-Yun, Lee Jin-Eui, Oh Sae-Ock, Kim Byoung-Soo, Lee Dongjun, Kim Hwi-Gon, Yoon Sik

机构信息

Department of Obstetrics and Gynecology, Pusan National University Yangsan Hospital and Pusan National University College of Medicine, Yangsan 50612, Republic of Korea.

Research Institute for Convergence of Biomedical Science and Technology, Pusan National University Yangsan Hospital, Yangsan 50612, Republic of Korea.

出版信息

Int J Mol Sci. 2024 Dec 31;26(1):274. doi: 10.3390/ijms26010274.

Abstract

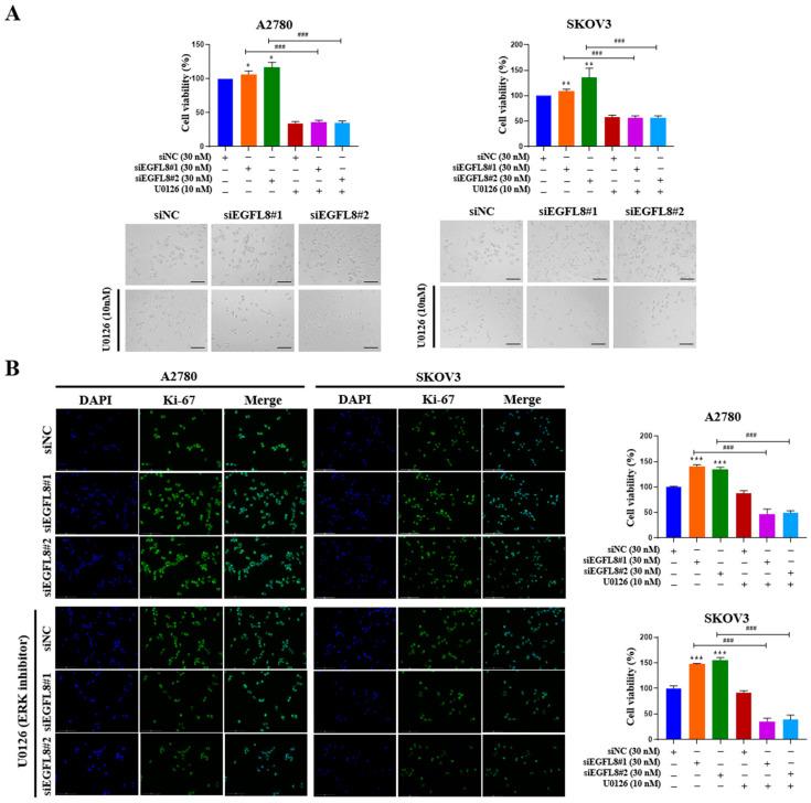
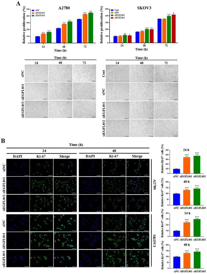
Ovarian cancer (OC) is the second most common female reproductive cancer and the most lethal gynecological malignancy worldwide. Most human OCs are characterized by high rates of drug resistance and metastasis, leading to poor prognosis. Improving the outcomes of patients with relapsed and treatment-resistant OC remains a challenge. This study aimed to investigate the role of epidermal growth factor-like domain 8 (EGFL8) in human OC by examining the effects of siRNA-mediated EGFL8 knockdown on cancer progression. EGFL8 knockdown in human OC cells promoted aggressive traits associated with cancer progression, including enhanced proliferation, colony formation, migration, invasion, chemoresistance, and reduced apoptosis. Additionally, knockdown upregulated the expression of epithelial-mesenchymal transition (EMT) markers (Snail, Twist1, Zeb1, Zeb2, and vimentin) and cancer stem cell biomarkers (Oct4, Sox2, Nanog, KLF4, and ALDH1A1), and increased the expression of matrix metallopeptidases (MMP-2 and MMP-9), drug resistance genes (MDR1 and MRP1), and Notch1. Low EGFL8 expression also correlated with poor prognosis in human OC. Overall, this study provides crucial evidence that EGFL8 inhibits the proliferation and cancer aggressiveness of human OC cells by suppressing ERK/MAPK signaling. Therefore, EGFL8 may serve as a valuable prognostic biomarker and a potential target for developing novel human OC therapies.

摘要

卵巢癌(OC)是全球第二常见的女性生殖系统癌症,也是最致命的妇科恶性肿瘤。大多数人类OC的特征是耐药率和转移率高,导致预后不良。改善复发和耐药OC患者的治疗效果仍然是一项挑战。本研究旨在通过检测小干扰RNA(siRNA)介导的表皮生长因子样结构域8(EGFL8)敲低对癌症进展的影响,来研究EGFL8在人类OC中的作用。人类OC细胞中EGFL8的敲低促进了与癌症进展相关的侵袭性特征,包括增殖增强、集落形成、迁移、侵袭、化疗耐药性增加以及凋亡减少。此外,敲低上调了上皮-间质转化(EMT)标志物(Snail、Twist1、Zeb1、Zeb2和波形蛋白)和癌症干细胞生物标志物(Oct4、Sox2、Nanog、KLF4和醛脱氢酶1A1)的表达,并增加了基质金属蛋白酶(MMP-2和MMP-9)、耐药基因(MDR1和MRP1)以及Notch1的表达。EGFL8低表达也与人类OC的不良预后相关。总体而言,本研究提供了关键证据,即EGFL8通过抑制ERK/MAPK信号通路抑制人类OC细胞的增殖和癌症侵袭性。因此,EGFL8可能是一种有价值的预后生物标志物,也是开发新型人类OC治疗方法的潜在靶点。

https://cdn.ncbi.nlm.nih.gov/pmc/blobs/64be/11720593/b2cf8f941b99/ijms-26-00274-g001.jpg

文献AI研究员

20分钟写一篇综述,助力文献阅读效率提升50倍。

立即体验

用中文搜PubMed

大模型驱动的PubMed中文搜索引擎

马上搜索

文档翻译

学术文献翻译模型,支持多种主流文档格式。

立即体验