Suppr超能文献

在类淋巴器官芯片中模拟记忆 B 细胞反应,以评估 mRNA 疫苗加强免疫效果。

Modeling memory B cell responses in a lymphoid organ-chip to evaluate mRNA vaccine boosting.

机构信息

Control of Chronic Viral Infections Group, Virus and Immunity Unit, Institut Pasteur, Université de Paris Cité, Centre National de la Recherche Scientifique UMR3569 , Paris, France.

Virus and Immunity Unit, Institut Pasteur, Université de Paris Cité, Centre National de la Recherche Scientifique UMR3569 , Paris, France.

出版信息

J Exp Med. 2024 Oct 7;221(10). doi: 10.1084/jem.20240289. Epub 2024 Sep 6.

Abstract

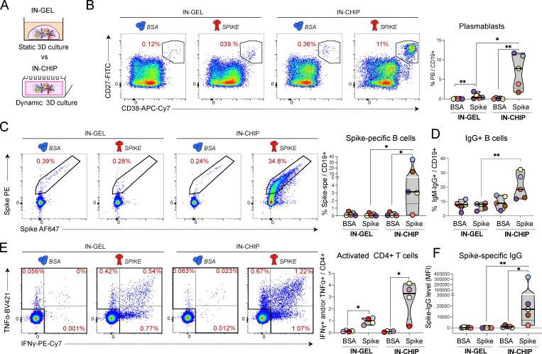
Predicting the immunogenicity of candidate vaccines in humans remains a challenge. To address this issue, we developed a lymphoid organ-chip (LO chip) model based on a microfluidic chip seeded with human PBMC at high density within a 3D collagen matrix. Perfusion of the SARS-CoV-2 spike protein mimicked a vaccine boost by inducing a massive amplification of spike-specific memory B cells, plasmablast differentiation, and spike-specific antibody secretion. Features of lymphoid tissue, including the formation of activated CD4+ T cell/B cell clusters and the emigration of matured plasmablasts, were recapitulated in the LO chip. Importantly, myeloid cells were competent at capturing and expressing mRNA vectored by lipid nanoparticles, enabling the assessment of responses to mRNA vaccines. Comparison of on-chip responses to Wuhan monovalent and Wuhan/Omicron bivalent mRNA vaccine boosts showed equivalent induction of Omicron neutralizing antibodies, pointing at immune imprinting as reported in vivo. The LO chip thus represents a versatile platform suited to the preclinical evaluation of vaccine-boosting strategies.

摘要

预测候选疫苗在人体中的免疫原性仍然是一个挑战。为了解决这个问题,我们开发了一种基于微流控芯片的淋巴器官芯片(LO 芯片)模型,该模型在 3D 胶原基质中以高密度接种人 PBMC。通过模拟疫苗加强免疫,对 SARS-CoV-2 刺突蛋白进行灌流,从而大量扩增刺突特异性记忆 B 细胞、浆母细胞分化和刺突特异性抗体分泌。LO 芯片中重现了淋巴组织的特征,包括活化的 CD4+T 细胞/ B 细胞簇的形成和成熟浆母细胞的迁出。重要的是,髓样细胞能够捕获和表达脂质纳米颗粒载体的 mRNA,从而能够评估对 mRNA 疫苗的反应。对芯片上对武汉单价和武汉/奥密克戎双价 mRNA 疫苗加强的反应进行比较,显示出对奥密克戎中和抗体的等效诱导,这表明了体内报道的免疫印迹。因此,LO 芯片代表了一种适用于疫苗增强策略临床前评估的多功能平台。

https://cdn.ncbi.nlm.nih.gov/pmc/blobs/bcef/11383861/9894f8c83fa9/JEM_20240289_GA.jpg

文献AI研究员

20分钟写一篇综述,助力文献阅读效率提升50倍。

立即体验

用中文搜PubMed

大模型驱动的PubMed中文搜索引擎

马上搜索

文档翻译

学术文献翻译模型,支持多种主流文档格式。

立即体验