Suppr超能文献

奥密克戎变异株的中和作用、效应功能和免疫印迹。

Neutralization, effector function and immune imprinting of Omicron variants.

机构信息

Department of Biochemistry, University of Washington, Seattle, WA, USA.

Humabs BioMed, Bellinzona, Switzerland.

出版信息

Nature. 2023 Sep;621(7979):592-601. doi: 10.1038/s41586-023-06487-6. Epub 2023 Aug 30.

Abstract

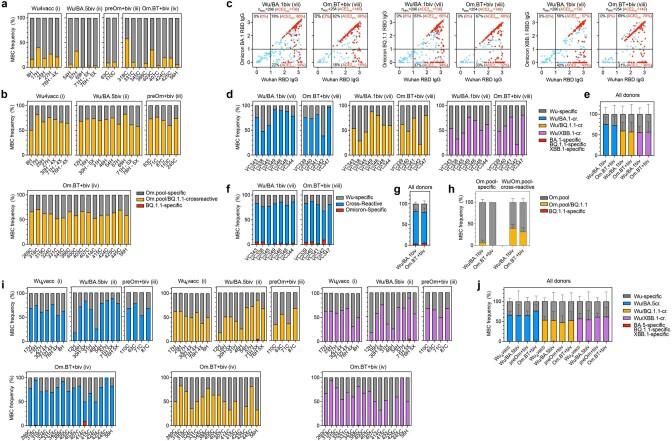
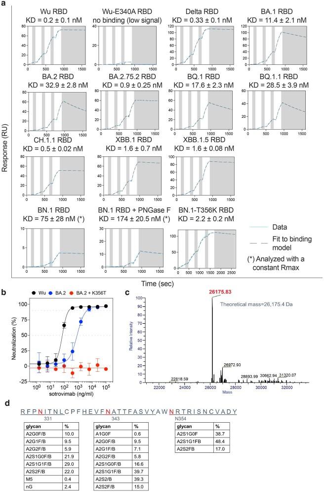
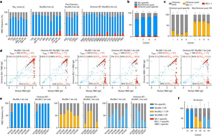
Currently circulating SARS-CoV-2 variants have acquired convergent mutations at hot spots in the receptor-binding domain (RBD) of the spike protein. The effects of these mutations on viral infection and transmission and the efficacy of vaccines and therapies remains poorly understood. Here we demonstrate that recently emerged BQ.1.1 and XBB.1.5 variants bind host ACE2 with high affinity and promote membrane fusion more efficiently than earlier Omicron variants. Structures of the BQ.1.1, XBB.1 and BN.1 RBDs bound to the fragment antigen-binding region of the S309 antibody (the parent antibody for sotrovimab) and human ACE2 explain the preservation of antibody binding through conformational selection, altered ACE2 recognition and immune evasion. We show that sotrovimab binds avidly to all Omicron variants, promotes Fc-dependent effector functions and protects mice challenged with BQ.1.1 and hamsters challenged with XBB.1.5. Vaccine-elicited human plasma antibodies cross-react with and trigger effector functions against current Omicron variants, despite a reduced neutralizing activity, suggesting a mechanism of protection against disease, exemplified by S309. Cross-reactive RBD-directed human memory B cells remained dominant even after two exposures to Omicron spikes, underscoring the role of persistent immune imprinting.

摘要

目前流行的 SARS-CoV-2 变体在 Spike 蛋白受体结合域(RBD)的热点处获得了趋同突变。这些突变对病毒感染和传播的影响以及疫苗和疗法的疗效仍知之甚少。在这里,我们证明了最近出现的 BQ.1.1 和 XBB.1.5 变体与宿主 ACE2 具有高亲和力,并比早期的奥密克戎变体更有效地促进膜融合。与 S309 抗体( sotrovimab 的亲本抗体)的片段抗原结合区和人 ACE2 结合的 BQ.1.1、XBB.1 和 BN.1 RBD 的结构解释了通过构象选择、改变 ACE2 识别和免疫逃避来保留抗体结合。我们表明 sotrovimab 与所有奥密克戎变体都有强烈的结合,促进 Fc 依赖性效应功能,并保护 BQ.1.1 挑战的小鼠和 XBB.1.5 挑战的仓鼠。疫苗诱导的人血浆抗体与当前的奥密克戎变体发生交叉反应并触发效应功能,尽管中和活性降低,这表明存在针对疾病的保护机制,S309 就是一个例证。即使在两次接触奥密克戎刺突后,交叉反应性 RBD 定向的人类记忆 B 细胞仍然占主导地位,这突显了持续免疫印记的作用。

https://cdn.ncbi.nlm.nih.gov/pmc/blobs/fa9a/10511321/b032b5a9f3a8/41586_2023_6487_Fig1_HTML.jpg

文献AI研究员

20分钟写一篇综述,助力文献阅读效率提升50倍。

立即体验

用中文搜PubMed

大模型驱动的PubMed中文搜索引擎

马上搜索

文档翻译

学术文献翻译模型,支持多种主流文档格式。

立即体验