Suppr超能文献

一种益生菌发酵乳杆菌GR-3通过调节肠道微生物群减轻小鼠结肠炎相关的肿瘤发生。

A probiotic Limosilactobacillus fermentum GR-3 mitigates colitis-associated tumorigenesis in mice via modulating gut microbiome.

作者信息

Zhou Tuoyu, Wu Jingyuan, Khan Aman, Hu Tianxiang, Wang Yiqing, Salama El-Sayed, Su Shaochen, Han Huawen, Jin Weilin, Li Xiangkai

机构信息

Ministry of Education Key Laboratory of Cell Activities and Stress Adaptations, School of Life Sciences, Lanzhou University, Lanzhou, Gansu, 730000, China.

State Key Laboratory of Grassland Agro-ecosystems, College of Pastoral Agricultural Science and Technology, Lanzhou University, Lanzhou, China.

出版信息

NPJ Sci Food. 2024 Sep 6;8(1):61. doi: 10.1038/s41538-024-00307-5.

Abstract

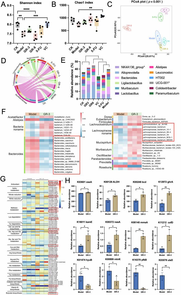
Bacterial therapy for colorectal cancer (CRC) represents a burgeoning frontier. The probiotic Limosilactobacillus fermentum GR-3, derived from traditional food "Jiangshui", exhibited superior antioxidant capacity by producing indole derivatives ICA and IPA. In an AOM/DSS-induced CRC mouse model, GR-3 treatment alleviated weight loss, colon shortening, rectal bleeding and intestinal barrier disruption by reducing oxidative stress and inflammation. GR-3 colonization in distant colon induced apoptosis and reduced tumor incidence by 51.2%, outperforming the control strain and vitamin C. The beneficial effect of GR-3 on CRC was associated with gut microbiome modulation, increasing SCFA producer Lachnospiraceae NK4A136 group and suppressing pro-inflammatory strain Bacteroides. Metagenomic and metabolic analyses revealed that GR-3 intervention upregulated antioxidant genes (xseA, ALDH) and butyrate synthesis gene (bcd), while increasing beneficial metabolites (SCFAs, ICA, IPA, VB12 and VD3) and reducing harmful secondary bile acids. Overall, GR-3 emerges as a promising candidate in CRC therapy, offering effective gut microbiome remediation.

摘要

用于治疗结直肠癌(CRC)的细菌疗法是一个新兴的前沿领域。源自传统食品“浆水”的益生菌发酵乳杆菌GR-3通过产生吲哚衍生物ICA和IPA表现出卓越的抗氧化能力。在AOM/DSS诱导的CRC小鼠模型中,GR-3治疗通过减轻氧化应激和炎症,缓解了体重减轻、结肠缩短、直肠出血和肠道屏障破坏。GR-3在远端结肠的定殖诱导了细胞凋亡,并使肿瘤发生率降低了51.2%,优于对照菌株和维生素C。GR-3对CRC的有益作用与肠道微生物群调节有关,增加了短链脂肪酸产生菌毛螺菌科NK4A136组,并抑制了促炎菌株拟杆菌属。宏基因组和代谢分析表明,GR-3干预上调了抗氧化基因(xseA、ALDH)和丁酸合成基因(bcd),同时增加了有益代谢物(短链脂肪酸、ICA、IPA、维生素B12和维生素D3)并减少了有害的次级胆汁酸。总体而言,GR-3成为CRC治疗中有前景的候选物,可有效修复肠道微生物群。

https://cdn.ncbi.nlm.nih.gov/pmc/blobs/d7a3/11379937/2c6deceda50a/41538_2024_307_Fig1_HTML.jpg

文献AI研究员

20分钟写一篇综述,助力文献阅读效率提升50倍。

立即体验

用中文搜PubMed

大模型驱动的PubMed中文搜索引擎

马上搜索

文档翻译

学术文献翻译模型,支持多种主流文档格式。

立即体验