Suppr超能文献

通过 NUF2 维持镁离子稳态可促进蛋白质合成和间变性甲状腺癌的进展。

Maintenance of magnesium homeostasis by NUF2 promotes protein synthesis and anaplastic thyroid cancer progression.

机构信息

Otolaryngology & Head and Neck Center, Cancer Center, Department of Head and Neck Surgery, Zhejiang Provincial People's Hospital (Affiliated People's Hospital), Hangzhou Medical College, Hangzhou, Zhejiang, China.

Clinical Pharmacy Center, Department of Pharmacy, Zhejiang Provincial People's Hospital (Affiliated People's Hospital), Hangzhou Medical College, Hangzhou, China.

出版信息

Cell Death Dis. 2024 Sep 6;15(9):656. doi: 10.1038/s41419-024-07041-6.

Abstract

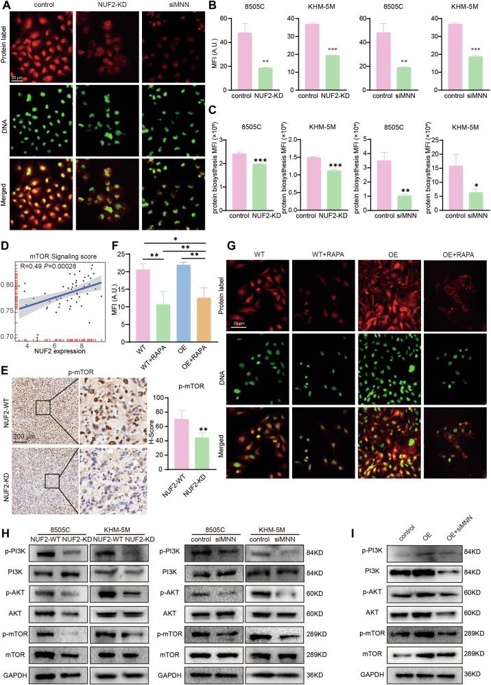
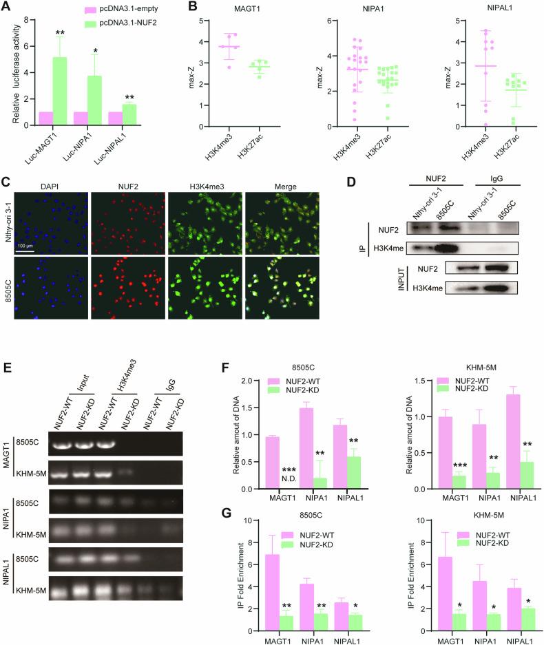
Thyroid cancer is the most frequently observed endocrine-related malignancy among which anaplastic thyroid cancer (ATC) is the most fatal subtype. The synthesis of protein is active to satisfy the rapid growth of ATC tumor, but the mechanisms regulating protein synthesis are still unknown. Our research revealed that kinetochore protein NUF2 played an essential role in protein synthesis and drove the progression of ATC. The prognosis of patients with thyroid carcinoma was positively correlated with high NUF2 expression. Depletion of NUF2 in ATC cells notably inhibited the proliferation and induced apoptosis, while overexpression of NUF2 facilitated ATC cell viability and colony formation. Deletion of NUF2 significantly suppressed the growth and metastasis of ATC in vivo. Notably, knockdown of NUF2 epigenetically inhibited the expression of magnesium transporters through reducing the abundance of H3K4me3 at promoters, thereby reduced intracellular Mg concentration. Furthermore, we found the deletion of NUF2 or magnesium transporters significantly inhibited the protein synthesis mediated by the PI3K/Akt/mTOR pathway. In conclusion, NUF2 functions as an emerging regulator for protein synthesis by maintaining the homeostasis of intracellular Mg, which finally drives ATC progression.

摘要

甲状腺癌是最常见的内分泌相关恶性肿瘤,其中间变性甲状腺癌(ATC)是最致命的亚型。蛋白质的合成是活跃的,以满足 ATC 肿瘤的快速生长,但调节蛋白质合成的机制尚不清楚。我们的研究表明,着丝粒蛋白 NUF2 在蛋白质合成中发挥着重要作用,并推动了 ATC 的进展。甲状腺癌患者的预后与 NUF2 表达水平呈正相关。在 ATC 细胞中敲低 NUF2 显著抑制了增殖并诱导了细胞凋亡,而过表达 NUF2 则促进了 ATC 细胞的活力和集落形成。在体内敲除 NUF2 显著抑制了 ATC 的生长和转移。值得注意的是,通过降低启动子处 H3K4me3 的丰度,NUF2 的敲低抑制了镁转运蛋白的表达,从而降低了细胞内的 Mg 浓度。此外,我们发现敲除 NUF2 或镁转运蛋白显著抑制了由 PI3K/Akt/mTOR 通路介导的蛋白质合成。总之,NUF2 通过维持细胞内 Mg 的平衡,作为蛋白质合成的新兴调节因子,最终推动了 ATC 的进展。

https://cdn.ncbi.nlm.nih.gov/pmc/blobs/f6af/11379715/ffaebe234d62/41419_2024_7041_Fig1_HTML.jpg

文献AI研究员

20分钟写一篇综述,助力文献阅读效率提升50倍。

立即体验

用中文搜PubMed

大模型驱动的PubMed中文搜索引擎

马上搜索

文档翻译

学术文献翻译模型,支持多种主流文档格式。

立即体验