Suppr超能文献

拉丁美洲大流行弧菌副溶血性亚种 ST3 成功扩张的进化动态。

Evolutionary dynamics of the successful expansion of pandemic Vibrio parahaemolyticus ST3 in Latin America.

机构信息

School of Ocean and Earth Science, University of Southampton, National Oceanography Centre, Southampton, UK.

Centre for Environment, Fisheries and Aquaculture Science (CEFAS), Weymouth, UK.

出版信息

Nat Commun. 2024 Sep 7;15(1):7828. doi: 10.1038/s41467-024-52159-y.

Abstract

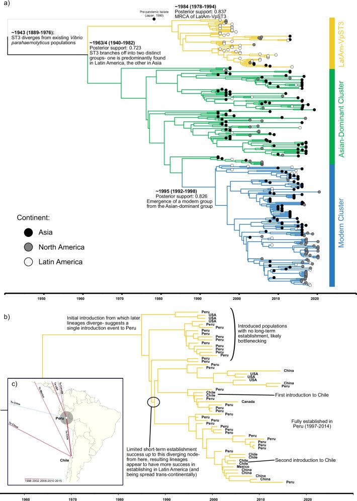
The underlying evolutionary mechanisms driving global expansions of pathogen strains are poorly understood. Vibrio parahaemolyticus is one of only two marine pathogens where variants have emerged in distinct climates globally. The success of a Vibrio parahaemolyticus clone (VpST3) in Latin America- the first spread identified outside its endemic region of tropical Asia- provided an invaluable opportunity to investigate mechanisms of VpST3 expansion into a distinct marine climate. A global collection of VpST3 isolates and novel Latin American isolates were used for evolutionary population genomics, pangenome analysis and combined with oceanic climate data. We found a VpST3 population (LatAm-VpST3) introduced in Latin America well before the emergence of this clone in India, previously considered the onset of the VpST3 epidemic. LatAm-VpST3 underwent successful adaptation to local conditions over its evolutionary divergence from Asian VpST3 isolates, to become dominant in Latin America. Selection signatures were found in genes providing resilience to the distinct marine climate. Core genome mutations and accessory gene presences that promoted survival over long dispersals or increased environmental fitness were associated with environmental conditions. These results provide novel insights into the global expansion of this successful V. parahaemolyticus clone into regions with different climate scenarios.

摘要

驱动病原体菌株全球扩张的潜在进化机制尚未得到很好的理解。副溶血性弧菌是仅有的两种在不同气候中出现变种的海洋病原体之一。副溶血性弧菌克隆(VpST3)在拉丁美洲的成功——首次在其热带亚洲流行地区以外发现的传播——为研究 VpST3 进入不同海洋气候的扩张机制提供了宝贵的机会。使用全球收集的 VpST3 分离株和新型拉丁美洲分离株进行了进化群体基因组学、泛基因组分析,并结合了海洋气候数据。我们发现,拉丁美洲的 VpST3 种群(LatAm-VpST3)在该克隆在印度出现之前就已经传入拉丁美洲,此前印度被认为是 VpST3 流行的开始。LatAm-VpST3 在从亚洲 VpST3 分离株进化分歧的过程中成功适应了当地条件,在拉丁美洲占主导地位。在适应独特海洋气候方面发现了选择特征。与环境条件相关的是那些有助于在长距离传播中存活或增加环境适应性的基因的核心基因组突变和辅助基因存在。这些结果为这一成功的副溶血性弧菌克隆在具有不同气候情景的地区的全球扩张提供了新的见解。

https://cdn.ncbi.nlm.nih.gov/pmc/blobs/16f0/11380683/ecedf16ac01f/41467_2024_52159_Fig1_HTML.jpg

文献AI研究员

20分钟写一篇综述,助力文献阅读效率提升50倍。

立即体验

用中文搜PubMed

大模型驱动的PubMed中文搜索引擎

马上搜索

文档翻译

学术文献翻译模型,支持多种主流文档格式。

立即体验