Suppr超能文献

乳酸组分析揭示了形觉剥夺性近视视网膜中潜在的靶标修饰蛋白。

Lactylome analysis reveals potential target modified proteins in the retina of form-deprivation myopia.

作者信息

Feng Jiaojiao, Chen Xiaoniao, Li Runkuan, Xie Yunxiao, Zhang Xiuyan, Guo Xiaoxiao, Zhao Lianghui, Xu Zhe, Song Yifan, Song Jike, Bi Hongsheng

机构信息

Shandong University of Traditional Chinese Medicine, Jinan 250014, China.

Department of Ophthalmology, Chinese PLA General Hospital, Beijing 100853, China.

出版信息

iScience. 2024 Jul 29;27(9):110606. doi: 10.1016/j.isci.2024.110606. eCollection 2024 Sep 20.

Abstract

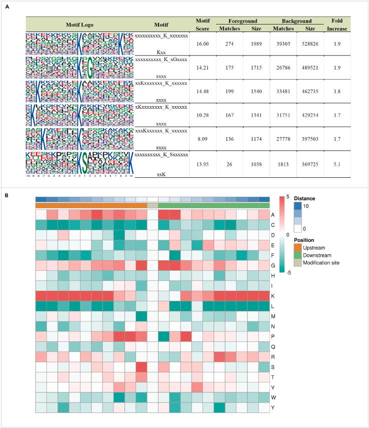
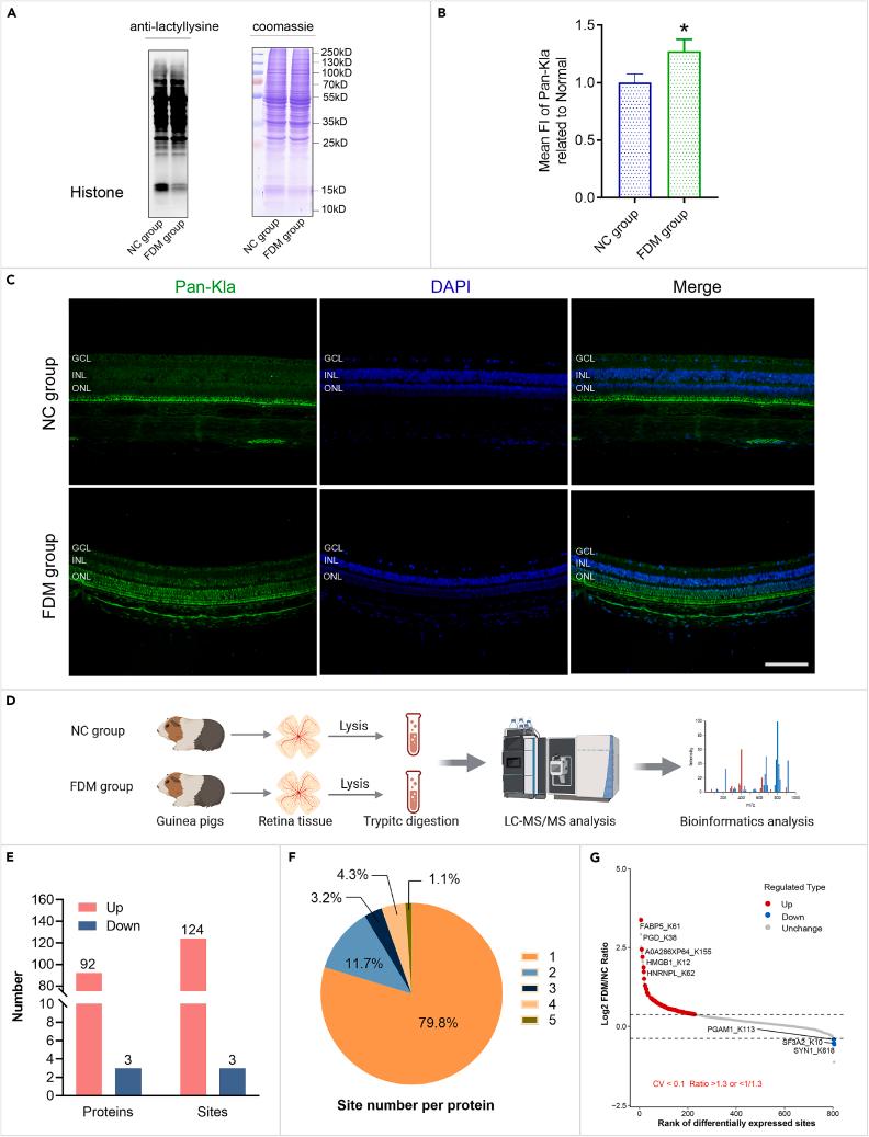
The biological mechanisms underlying the development of myopia have not yet been completely elucidated. The retina is critical for visual signal processing, which primarily utilizes aerobic glycolysis to produce lactate as a metabolic end product. Lactate facilitates lysine lactylation (Kla), a posttranslational modification essential for transcriptional regulation. This study found increased glycolytic flux and lactate accumulation in the retinas of form-deprived myopic guinea pigs. Subsequently, a comprehensive analysis of Kla levels in retinal proteins revealed that Kla was upregulated at 124 sites in 92 proteins and downregulated at three sites in three proteins. Functional enrichment and protein interaction analyses showed significant enrichment in pathways related to energy metabolism, including glutathione metabolism, glycolysis, and the hypoxia-inducible factor-1 signaling pathway. Parallel-reaction monitoring confirmed data reliability. These findings suggest a connection between myopia and retinal energy metabolism imbalance, providing new insights into the pathogenesis of myopia.

摘要

近视发生发展的生物学机制尚未完全阐明。视网膜对于视觉信号处理至关重要,其主要利用有氧糖酵解产生乳酸作为代谢终产物。乳酸促进赖氨酸乳酰化(Kla),这是一种对转录调控至关重要的翻译后修饰。本研究发现,形觉剥夺性近视豚鼠视网膜中的糖酵解通量增加和乳酸积累。随后,对视网膜蛋白中Kla水平的综合分析表明,92种蛋白中的124个位点的Kla上调,3种蛋白中的3个位点的Kla下调。功能富集和蛋白质相互作用分析显示,与能量代谢相关的通路有显著富集,包括谷胱甘肽代谢、糖酵解和缺氧诱导因子-1信号通路。平行反应监测证实了数据的可靠性。这些发现提示近视与视网膜能量代谢失衡之间存在联系,为近视的发病机制提供了新的见解。

https://cdn.ncbi.nlm.nih.gov/pmc/blobs/cacf/11379675/f0f7ce2ffe39/fx1.jpg

文献AI研究员

20分钟写一篇综述,助力文献阅读效率提升50倍。

立即体验

用中文搜PubMed

大模型驱动的PubMed中文搜索引擎

马上搜索

文档翻译

学术文献翻译模型,支持多种主流文档格式。

立即体验